广西百色3天确诊近百例!内江发布提示:返岗返程,勿忘健康监测
时间:2022-02-07 22:02:42 来源:内江疾控广西百色3天确诊近100例,涉及百色6县市区,并出现外溢
内江疾控2月7日发布健康提示
返岗返程,勿忘健康监测

全国疫情:2022年2月6日0—24时,31个省(自治区、直辖市)和新疆生产建设兵团新增报告本土确诊病例45例(广西37例,均在百色市;广东4例,其中深圳市3例、广州市1例;北京3例,其中朝阳区1例、丰台区1例、西城区1例;天津1例,在河北区),含1例由无症状感染者转为确诊病例(在北京)。新增本土无症状感染者10例(黑龙江5例,均在黑河市;广西5例,其中百色市4例、南宁市1例)。
广西百色疫情:2022年2月5日至7日12时,广西累计报告本轮疫情本土确诊病例99例,均发生在百色市,其中德保县88例,靖西市5例,右江区3例,田阳区1例,隆林县1例,平果市1例;无症状感染者1例(在南宁市的江南区),所有的阳性人员均已转运到定点医疗机构进行隔离治疗,自治区疾控中心对2例确诊病例的标本检测为奥密克戎病毒株,基因检测正在开展中。
广东疫情:2022年2月6日0-24时,广东省新增本土确诊病例4例,广州报告1例,在对重点地区返穗人员核酸检测中发现;深圳报告3例,在重点人群筛查或纳入管控的密切接触者排查中发现。自2022年2月7日起,深圳市宝安区石岩街道浪心南路3号楼、宝石南路94号调整为中风险地区。
北京疫情:2022年2月6日0时至24时,北京新增3例本土确诊病例(含1例无症状感染者转确诊病例),均来自管控人员,其中1人为地坛医院医生,2022年1月22日进入地坛医院小闭环工作,2022年2月4日作为确诊病例的密切接触者进行集中隔离,2022年2月6日确诊。
天津疫情:2022年2月6日0时至24时,天津市增加1例确诊病例,为河北区隔离点筛查发现。
中高风险地区:截至2022年2月7日14时:全国共有高风险地区7个,其中北京市3个;天津市2个;浙江省杭州市1个;广西百色市1个。中风险地区56个,其中天津市5个;北京市5个;新疆伊犁州霍尔果斯2个;黑龙江省绥芬河市19个,牡丹江市东宁市2个,黑河市爱辉区2个;河北省雄安新区1个、衡水市1个;浙江省杭州市12个;云南省西双版纳1个;广东省深圳市5个;广西百色市1个。
为严格落实“外防输入、内防反弹”的防控要求,有效控制和降低疫情传播风险,内江市疾控中心提示您
公众关切
返岗复工后需要注意哪些疫情防控事项?
为了您和家人的健康,建议返程返岗主动做一次核酸检测,安安心心上班;
返岗复工后,请按照当地的防控要求,落实各项防控措施;
关注自身及家人健康状况、健康码颜色、相关地区有无新发疫情;
如出现发热、干咳、乏力、嗅(味)觉减退、腹泻、咽痛等症状,请及时到发热门诊就诊,不带病上班上学;
如健康码出现红、黄码情况,或之前出行涉及的相关地区近期内有疫情发生,要立即向社区(村)、单位或入住酒店报备,并配合做好各项防控措施。
核酸检测哪里做?结果在哪里查询?
可通过微信小程序“四川天府健康通”——热门服务——医疗防疫机构查询附近的检测机构。
检测结果可直接通过“四川天府健康通”——热门服务——核酸与抗体检测结果进行查询,不用到检测机构领取纸质报告。
核酸检测注意事项
核酸检测采样时需扫“天府健康码”,如无码需携带本人身份证,人证合一;
采样前2小时尽量避免进食,以免引起呕吐等不适;采样前30分钟尽量不喝水及饮品,不吸烟、不喝酒、不嚼口香糖。
临采样时,尽量减少吞咽动作,少吞口水,不清嗓子。
采样后,尽快离开现场,可使用免洗手消毒液或免洗酒精、消毒棉片等擦拭双手。
听从采样现场工作人员安排和引导,严格落实疫情防控的各项要求,坚持科学规范佩戴口罩,保持一米以上安全距离,提高自我防护意识和能力。
来(返)内政策小贴士

主动报备
(报备电话0832-12345)
一、有阳性病例报告地区旅居史、红码、黄码及与阳性病例轨迹有交集的人员,请抵达内江后2小时内主动向所在村(社区)、单位和入住酒店报备,或拨打0832-12345进行报备,积极配合社区做好核酸检测、集中隔离、居家隔离、健康监测等疫情防控措施。
不主动申报、刻意隐瞒信息或拒绝接受隔离医学观察,造成疫情传播或有传播严重危险的,根据《中华人民共和国传染病防治法》《中华人民共和国刑法》等有关规定,将依法追究当事人法律责任。


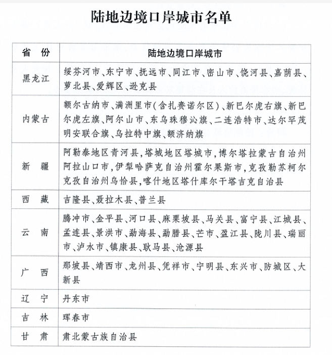
二、陆地边境口岸城市(与香港、澳门有口岸相连的除外)入(返)内人员需提供48小时内核酸检测阴性证明,陆地边境口岸城市名单见下表。

三、高风险岗位人员需主动报备。海关、边检、口岸、机场、进口冷链食品企业等直接接触入境人员、物品、环境的从业人员,以及集中隔离场所、定点救治医院、发热门诊等高风险岗位人员,需持48小时内核酸检测阴性证明返内,抵达后2小时需向社区村进行报备,并配合做好社区管控。
温馨提示
近期重点关注广西壮族自治区百色市,广东省深圳市,黑龙江省黑河市,浙江省杭州市,北京市丰台区,天津市河北区,新疆维吾尔自治区伊犁州霍尔果斯市疫情。不前往高、中风险地区以及发生本土疫情的地区。如您近期有疫情地区旅居史,收到提醒短信或健康码变为“黄码”,请立即向所在社区(村)、单位或入住酒店报备旅居史,按要求做好核酸检测,配合做好各项疫情防控措施。
省外归来主动开展1次核酸监测,并持续关注自身健康状况、健康码颜色、出行相关地区有无新发疫情。如出现发热、干咳、乏力、嗅(味)觉减退、腹泻、咽痛等症状,请及时到发热门诊就诊。
遵守防疫规定。为了您和家人的健康,返乡后请保持简约生活方式,不参加、不组织聚集性活动;通过电话、视频等形式传递您的祝福与问候。出入商场、 超市要积极配合测温、扫码、戴口罩。外出就餐时,排队取餐保持安全距离,尽量缩短就餐时间,减少与他人的交流。购物买单,首选扫码支付。
履行单位主体责任,各机关企事业单位要做好员工旅居史的排查,务工人员较多的企业可要求务工人员持48小时内核酸检测阴性证明返岗。建议陆路、航空、水运口岸接触入境人员、物品、环境的高风险岗位人员以及集中隔离场所、定点医疗机构、发热门诊等的高风险岗位人员,以及在商场、超市、学校等人员密集场所工作的人员返岗时提供48小时内核酸检测阴性证明。
为了您和家人的健康
建议假期归来主动做一次核酸检测
让自己安心,让家人放心。

| 编辑: | 毕凯旋 |
| 责编: | 毛佳莉 |
| 审核: | 程云 |



