内江发布提示:假期进入后半段,严防疫情不松懈!
时间:2022-02-04 20:51:46 来源:内江疾控两周内全国16省(市区)报告本土新冠病例,多地疫情进入攻坚期
内江疾控2月4日发布健康提示:
假期进入后半段,严防疫情不松懈

全国疫情:2022年2月3日0—24时,31个省(自治区、直辖市)和新疆生产建设兵团新增报告本土确诊病例12例(广东5例,其中深圳市4例、惠州市1例;天津4例,均在河北区;浙江2例,均在杭州市;北京1例,在朝阳区),含1例由无症状感染者转为确诊病例(在广东)。新增报告本土无症状感染者1例(在广东云浮市)。
广东疫情:2022年2月3日0时至24时,广东省新增本土确诊病例5例(其中1例为无症状感染者转确诊),深圳4例,惠州1例;新增本土无症状感染者1例,为云浮市报告。以上均在重点人群或纳入管控的密切接触者排查中发现。
天津疫情:2022年2月3日0-24时,天津市新增4例本土新冠肺炎确诊病例。自2022年1月8日至2月3日,天津市累计报告本土新冠肺炎确诊病例418例。
浙江疫情:2022年2月3日0时至24时,浙江省新增确诊病例2例(在杭州市,为集中隔离点发现),已排查密切接触者均已实施集中隔离。
北京疫情:2022年2月3日0时至24时,北京市新增1例本土确诊病例,为北京地坛医院应急隔离区医生,1月23日起进入应急隔离区工作,1月23日至2月2日每天一次例行核酸检测结果均为阴性。2月3日核酸检测结果为阳性,综合流行病史、临床表现、实验室检测和影像学检查等结果,当日诊断为确诊病例,临床分型为轻型。
中高风险地区:截至2022年2月4日15时:全国共有高风险地区7个。其中北京市4个;天津市2个;浙江省杭州市1个。中风险地区54个,其中天津市5个;上海市1个;北京市6个;新疆伊犁州霍尔果斯5个;黑龙江省绥芬河市19个,东宁市2个;河北省雄安新区1个、衡水市1个;浙江省杭州市12个;云南省西双版纳1个;广东省深圳市1个。
为严格落实“外防输入、内防反弹”的防控要求,有效控制和降低疫情传播风险,内江市疾控中心提示您:
来(返)内政策小贴士

主动报备
(报备电话0832-12345)
一、有阳性病例报告地区旅居史、红码、黄码及与阳性病例轨迹有交集的人员,请抵达内江后2小时内主动向所在村(社区)、单位和入住酒店报备,或拨打0832-12345进行报备,积极配合社区做好核酸检测、集中隔离、居家隔离、健康监测等疫情防控措施。
不主动申报、刻意隐瞒信息或拒绝接受隔离医学观察,造成疫情传播或有传播严重危险的,根据《中华人民共和国传染病防治法》《中华人民共和国刑法》等有关规定,将依法追究当事人法律责任。


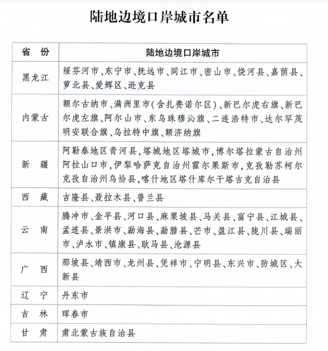
二、陆地边境口岸城市(与香港、澳门有口岸相连的除外)入(返)内人员需提供48小时内核酸检测阴性证明,陆地边境口岸城市名单见下表。

三、高风险岗位人员需主动报备。海关、边检、口岸、机场、进口冷链食品企业等直接接触入境人员、物品、环境的从业人员,以及集中隔离场所、定点救治医院、发热门诊等高风险岗位人员,需持48小时内核酸检测阴性证明返内,抵达后2小时需向社区村进行报备,并配合做好社区管控。
温馨提示
近期重点关注天津市、浙江省杭州市,广东省深圳市,北京市丰台区,黑龙江省牡丹江市,新疆维吾尔自治区伊犁州霍尔果斯市疫情。不前往高、中风险地区以及发生本土疫情的地区。如您近期有疫情地区旅居史,收到提醒短信或健康码变为“黄码”,请立即向所在社区(村)、单位或入住酒店报备旅居史,按要求做好核酸检测,配合做好各项疫情防控措施。
省外归来主动开展1次核酸监测,并持续关注自身健康状况、健康码颜色、出行相关地区有无新发疫情。如出现发热、干咳、乏力、嗅(味)觉减退、腹泻、咽痛等症状,请及时到发热门诊就诊。
遵守防疫规定。为了您和家人的健康,返乡后请保持简约生活方式,不参加、不组织聚集性活动;通过电话、视频等形式传递您的祝福与问候。出入商场、 超市要积极配合测温、扫码、戴口罩。外出就餐时,排队取餐保持安全距离,尽量缩短就餐时间,减少与他人的交流。购物买单,首选扫码支付。
春节期间外出游玩,携带多个备用口罩,当口罩佩戴时间超过4小时或明显脏污后及时更换。旅行期间,乘坐飞机、火车等交通工具时要遵守秩序和乘务人员管理要求,全程佩戴口罩,尽量与他人保持距离(一米)。建议大家尽量选择户外景点,避免前往热门景点,提前预约好门票,规划好出行路线、时间、行程,避开客流高峰期。
公众关切
1.春节期间出行需要注意什么?
春节出行,应尽量避开热门景区和出行高峰时段,更不要前往中、高风险地区所在地市旅游。发热病人、健康码"黄码"等人员,在未排除感染风险前不要出行。
出行前,注意了解目的地疫情和防控政策等情况,了解目的地近期是否有病例或疫情发生,中高风险地区建议暂缓出行。
出行前,准备好个人防护用品,包括口罩、消毒免洗液、湿巾和体温计等。如出行前自己或同行人员已出现感冒症状,建议暂时取消出行计划,或者尽量安排近距离不跨省的出行计划。
旅行途中,在通风不良或人员密集的景点等公共场所,应戴好口罩,注意手卫生,配合工作人员做好体温检测等工作。
在餐馆就餐时,与其他人员保持1米及以上间隔距离,非就餐状态下建议佩戴口罩。
2.进影院观影需要注意什么?
进入影剧院时进行体温检测并核验健康码、扫场所码。
推荐采用非接触扫码付款方式购票。
合理安排到达时间,不在影院长时间等候,不扎堆、不聚集。
等候入场时要保持1米以上社交距离。
观影全程佩戴一次性使用医用口罩、医用外科口罩或以上防护等级口罩。
观影期间原则上禁止饮食。
每个人都是自己健康的第一责任人
让我们携手同行,共同阻击疫情传播
祝愿大家都能度过
一个健康、平安、祥和的春节

| 编辑: | 向素玉 |
| 责编: | 刘桂莲 |
| 审核: | 程云 |



