省外归来主动核酸检测!内江发布健康提示
时间:2022-01-28 20:27:23 来源:内江疾控杭州疫情传播链再延长
感染者参加公司总结会
内江疾控1月28日发布健康提示:
省外归来主动核酸检测
新增排查地区河南省三门峡市

全国疫情:2022年1月27日0—24时,31个省(自治区、直辖市)和新疆生产建设兵团报告新增本土确诊病例39例(浙江16例,均在杭州市;黑龙江9例,均在牡丹江市;北京8例,其中丰台区7例、大兴区1例;天津4例,均在河北区;贵州1例,在安顺市;兵团1例,在建设兵团第四师),含2例由无症状感染者转为确诊病例(均在北京)。新增报告本土无症状感染者12例(黑龙江9例,均在牡丹江市;北京1例,在丰台区;湖北1例,在黄冈市;兵团1例,在建设兵团第四师)。
河南疫情:2022年1月27日,三门峡市渑池县疫情防控指挥部接辖区“有1名在杭州工作的人员从杭州返乡”报告后,立即按照疫情防控要求,将其转运至渑池县集中隔离点进行集中隔离医学观察。经渑池县疾控中心核酸初筛为阳性,三门峡市疾控中心复核阳性,确定为无症状感染者。该人员为浙江杭州某公司职员,于2022年1月26日乘坐G182次列车(座位号为12车13A)从杭州东站到达南京南站,后转乘G1928次列车(座位号为02车08A)于18:47到达渑池南站,抵渑后乘坐私家车返回渑池县学府居小区家中,全程佩戴口罩。至被转运到集中隔离点前一直居家未外出。
中高风险地区:截至2022年1月28日10时:全国共有高风险地区13个,其中河南省安阳1个;天津市11个;北京市1个。中风险地区44个,其中河南省许昌市禹州市2个,郑州市1个,安阳市2个;天津市12个;上海市1个;北京市7个;新疆伊犁州霍尔果斯5个;黑龙江省绥芬河市9个,东宁市2个;河北省雄安新区1个;浙江省杭州市1个;云南省西双版纳1个。
为严格落实“外防输入、内防反弹”的防控要求,有效控制和降低疫情传播风险,内江市疾控中心提示您
重点管控措施
今日新增:对2022年1月26日(含)以来有河南省三门峡市渑池县、2022年1月18日(含)以来有浙江省杭州市上城区、2022年1月17日(含)以来有浙江省杭州市富阳区旅居史的来(返)内人员实施居家或集中隔离,每3天进行1次核酸检测,直至离开旅居地满14天为止。
特别关注浙江杭州疫情。对2022年对1月17日以来有浙江省杭州市滨江区、萧山区、西湖区旅居史的入(返)川人员实施居家或集中隔离,每3天进行1次核酸检测,直至离开旅居地满14天为止。
高度关注北京市疫情。对2022年1月11日(含)以来有北京市海淀区上地街道、海淀街道、马连洼街道,2022年1月6日(含)以来有北京市朝阳区平房乡,2022年1月12日(含)以来有北京市房山区长阳镇、丰台区全域、大兴区旧宫镇、西城区广安门外街道、白纸坊街道旅居史的来(返)内人员实施居家或集中隔离措施。
持续关注黑龙江牡丹江疫情。对2022年1月11日(含)以来黑龙江省牡丹江市绥芬河市、东宁市旅居史的来(返)内人员实施居家或集中隔离。
持续关注天津市疫情。对2022年1月6日(含)以来有天津市津南区、西青区、河西区、东丽区,2022年1月20日(含)以来有天津市河北区旅居史的来(返)内人员实施居家或集中隔离措施。
持续关注新疆伊犁疫情。对1月12日(含)以来有新疆维吾尔自治区伊犁州霍尔果斯市、兵团第四师旅居史的来(返)内人员实施居家或集中隔离措施。
交通、铁路等部门,对重点地区来(返)内人员,要查验健康码和48小时内核酸检测阴性证明,做好人员信息登记和推送。
严格报备,落实社区管理
一、有阳性病例报告地区旅居史、红码、黄码及与阳性病例轨迹有交集的人员,请抵达内江后2小时内主动向所在村(社区)、单位和入住酒店报备,积极配合社区做好核酸检测、集中隔离、居家隔离、健康监测等疫情防控措施。
不主动申报、刻意隐瞒信息或拒绝接受隔离医学观察,造成疫情传播或有传播严重危险的,根据《中华人民共和国传染病防治法》《中华人民共和国刑法》等有关规定,将依法追究当事人法律责任。


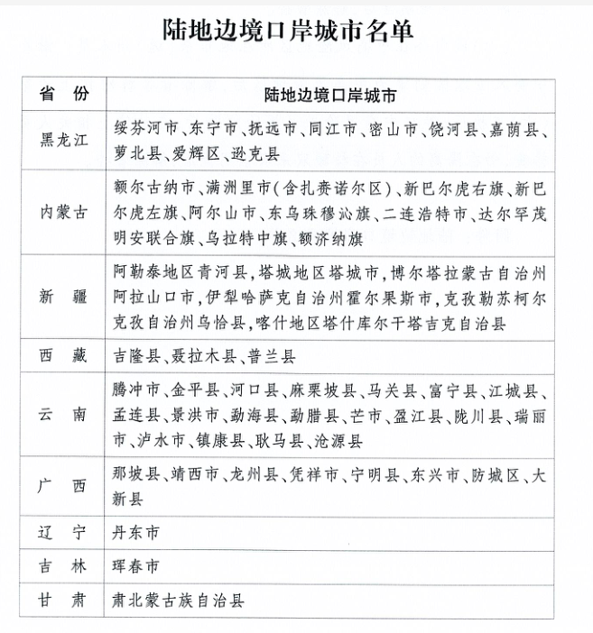
二、陆地边境口岸城市(与香港、澳门有口岸相连的除外)入(返)内人员需提供48小时内核酸检测阴性证明,陆地边境口岸城市名单见下表。

三、高风险岗位人员需主动报备。海关、边检、口岸、机场、进口冷链食品企业等直接接触入境人员、物品、环境的从业人员,以及集中隔离场所、定点救治医院、发热门诊等高风险岗位人员,需持48小时内核酸检测阴性证明返内,抵达后2小时需向社区村进行报备,并配合做好社区管控。
温馨提示
时刻绷紧思想之弦。当前国内外疫情防控形势严峻复杂,请大家继续保持高度的防护意识,绷紧疫情防控这根弦,不要存侥幸心理,记住危险源于大意。
切实履行个人责任。坚持科学配戴口罩,勤洗手、常通风、不聚集,保持安全社交距离,养成良好卫生习惯,如非必要,不要前往中高风险地区,每个人都要成为自己健康的第一责任人。
主动开展核酸检测,并持续关注健康状况、健康码颜色、出行相关地区有无新发疫情。如出现发热、干咳、乏力、嗅(味)觉减退、腹泻、咽痛等症状,请及时到发热门诊就诊,不要带病上班上学;如健康码出现红、黄码情况,或出行相关地区近期内有疫情发生,要立即向社区(村)、单位或入住酒店报备,并配合做好各项防控措施。建议公众不要急于和省外、境外来(返)内亲朋相聚。
采购需谨慎,快递要消毒。非必需不要购买境外商品,谨慎购买国内发生本土疫情所在地区的商品。在收取快递时,尽量选择无接触的配送方式,取件时要戴好口罩、一次性手套,可以先使用医用酒精或含氯消毒液喷洒或擦拭包裹(含外包装及内物品),尽量就地拆封,外包装不要带回家,按照生活垃圾分类处理即可。
每个人都是自己健康的第一责任人
让我们携手同行,共同阻击疫情传播
如何才能安心过大年,农贸市场、超市放心买买买?
一、顾 客
(一)去农贸市场采买
1.错峰采购,避免人群聚集;提前准备好采购清单,尽量缩短购物时间。
2.建议携带消毒湿巾或手消毒剂、备用口罩、购物袋,以便保持手卫生、及时更换污损口罩、减少接触传播风险。
3.服从农贸市场的防疫规定,配合做好测温、亮码、扫码等防疫措施;遵守公共秩序,有序排队。
4.进入农贸市场后一定要全程规范佩戴口罩,不要用手触摸口罩外侧,更不能拉下口罩交谈,尽量与他人保持1米以上社交距离。
5.购买肉类、生禽时,不要用手直接触碰,可使用肉夹、镊子等工具,或交由商家做好物品的挑选、称重、包装。
6.完成采购后要第一时间清洁双手。
(二)去商场超市选购
过年逛商场,许多人是为了购买新衣服或更换家中“大件儿”,选购这类商品往往要花费较多时间。大家要有目的地购物,减少闲逛、逗留时间。
1.习惯到超市“扫货”的人们,尽量避开高峰时段,提前列出购物清单,直奔主题,速战速决。
2.建议携带消毒湿巾或手消毒剂、备用口罩、购物袋,以便保持手卫生、及时更换污损口罩、减少接触传播风险。
3.选择正规、防控措施落实好的超市,注意超市是否实施通风换气、人员分流、健康监测,超市公共用品、设施和区域是否进行全面消毒。
4.购买肉类和海鲜等生冷食物时,要与果蔬、熟食等食物分开包装。
5.尽量减少触碰扶手、按钮等公共设施;称重、结账时保持1米社交距离、有序排队。
6.升降直梯空间密闭,尽量选择乘坐自动扶梯。如需乘坐升降直梯,要避免人员拥挤,人员过多时可再等下一趟。
二、农贸市场、超市、商超经营者
1落实主体责任
农贸市场、商超开办者是场所疫情防控第一责任人,要建立疫情防控制度,完善场所内卫生设施,落实环境清洁、消毒、通风等常态化疫情防控措施,做好口罩、洗手液、消毒剂等防疫物资储备。
2坚持健康监测制度
建立工作人员和顾客的健康监测制度,每日对从业人员健康状况进行登记,发现从业人员出现发热、咳嗽等可疑症状,应当督促及时就医。对所有顾客进行体温检测和健康码核验。
3建立产品溯源制度
要督促场内经营者落实进货查验和溯源管理制度。完善肉类产品质量全链条追溯体系,肉类产品务必查验相关合格证明。禁止采购、销售来源不明、无合格证明材料的食品,确保食品质量安全。
三、农贸市场、超市、商场从业人员
1遵守场所防疫规定
遵守场所体温检测、健康登记等管理措施;熟悉场所的疫情防控措施,掌握必要疫情防控知识和技能;提醒顾客规范佩戴口罩。
2加强自我健康管理
尽量保持良好的健康状况,注意自身和家人的身体健康状况,若出现发热、咳嗽等症状,立即报告并及时就医;全程接种疫苗;按规定接受核酸检测。
3全程做好个人防护
工作期间全程规范佩戴医用外科口罩或以上防护级别口罩、手套,着工作服上岗。禽畜肉类和熟食区的员工还应当佩戴工作帽。生鲜宰杀等特殊摊位的经营者除工作服外,还需穿戴防水围裙、橡胶手套等。
4注意保持双手卫生
在处理和摆放水产品、肉类、熟食品、果蔬等货品,或双手触碰过货架、扶手等公用物体后,要及时用洗手液或肥皂清洗双手或用速干手消毒剂揉搓双手。



| 编辑: | 李夏娇 |
| 责编: | 刘桂莲 |
| 审核: | 程云 |

