杭州疫情外溢三地!内江发布重要提示
时间:2022-01-27 23:39:52 来源:内江疾控杭州疫情外溢三地,全国新增25+17
内江疾控1月27日发布健康提示
省外归来主动核酸检测
新增排查地区
贵州省安顺市、湖北省黄冈市、黑龙江省绥化市

全国疫情:2022年1月26日0—24时,31个省(自治区、直辖市)和新疆生产建设兵团报告新增本土确诊病例25例(浙江6例,均在杭州市;北京5例,均在丰台区;黑龙江5例,均在牡丹江市;河北4例,均在廊坊市;天津1例,在河北区;上海1例,在奉贤区;河南1例,在安阳市;新疆1例,在伊犁哈萨克自治州;兵团1例,在建设兵团第四师),含2例由无症状感染者转为确诊病例(北京1例,黑龙江1例)。新增报告本土无症状感染者17例(黑龙江11例,其中牡丹江市10例、绥化市1例;新疆3例,均在伊犁哈萨克自治州;兵团2例,均在建设兵团第四师;江西1例,在上饶市)。
新疆疫情:从1月23日报告2例无症状感染者以来,截至2022年1月26日24时,本次疫情已累计确诊病例及无症状感染者报告39例。昨日新增7例,其中,伊犁霍尔果斯4例,建设兵团第四师3例。
浙江杭州疫情:2022年1月27日下午,浙江省政府新闻办举行的第一百零一场新冠肺炎疫情防控工作新闻发布会消息,截至2022年1月27日下午14时,杭州本轮疫情已经报告新冠肺炎确诊病例14例,均为轻型,同时还有初筛的阳性人员6例。
中高风险地区:截至2022年1月27日18时:全国共有高风险地区12个,其中河南省安阳1个;天津市10个;北京市1个。中风险地区42个,其中新疆伊犁哈萨克自治州5个;云南西双版纳傣族自治州1个,河南省郑州市1个,安阳市2个,许昌市2个;广东省珠海市3个;天津市12个;上海市1个;北京市7个;河北1个;黑龙江6个;浙江1个。
为严格落实“外防输入、内防反弹”的防控要求,有效控制和降低疫情传播风险,内江市疾控中心提示您
重点管控措施
今日新增:对2022年1月13日(含)以来有黑龙江省绥化市肇东市、2022年1月25日(含)以来有贵州省安顺市西秀区、湖北省黄冈市罗田县旅居史的来(返)内人员实施居家或集中隔离,每3天进行1次核酸检测,直至离开旅居地满14天为止。
特别关注浙江杭州疫情。对2022年对1月17日以来有浙江省杭州市滨江区、萧山区、西湖区旅居史的入(返)川人员实施居家或集中隔离,每3天进行1次核酸检测,直至离开旅居地满14天为止。
高度关注北京市疫情。对2022年1月11日(含)以来有北京市海淀区上地街道、海淀街道、马连洼街道,2022年1月6日(含)以来有北京市朝阳区平房乡,2022年1月12日(含)以来有北京市房山区长阳镇、丰台区全域、大兴区旧宫镇、西城区广安门外街道、白纸坊街道旅居史的来(返)内人员实施居家或集中隔离措施。
持续关注黑龙江牡丹江疫情。对2022年1月11日(含)以来黑龙江省牡丹江市绥芬河市、东宁市旅居史的来(返)内人员实施居家或集中隔离。
持续关注天津市疫情。对2022年1月6日(含)以来有天津市津南区、西青区、河西区、东丽区、河北区旅居史的来(返)内人员实施居家或集中隔离措施。
持续关注新疆伊犁疫情。对1月12日(含)以来有新疆维吾尔自治区伊犁州霍尔果斯市、兵团第四师旅居史的来(返)内人员实施居家或集中隔离措施。
交通、铁路等部门,对重点地区来(返)内人员,要查验健康码和48小时内核酸检测阴性证明,做好人员信息登记和推送。
严格报备,落实社区管理
一、有阳性病例报告地区旅居史、红码、黄码及与阳性病例轨迹有交集的人员,请抵达内江后2小时内主动向所在村(社区)、单位和入住酒店报备,积极配合社区做好核酸检测、集中隔离、居家隔离、健康监测等疫情防控措施。
不主动申报、刻意隐瞒信息或拒绝接受隔离医学观察,造成疫情传播或有传播严重危险的,根据《中华人民共和国传染病防治法》《中华人民共和国刑法》等有关规定,将依法追究当事人法律责任。


备注:根据疫情形势,排查地区将进行动态调整,涂红部分为特别关注地区、涂黄部分为新增报备地区。
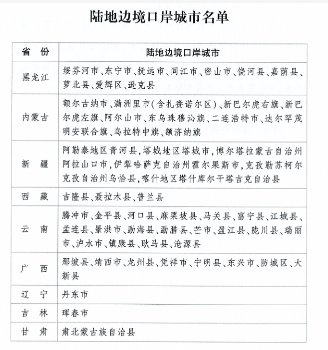
二、陆地边境口岸城市(与香港、澳门有口岸相连的除外)入(返)内人员需提供48小时内核酸检测阴性证明,陆地边境口岸城市名单见下表。

三、高风险岗位人员需主动报备。海关、边检、口岸、机场、进口冷链食品企业等直接接触入境人员、物品、环境的从业人员,以及集中隔离场所、定点救治医院、发热门诊等高风险岗位人员,需持48小时内核酸检测阴性证明返内,抵达后2小时需向社区村进行报备,并配合做好社区管控。
温馨提示
时刻绷紧思想之弦。当前国内外疫情防控形势严峻复杂,请大家继续保持高度的防护意识,绷紧疫情防控这根弦,不要存侥幸心理,记住危险源于大意。
切实履行个人责任。坚持科学配戴口罩,勤洗手、常通风、不聚集,保持安全社交距离,养成良好卫生习惯,如非必要,不要前往中高风险地区,每个人都要成为自己健康的第一责任人。
主动开展核酸检测,并持续关注健康状况、健康码颜色、出行相关地区有无新发疫情。如出现发热、干咳、乏力、嗅(味)觉减退、腹泻、咽痛等症状,请及时到发热门诊就诊,不要带病上班上学;如健康码出现红、黄码情况,或出行相关地区近期内有疫情发生,要立即向社区(村)、单位或入住酒店报备,并配合做好各项防控措施。建议公众不要急于和省外、境外来(返)内亲朋相聚。
采购需谨慎,快递要消毒。非必需不要购买境外商品,谨慎购买国内发生本土疫情所在地区的商品。在收取快递时,尽量选择无接触的配送方式,取件时要戴好口罩、一次性手套,可以先使用医用酒精或含氯消毒液喷洒或擦拭包裹(含外包装及内物品),尽量就地拆封,外包装不要带回家,按照生活垃圾分类处理即可。
每个人都是自己健康的第一责任人
让我们携手同行,共同阻击疫情传播
围绕“加强针”怎么打、注意事项及有效性等,
疾控专家回应……
1、新冠病毒疫苗全程免疫间隔多久后可以打“加强针”?
现阶段加强免疫接种在完成接种6个月后实施。即在新冠病毒灭活疫苗第2针接种后一般要求间隔6个月,才能再进行加强免疫剂次的接种。腺病毒载体疫苗接种后6个月进行加强免疫。
2.新冠疫苗“加强针”怎么打?在哪里打?
原则上感染高风险人群和保障社会基本运行的关键岗位人员加强免疫接种由各相关单位统一组织实施;其他人群可到辖区指定的接种单位进行预约接种。各地具体接种信息见当地卫生健康部门或疾控中心发布的官方信息。
3.在接种“加强针”时,如何选择疫苗种类?
现阶段,使用已接种过的原疫苗进行加强免疫。其中,使用同一种新冠病毒灭活疫苗完成两剂次接种的人群,原则上使用原灭活疫苗进行1剂次加强免疫;使用不同灭活疫苗完成两剂次接种的人群,原则上优先使用与第2剂次灭活疫苗相同的疫苗进行1剂次加强免疫,如遇第2剂次相同疫苗无法继续供应等情况,可使用与第1剂次灭活疫苗相同的疫苗进行1剂次加强免疫;使用腺病毒载体疫苗接种的人群,使用原疫苗进行加强免疫。
4、接种“加强针”有哪些注意事项?
接种前,根据前期接种凭证,确认自己是否已全程接种,并且完成全程接种6个月以上。在接种时需携带身份证件、接种凭证等,并根据本地防控要求,做好个人防护,配合现场预防接种工作人员询问;需将既往所患疾病以及近期是否用药等个人健康状况告知医师。
接种后,按规定留观30分钟;保持接种局部皮肤的清洁,避免用手搔抓接种部位。
5、现有新冠病毒疫苗对“奥密克戎”变异毒株有效吗?
目前已有的研究结果显示,奥密克戎变异株对现有疫苗并未完全出现免疫逃逸;现有疫苗对奥密克戎变异株仍有一定的保护效果,但对其预防感染的能力有所下降;未发现奥密克戎变异株引起重症率和死亡率的上升,针对奥密克戎变异株,现有疫苗预防重症和死亡仍有效果。

| 编辑: | 毕凯旋 |
| 责编: | 刘桂莲 |
| 审核: | 程云 |



