好消息!内江在《四川省公共文化服务保障条例》网络竞答中取得佳绩!
时间:2022-01-26 11:26:16 来源:内江文化旅游1月25日,四川省委宣传部、省文化和旅游厅、省体育局、省广播电视局、省文物局联合下发《关于<四川省公共文化服务保障条例>法规知识网络竞答活动结果的通报》。

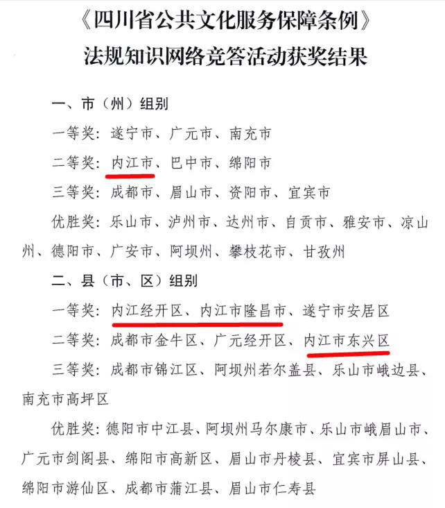
在“市(州)组”中,内江市以名列全省21个市州第4名获得二等奖。
在“县(市、区)组”中,经开区、隆昌市以在全省所有县(市、区)中名列第1名、第2名获得一等奖;东兴区第6名获得二等奖。

在“个人组”中,内江市文化广播电视和旅游局公共服务科科长曹永胜在所有1063865人次参与者中,获得总分第7名。

为深入学习宣传贯彻2021年12月1日正式施行的《四川省公共文化服务保障条例》,省委宣传部、省文化和旅游厅、省体育局、省广播电视局、省文物局联合依托“川观新闻”APP平台,联合组织开展了为期1个月的《四川省公共文化服务保障条例》法规知识网络竞答活动。内江市高度重视,市委宣传部、市文化广播电视和旅游局、市体育局联合下发通知,各级宣传、文化广播电视和旅游、体育等行政部门积极做好行业系统参赛的宣传、发动、组织工作,机关、企事业单位和社会大众等积极参与,学习宣传取得了良好的成效。
下一步,内江市将以此次法规知识网络竞答活动为契机,持续加大《四川省公共文化服务保障条例》学习宣传贯彻力度,切实推动公共文化服务主体责任落实,优化公共文化服务阵地,丰富公共文化服务供给,落实公共文化服务保障,不断满足人民群众基本文化需求,努力提高人民群众文化获得感幸福感。
| 编辑: | 陶丽萍 |
| 责编: | 刘桂莲 |
| 审核: | 程云 |
评论
新闻推荐

