内江发布健康提示:返乡人员需做好三“主动”
时间:2022-01-22 22:15:02 来源:内江疾控北京新增本土“9+3”
一地升高风险地区
内江疾控1月22日发布健康提示:
返乡人员三“主动”,主动报备,主动核酸检测,主动接受社区管理。

全国疫情:2022年1月21日0—24时,31个省(自治区、直辖市)和新疆生产建设兵团报告新增本土确诊病例23例(北京10例,其中丰台区6例、海淀区2例、大兴区1例、经济开发区1例;天津6例,均在津南区;河南4例,均在安阳市;广东3例,均在珠海市)。新增报告本土无症状感染者6例(均在北京丰台区)。
北京市疫情:根据北京市第272场新冠肺炎疫情防控工作新闻发布会通报,2022年1月21日16时至22日16时,北京市新增9例本土新冠肺炎确诊病例,新增3例本土新冠肺炎无症状感染者。将北京市丰台区玉泉营街道万柳园小区定为高风险地区。
中高风险地区:截至2022年1月22日17时:全国共有高风险地区19个,其中北京丰台区1个;陕西省西安市1个;河南省许昌市禹州市3个,安阳2个;天津市12个。中风险地区75个,其中陕西省西安市2个;河南省许昌市禹州市21个,郑州市11个,安阳市5个;广东省深圳市4个,中山市1个,珠海市3个;天津市26个;上海市1个;北京市1个。
为严格落实“外防输入、内防反弹”的防控要求,有效控制和降低疫情传播风险,内江市疾控中心提示您
重点管控措施
特别关注北京市疫情。对2022年1月11日(含)以来有北京市海淀区上地街道、海淀街道、马连洼街道,2022年1月6日(含)以来有北京市朝阳区平房乡,2022年1月12日(含)以来有北京市房山区长阳镇、丰台区新村街道、丰台区玉泉营街道、丰台区南苑街道、大兴区旧宫镇旅居史的来(返)内人员实施居家或集中隔离措施。
特别关注广东省珠海市疫情。对2021年12月31日(含)以来有广东省珠海市香洲区、金湾区旅居史的来(返)内人员实施居家或集中隔离措施。
特别关注天津市疫情。对2022年1月6日(含)以来有天津市津南区、西青区、河西区、东丽区旅居史的来(返)内人员,实施居家或集中隔离措施。有天津市其他地区旅居史的来(返)内人员,查验48小时核酸检测阴性证明,抵内后24小时再开展1次核酸检测,对无法提供核酸阴性证明的,实施3天2次核酸检测(间隔24小时)。
重点关注河南省安阳市疫情。对2022年1月6日(含)以来有河南省安阳市旅居史的来(返)内人员,实施居家或集中隔离措施。
持续关注河南省郑州市疫情。对2022年1月6日(含)以来有河南省郑州市中原区、二七区、金水区、高新区旅居史的来(返)内人员,实行居家或集中隔离直至离开郑州市满14天,隔离期间每3天完成1次鼻咽拭子核酸检测。
交通、铁路等部门,对重点地区来(返)内人员,要查验健康码和48小时内核酸检测阴性证明,做好人员信息登记和推送。
严格报备,落实社区管理
一、有阳性病例报告地区旅居史、红码、黄码及与阳性病例轨迹有交集的人员,请抵达内江后2小时内主动向所在村(社区)、单位和入住酒店报备,积极配合社区做好核酸检测、集中隔离、居家隔离、健康监测等疫情防控措施。
不主动申报、刻意隐瞒信息或拒绝接受隔离医学观察,造成疫情传播或有传播严重危险的,根据《中华人民共和国传染病防治法》《中华人民共和国刑法》等有关规定,将依法追究当事人法律责任。

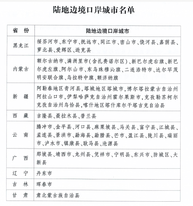
二、陆地边境口岸城市(与香港、澳门有口岸相连的除外)入(返)内人员需提供48小时内核酸检测阴性证明,陆地边境口岸城市名单见下表。

三、高风险岗位人员需主动报备。海关、边检、口岸、机场、进口冷链食品企业等直接接触入境人员、物品、环境的从业人员,以及集中隔离场所、定点救治医院、发热门诊等高风险岗位人员,需持48小时内核酸检测阴性证明返内,抵达后2小时需向社区村进行报备,并配合做好社区管控。
温馨提示
时刻绷紧思想之弦。当前国内外疫情防控形势严峻复杂,请大家继续保持高度的防护意识,绷紧疫情防控这根弦,不要存侥幸心理,记住危险源于大意。
切实履行个人责任。坚持科学配戴口罩,勤洗手、常通风、不聚集,保持安全社交距离,养成良好卫生习惯,如非必要,不要前往中高风险地区,每个人都要成为自己健康的第一责任人
主动开展核酸检测,并持续关注健康状况、健康码颜色、出行相关地区有无新发疫情。如出现发热、干咳、乏力、嗅(味)觉减退、腹泻、咽痛等症状,请及时到发热门诊就诊,不要带病上班上学;如健康码出现红、黄码情况,或出行相关地区近期内有疫情发生,要立即向社区(村)、单位或入住酒店报备,并配合做好各项防控措施。建议公众不要急于和省外、境外来(返)内亲朋相聚。
采购需谨慎,快递要消毒。非必需不要购买境外商品,谨慎购买国内发生本土疫情所在地区的商品。在收取快递时,尽量选择无接触的配送方式,取件时要戴好口罩、一次性手套,可以先使用医用酒精或含氯消毒液喷洒或擦拭包裹(含外包装及内物品),尽量就地拆封,外包装不要带回家,按照生活垃圾分类处理即可。
每个人都是自己健康的第一责任人
让我们携手同行,共同阻击疫情传播






| 编辑: | 李夏娇 |
| 责编: | 毛佳莉 |
| 审核: | 程云 |

