资阳发现1例无症状感染者!内江发布重要提示
时间:2022-01-21 22:31:13 来源:内江疾控资阳市发现1例无症状感染者
系入境闭环管理解除后人员
内江疾控1月21日发布健康提示:
新增排查地区云南省西双版纳傣族自治州

全球疫情:截至北京时间2022年1月21日6时30分,全球累计确诊新冠肺炎病例342446503例,累计死亡病例5591385例。全球单日新增确诊病例3790870例,新增死亡病例9981例。
全国疫情:2022年1月20日0—24时,31个省(自治区、直辖市)和新疆生产建设兵团报告新增本土确诊病例23例(天津8例,均在津南区;北京5例,其中房山区3例、丰台区2例;广东4例,均在珠海市;河南3例,均在安阳市;陕西3例,均在西安市)。新增报告本土无症状感染者2例(均在云南西双版纳傣族自治州)。
北京市疫情:2022年1月21日0时至16时,本市新增7例本土新冠肺炎确诊病例,其中轻型4例、普通型3例;新增5例本土新冠肺炎无症状感染者。
云南省西双版纳疫情:1月20日0-24时,云南新增本土无症状感染者2例,系在西双版纳州勐腊县主动就医人员及其密切接触者核酸检测中发现。
资阳市疫情:1月21日,资阳市报告1例新冠病毒无症状感染者(入境人员),该患者已送至定点医疗机构隔离医学观察。
中高风险地区:截至2022年1月21日10时:全国共有高风险地区18个,其中陕西省西安市1个;河南省许昌市禹州市3个,安阳2个;天津市12个。中风险地区79个,其中陕西省西安市5个;河南省许昌市禹州市21个,郑州市11个,安阳市5个;广东省深圳市4个,中山市1个,珠海市3个;天津市26个;上海市1个;北京市2个。
为严格落实“外防输入、内防反弹”的防控要求,有效控制和降低疫情传播风险,内江市疾控中心提示您
重点管控措施
今日新增对2022年1月7日(含)以来有云南省西双版纳傣族自治州勐腊县旅居史的来(返)内人员实施居家或集中隔离,每3天进行1次核酸检测,直至离开旅居地满14天为止。
特别关注北京市疫情。对2022年1月11日(含)以来有北京市海淀区上地街道、海淀街道、马连洼街道,2022年1月6日(含)以来有北京市朝阳区平房乡,2022年1月12日(含)以来有北京市房山区长阳镇、丰台区新村街道、丰台区玉泉营街道旅居史的来(返)内人员实施居家或集中隔离措施。
特别关注广东省珠海市疫情。对2021年12月31日(含)以来有广东省珠海市香洲区、金湾区旅居史的来(返)内人员实施居家或集中隔离措施。
特别关注天津市疫情。对2022年1月6日(含)以来有天津市津南区、西青区、河西区、东丽区旅居史的来(返)内人员,实施居家或集中隔离措施。有天津市其他地区旅居史的来(返)内人员,查验48小时核酸检测阴性证明,抵内后24小时再开展1次核酸检测,对无法提供核酸阴性证明的,实施3天2次核酸检测(间隔24小时)。
重点关注河南省安阳市疫情。对2022年1月6日(含)以来有河南省安阳市旅居史的来(返)内人员,实施居家或集中隔离措施。
持续关注河南省郑州市疫情。对2022年1月6日(含)以来有河南省郑州市中原区、二七区、金水区、高新区旅居史的来(返)内人员,实行居家或集中隔离直至离开郑州市满14天,隔离期间每3天完成1次鼻咽拭子核酸检测。
交通、铁路等部门,对重点地区来(返)内人员,要查验健康码和48小时内核酸检测阴性证明,做好人员信息登记和推送。
严格报备,落实社区管理
一、有阳性病例报告地区旅居史、红码、黄码及与阳性病例轨迹有交集的人员,请抵达内江后2小时内主动向所在村(社区)、单位和入住酒店报备,积极配合社区做好核酸检测、集中隔离、居家隔离、健康监测等疫情防控措施。
不主动申报、刻意隐瞒信息或拒绝接受隔离医学观察,造成疫情传播或有传播严重危险的,根据《中华人民共和国传染病防治法》《中华人民共和国刑法》等有关规定,将依法追究当事人法律责任。

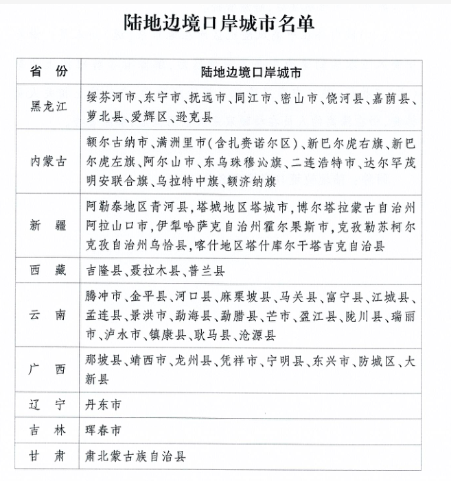
二、陆地边境口岸城市(与香港、澳门有口岸相连的除外)入(返)内人员需提供48小时内核酸检测阴性证明,陆地边境口岸城市名单见下表。

三、高风险岗位人员需主动报备。海关、边检、口岸、机场、进口冷链食品企业等直接接触入境人员、物品、环境的从业人员,以及集中隔离场所、定点救治医院、发热门诊等高风险岗位人员,需持48小时内核酸检测阴性证明返内,抵达后2小时需向社区村进行报备,并配合做好社区管控。
温馨提示
时刻绷紧思想之弦。当前国内外疫情防控形势严峻复杂,请大家继续保持高度的防护意识,绷紧疫情防控这根弦,不要存侥幸心理,记住危险源于大意。
切实履行个人责任。坚持科学配戴口罩,勤洗手、常通风、不聚集,保持安全社交距离,养成良好卫生习惯,如非必要,不要前往中高风险地区,每个人都要成为自己健康的第一责任人
主动开展核酸检测,并持续关注健康状况、健康码颜色、出行相关地区有无新发疫情。如出现发热、干咳、乏力、嗅(味)觉减退、腹泻、咽痛等症状,请及时到发热门诊就诊,不要带病上班上学;如健康码出现红、黄码情况,或出行相关地区近期内有疫情发生,要立即向社区(村)、单位或入住酒店报备,并配合做好各项防控措施。建议公众不要急于和省外、境外来(返)内亲朋相聚。
采购需谨慎,快递要消毒。非必需不要购买境外商品,谨慎购买国内发生本土疫情所在地区的商品。在收取快递时,尽量选择无接触的配送方式,取件时要戴好口罩、一次性手套,可以先使用医用酒精或含氯消毒液喷洒或擦拭包裹(含外包装及内物品),尽量就地拆封,外包装不要带回家,按照生活垃圾分类处理即可。
每个人都是自己健康的第一责任人
让我们携手同行,共同阻击疫情传播
公众关切
20日,北京两地升为中风险,很多人发现北京健康宝中“通信行程卡”,14天内到达或途经北京市的行程被标记了星号“*”。行程卡带“*”,是什么意思?会影响出行吗?
在查询行程卡时,大家也许还会遇到另外一些问题:比如为什么查不到行程、行程信息为什么没有更新等。在这里将为大家一一解答。

行程卡上的星号“*”是什么意思?
到访地右上角的“*”星号标记表示过往14天行程中存在包含中高风险地区的城市,并不表示用户实际到访过这些中高风险地区。
注意:星号“*”和用户个人健康状况无关,仅作为包含中高风险地区城市的提示标志,方便管理人员查验。
行程卡带“*”可以出行吗?
如果行程卡带星号“*”,用户需要进一步确认自己是否曾经去过中高风险地区。
如果去过,则需要严格遵循所在地区的防疫管理规定向相关管理部门报备;
如果没有去过,在出行前需要提前了解各地的出行政策,依据各地防疫管理要求判断是否要继续出行。
行程卡带“*”会被隔离吗?
防疫管理人员在看到用户行程卡带星号时,建议进一步核实对方是否实际去过中高风险地区,再遵循地方防疫政策判断是否需要隔离。不建议对带星号的行程卡用户直接采取隔离措施。
行程卡星号“*”一般多久会消失?
当用户过往14天内的行程没有包含中高风险地区的城市后,或者风险地区风险等级调整为低风险后,星号会自行消失。
行程查询不准怎么办?
行程卡服务由运营商通过用户所用手机号所处的基站位置获取。
为了确保通信连续、实现覆盖无盲区,行政区划交界处的两地基站信号可能会交叉覆盖,造成手机会在未漫游的情况下使用了相邻城市的基站信号。另外,在一个城市驻留时间未超过4小时,不会被记录。海外行程记录需要用户在出国期间开通使用国际漫游服务。

行程卡查不到行程怎么办?
行程卡分析的是手机信令和话单数据,因此有行程数据的前提是用户在使用手机的过程中产生了这些数据。
遇到查不到行程的问题,用户可以尝试多打几通电话,或关闭Wi-Fi连接使用4G流量,通常第二天就能查到数据了。行程卡设置了满足4小时为驻留的判断条件,所以,在一天内,最早至最晚的通话或流量使用记录时间跨度需要超过4小时(比如早上7点一次,中午12点一次),才能满足要求。
此外,如果是“携号转网”用户,用户信息同步及行程计算存在一定时间差,通常行程信息的计算会有1至2天的延迟。
为什么无法收到短信验证码或提示“发送短信失败”?
用户可以通过以下几问进行判断:有没有设置软件拦截或短信接收黑名单?手机是不是处于欠费状态?当前所在位置的网络信号好不好?有没有主动禁止增值业务?此外,如果是高峰时段,可能会因短时间内请求量过大造成短信拥堵,建议等待一段时间后重新尝试。
如果以上问题都解决了还是迟迟收不到验证码,请立即联系所属运营商客服。
行程卡上行程信息何时更新?
每天早上8—10时,会统一更新前14天数据。

| 编辑: | 毕凯旋 |
| 责编: | 毛佳莉 |
| 审核: | 程云 |



