奥密克戎传染性、隐匿性更强!内江发布最新提示
时间:2022-01-19 23:07:44 来源:内江疾控疫情先后多点暴发
变异毒株奥密克戎传染性、隐匿性更强
内江疾控1月19日发布健康提示:
关于奥密克戎,国家卫生健康委最新解答来了

全国疫情:2022年1月18日0—24时,31个省(自治区、直辖市)和新疆生产建设兵团报告新增本土确诊病例55例(河南33例,其中安阳市29例、许昌市3例、郑州市1例;天津14例,其中津南区13例、西青区1例;广东7例,其中珠海市6例、深圳市1例;北京1例,在海淀区),含2例由无症状感染者转为确诊病例(均在天津)。新增本土无症状感染者本2例(北京1例,在朝阳区;广东1例,在广州市)。
北京市疫情:1月19日0时至18时,北京新增5例本土核酸检测阳性者,其中4人为同一单位冷库装卸工,另1人为同住密接,一同从事冷库装卸工作。截至目前,北京市海淀、朝阳、房山、丰台相继出现本土新增确诊病例和核酸阳性者。
中高风险地区:截至2022年1月19日10时:全国共有高风险地区27个,其中陕西省西安市1个;河南省许昌市禹州市12个,安阳2个;天津市12个。中风险地区64个,其中陕西省西安市6个;浙江省金华市2个;河南省许昌市禹州市1个,郑州市15个,安阳市5个;广东省深圳市4个,中山市1个,珠海市3个;天津市26个;上海市1个。
为严格落实“外防输入、内防反弹”的防控要求,有效控制和降低疫情传播风险,内江市疾控中心提示您:
重点管控措施
特别关注北京市疫情。对2022年1月1日(含)以来有北京市海淀区上地街道、海淀街道、马连洼街道,2022年1月4日(含)以来有北京市朝阳区平房乡,2022年1月5日(含)以来有北京市房山区长阳镇北广阳城大街、丰台区新村街道旅居史的来(返)内人员实施居家或集中隔离措施。
特别关注广东省深圳市疫情。对2021年12月24日(含)以来有广东省深圳市龙岗区、罗湖区旅居史的来(返)内人员实施居家或集中隔离措施。
特别关注天津市疫情。对2021年12月26日至2022年1月8日24时有天津市津南区旅居史的来(返)内人员,实施居家或集中隔离措施;对2022年1月1日至8日24时有天津市南开区、东丽区、西青区、河西区、滨海新区、红桥区旅居史的来(返)内人员,实施严格居家或集中隔离措施;对自2022年1月9日0时以来有天津市津南区、南开区、东丽区、西青区、河西区、滨海新区、红桥区旅居史的来(返)内人员,实施严格集中隔离措施。
重点关注河南省安阳市疫情。对2021年12月28日至2022年1月9日24时有河南省安阳市旅居史的来(返)内人员,实施居家或集中隔离措施;对自2022年1月10日0时以来有河南省安阳市旅居史的来(返)内人员,实施集中隔离措施。
持续关注河南省郑州市疫情。对2021年12月21日(含)以来有河南省郑州市管城区、二七区、中原区及2021年12月30日(含)以来有河南省郑州市所有县(市、区)旅居史的来(返)内人员,实行居家或集中隔离直至离开郑州市满14天,隔离期间每3天完成1次鼻咽拭子核酸检测。
交通、铁路等部门,对重点地区来(返)内人员,要查验健康码和48小时内核酸检测阴性证明,做好人员信息登记和推送。
严格报备,落实社区管理
一、有阳性病例报告地区旅居史、红码、黄码及与阳性病例轨迹有交集的人员,请抵达内江后2小时内主动向所在村(社区)、单位和入住酒店报备,积极配合社区做好核酸检测、集中隔离、居家隔离、健康监测等疫情防控措施。
不主动申报、刻意隐瞒信息或拒绝接受隔离医学观察,造成疫情传播或有传播严重危险的,根据《中华人民共和国传染病防治法》《中华人民共和国刑法》等有关规定,将依法追究当事人法律责任。

备注:根据疫情形势,排查地区将进行动态调整,涂红部分为特别关注地区、涂黄部分为新增报备地区。
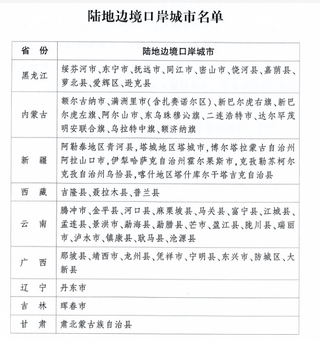
二、陆地边境口岸城市(与香港、澳门有口岸相连的除外)入(返)内人员需提供48小时内核酸检测阴性证明,陆地边境口岸城市名单见下表。

三、高风险岗位人员需主动报备。海关、边检、口岸、机场、进口冷链食品企业等直接接触入境人员、物品、环境的从业人员,以及集中隔离场所、定点救治医院、发热门诊等高风险岗位人员,需持48小时内核酸检测阴性证明返内,抵达后2小时需向社区村进行报备,并配合做好社区管控。
温馨提示
时刻绷紧思想之弦。当前国内外疫情防控形势严峻复杂,请大家继续保持高度的防护意识,绷紧疫情防控这根弦,不要存侥幸心理,记住危险源于大意。
切实履行个人责任。坚持科学配戴口罩,勤洗手、常通风、不聚集,保持安全社交距离,养成良好卫生习惯,如非必要,不要前往中高风险地区,每个人都要成为自己健康的第一责任人。
主动开展核酸检测,并持续关注健康状况、健康码颜色、出行相关地区有无新发疫情。如出现发热、干咳、乏力、嗅(味)觉减退、腹泻、咽痛等症状,请及时到发热门诊就诊,不要带病上班上学;如健康码出现红、黄码情况,或出行相关地区近期内有疫情发生,要立即向社区(村)、单位或入住酒店报备,并配合做好各项防控措施。建议公众不要急于和省外、境外来(返)内亲朋相聚。
采购需谨慎,快递要消毒。非必需不要购买境外商品,谨慎购买国内发生本土疫情所在地区的商品。在收取快递时,尽量选择无接触的配送方式,取件时要戴好口罩、一次性手套,可以先使用医用酒精或含氯消毒液喷洒或擦拭包裹(含外包装及内物品),尽量就地拆封,外包装不要带回家,按照生活垃圾分类处理即可。
每个人都是自己健康的第一责任人
让我们携手同行,共同阻击疫情传播
公众关切
关于奥密克戎,国家卫生健康委最新解答来了!
近日,多地报告发现奥密克戎变异株感染病例,引发广泛关注。针对奥密克戎变异株,国家卫生健康委组织中国疾控中心专家就有关问题作了最新解答:
1.奥密克戎变异株的发现和流行情况
2021年11月9日,南非首次从病例样本中检测到一种新冠病毒变异株。11月26日,世界卫生组织将其命名为Omicron(奥密克戎)变异株。全球新冠病毒数据库GISAID显示,截至2022年1月17日,118个国家提交了奥密克戎病毒基因组序列374314条。目前,奥密克戎变异株已成为全球优势流行株。
奥密克戎变异株最早于2021年11月27日输入我国香港,12月9日首次输入我国内地。
2.奥密克戎变异株的传播力
多国流行病学数据提示,奥密克戎变异株传播能力较其他变异株有所增强。世界卫生组织于2021年12月23日关于奥密克戎的简报显示,其家庭续发率为15.8%,高于德尔塔的10.3%。英国卫生安全局数据显示,2021年12月19日至20日,伦敦90%和英格兰76%的新冠肺炎病例为奥密克戎变异株感染。美国疾控中心网站数据显示,在2021年12月26日至2022年1月1日的一周内,美国本土95.4%的新冠肺炎病例为奥密克戎变异株感染。
3.现有疫苗对预防奥密克戎变异株感染的效果
目前已有的研究结果显示,奥密克戎变异株对现有疫苗并未完全出现免疫逃逸;现有疫苗对奥密克戎变异株仍有一定的保护效果,但对其预防感染的能力有所下降;未发现奥密克戎变异株引起重症率和死亡率的上升,针对奥密克戎变异株,现有疫苗预防重症和死亡仍有效果。
4.奥密克戎变异株对现有核酸检测试剂的影响
对奥密克戎变异株的基因组分析显示,其突变位点不位于我国第八版《新型冠状病毒肺炎防控方案》公布的核酸检测试剂引物和探针靶标区域,不影响我国主流核酸检测试剂的敏感性和特异性。
5.有关国家和地区采取的措施
鉴于奥密克戎变异株在全球的快速流行趋势,近期美国、英国、俄罗斯和欧盟等均建议民众加强日常卫生防护(洗手、戴口罩和安全社交距离),卫生部门加强疾病监测、疫苗接种,尤其是为一线医护人员注射新冠病毒疫苗加强针。
6.我国的应对措施
我国“外防输入,内防反弹”总策略和“动态清零”总方针,对奥密克戎变异株仍然有效。中国疾控中心已针对奥密克戎变异株建立了特异性核酸检测方法,并持续针对可能的输入病例及关联的本土病例开展病毒基因组监测,有利于及时发现可能输入或关联本土的奥密克戎变异株。
7.世界卫生组织应对奥密克戎变异株的建议
世界卫生组织建议各国加强新冠肺炎病毒的监测、报告与研究工作,采取有效的公共卫生措施阻断病毒传播。建议个人在公共场所至少保持1米距离、佩戴口罩、开窗通风、保持手清洁、对着肘部或纸巾咳嗽或打喷嚏、接种疫苗等,同时避免去通风不良或拥挤的地方。目前,所有变异株都可能导致重症或死亡。因此,预防病毒传播始终是关键,新冠病毒疫苗对减少重症和死亡仍然有效。
8.面对奥密克戎变异株,公众在日常生活工作中的注意事项
(1)戴口罩仍然是阻断病毒传播的有效方式,对于奥密克戎变异株同样适用。即使在完成全程疫苗接种和接种加强针的情况下,也同样需要在室内公共场所、公共交通工具等场所佩戴口罩。此外,还要勤洗手和做好室内通风。
(2)做好个人健康监测。在有疑似新冠肺炎症状,例如发热、咳嗽、呼吸短促等症状出现时,及时监测体温,主动就诊。
(3)减少非必要出行。尽量不前往高风险国家或地区,如必要前往,要加强旅行途中的个人防护,降低感染奥密克戎变异株的风险。密切关注国内本土聚集性疫情,非必要不前往有疫情的县(市、区、旗),有疫情的地方居民非必要不离开居住地。

| 编辑: | 向素玉 |
| 责编: | 毛佳莉 |
| 审核: | 程云 |



