防范“人传人”,也要警惕“物传人”!内江发布重要提示
时间:2022-01-17 21:34:23 来源:内江疾控北京奥密克戎确诊病例
曾接触国际邮件
内江疾控1月17日发布健康提示:防范“人传人”,也要警惕“物传人”
新增排查地区广东省梅州市

全国疫情:2022年1月16日0—24时,31个省(自治区、直辖市)和新疆生产建设兵团报告新增本土确诊病例163例(天津80例,其中津南区79例、东丽区1例;河南68例,其中安阳市60例、许昌市7例、郑州市1例;广东9例,其中珠海市5例、深圳市2例、梅州市1例、中山市1例;陕西5例,均在西安市;广西1例,在崇左市),含1例由无症状感染者转为确诊病例(在广东)。无新增本土无症状感染者报告。
广东省梅州市疫情:2022年1月16日,广东梅州市五华县报告1例确诊病例。病例郑某某,男,11岁,1月11日晚随父母自驾车从珠海返回梅州,在梅州市期间居住在五华县岐岭镇华源村。1月14日,五华县人民医院在6人混采混检标本中,检测出异常结果。1月16日梅州市疾控中心在对郑某某末次采集的核酸样品中,检测出阳性。
陕西关联疫情:截至2022年1月16日24时,该起疫情累计报告本土病例2118,其中陕西省2076例,广东省26例,河南省14例,北京市1例,山西省1例。西安市疫情处于拖尾阶段,已连续6日新增为个位数。
中高风险地区:截止2022年1月17日15时:全国共有高风险地区20个,其中陕西省西安市1个;河南省许昌市禹州市12个,安阳2个;天津市5个。中风险地区65个,其中陕西省西安市17个;浙江省金华市2个;许昌市禹州市1个,郑州市15个,安阳市5个;广东省深圳市4个,中山市1个,珠海市3个;天津市16个;上海市1个。
为严格落实“外防输入、内防反弹”的防控要求,有效控制和降低疫情传播风险,内江市疾控中心提示您
重点管控措施
今日新增对2022年1月11日(含)以来有广东省梅州市五华县旅居史的来(返)内人员实施居家或集中隔离,每3天进行1次核酸检测,直至离开旅居地满14天为止。
特别关注北京市疫情。对2022年1月1日以来有北京市海淀区上地街道、海淀街道旅居史的来(返)内人员实施居家或集中隔离措施。
特别关注广东省深圳市疫情。对2021年12月24日(含)以来有广东省深圳市龙岗区、罗湖区旅居史的来(返)内人员实施居家或集中隔离措施。
特别关注天津市疫情。对2021年12月26日至2022年1月8日24时有天津市津南区旅居史的来(返)内人员,实施居家或集中隔离措施;对2022年1月1日至8日24时有天津市南开区、东丽区、西青区、河西区、滨海新区、红桥区旅居史的来(返)内人员,实施严格居家或集中隔离措施;对自2022年1月9日0时以来有天津市津南区、南开区、东丽区、西青区、河西区、滨海新区、红桥区旅居史的来(返)内人员,实施严格集中隔离措施。
重点关注河南省安阳市疫情。对2021年12月28日至2022年1月9日24时有河南省安阳市旅居史的来(返)内人员,实施居家或集中隔离措施;对自2022年1月10日0时以来有河南省安阳市旅居史的来(返)内人员,实施集中隔离措施。
持续关注河南省郑州市疫情。对2021年12月21日(含)以来有河南省郑州市管城区、二七区、中原区及2021年12月30日(含)以来有河南省郑州市所有县(市、区)旅居史的来(返)内人员,实行居家或集中隔离直至离开郑州市满14天,隔离期间每3天完成1次鼻咽拭子核酸检测。
交通、铁路等部门,对重点地区来(返)内人员,要查验健康码和48小时内核酸检测阴性证明,做好人员信息登记和推送。
严格报备,落实社区管理
一、有阳性病例报告地区旅居史、红码、黄码及与阳性病例轨迹有交集的人员,请抵达内江后2小时内主动向所在村(社区)、单位和入住酒店报备,积极配合社区做好核酸检测、集中隔离、居家隔离、健康监测等疫情防控措施。
不主动申报、刻意隐瞒信息或拒绝接受隔离医学观察,造成疫情传播或有传播严重危险的,根据《中华人民共和国传染病防治法》《中华人民共和国刑法》等有关规定,将依法追究当事人法律责任。


备注:根据疫情形势,排查地区将进行动态调整,涂红部分为特别关注地区、涂黄部分为新增报备地区。
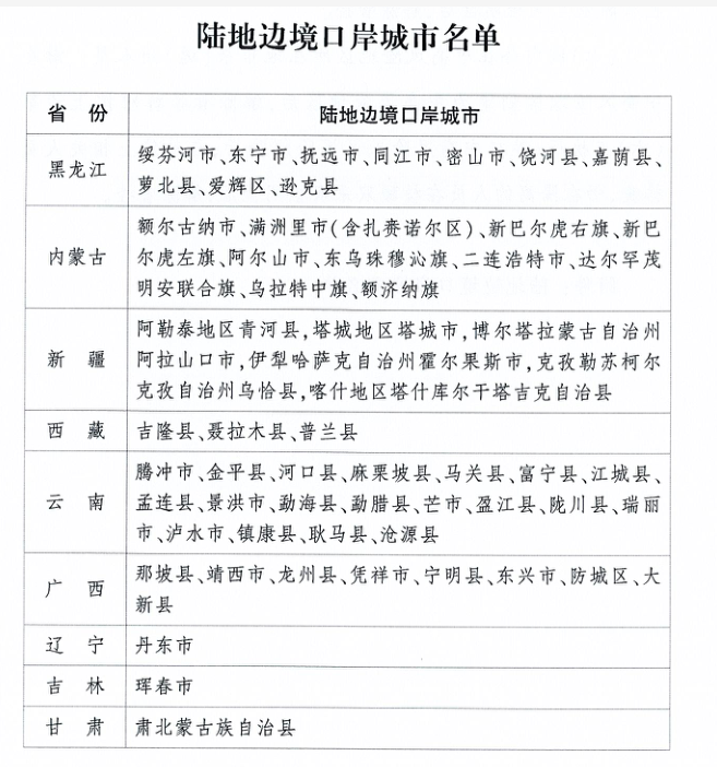
二、陆地边境口岸城市(与香港、澳门有口岸相连的除外)入(返)内人员需提供48小时内核酸检测阴性证明,陆地边境口岸城市名单见下表。

三、高风险岗位人员需主动报备。海关、边检、口岸、机场、进口冷链食品企业等直接接触入境人员、物品、环境的从业人员,以及集中隔离场所、定点救治医院、发热门诊等高风险岗位人员,需持48小时内核酸检测阴性证明返内,抵达后2小时需向社区村进行报备,并配合做好社区管控。
温馨提示
时刻绷紧思想之弦。当前国内外疫情防控形势严峻复杂,请大家继续保持高度的防护意识,绷紧疫情防控这根弦,不要存侥幸心理,记住危险源于大意。
切实履行个人责任。坚持科学配戴口罩,勤洗手、常通风、不聚集,保持安全社交距离,养成良好卫生习惯,如非必要,不要前往中高风险地区,每个人都要成为自己健康的第一责任人。
主动开展核酸检测,并持续关注健康状况、健康码颜色、出行相关地区有无新发疫情。如出现发热、干咳、乏力、嗅(味)觉减退、腹泻、咽痛等症状,请及时到发热门诊就诊,不要带病上班上学;如健康码出现红、黄码情况,或出行相关地区近期内有疫情发生,要立即向社区(村)、单位或入住酒店报备,并配合做好各项防控措施。建议公众不要急于和省外、境外来(返)内亲朋相聚。
采购需谨慎,快递要消毒。非必需不要购买境外商品,谨慎购买国内发生本土疫情所在地区的商品。在收取快递时,尽量选择无接触的配送方式,取件时要戴好口罩、一次性手套,可以先使用医用酒精或含氯消毒液喷洒或擦拭包裹(含外包装及内物品),尽量就地拆封,外包装不要带回家,按照生活垃圾分类处理即可。
每个人都是自己健康的第一责任人
让我们携手同行,共同阻击疫情传播
公众关切
1.收发境外邮件和快递有感染新冠病毒的风险吗?
1月17日,北京市新型冠状病毒肺炎疫情防控工作第267场新闻发布会通报,北京市1月15日新增病例近期曾收发过国际邮件。经全面调查、采样和检测,该国际邮件包装外表面2件、内表面2件以及文件内纸张标本8件环境样本均为阳性。新冠病毒可在低温下长时间存活,冬季经物传播的风险增大。我国多地曾有境外邮件及其他物品新冠病毒核酸检测阳性的报道。
建议公众:
国外疫情高发期间尽量减少购买境外商品。
若收到境外邮件或物品时,要正确佩戴口罩和一次性手套,减少直接接触和交流。
尽可能在固定地点取件,实现无接触交接;如需当面签收,请与快递员保持安全距离。
拆件时尽量在户外进行,外包装不要拿回家中,要按照生活垃圾分类处理;如需拿回家中,可用含氯消毒剂或75%酒精对内外包装进行全面消毒。
处理完邮件后及时摘下手套,认真进行手消毒或清洗双手,更换口罩,避免用不清洁的手触碰口、眼、鼻。
2.对于奥密克戎变异株的防控会采取什么进一步措施?
1月15日,国务院联防联控机制举行新闻发布会指出,对于奥密克戎变异株的进一步措施:
在外防输入方面,一是通过严格落实入境人员全程闭环管理,二是严格管控接触入境人员物品和环境的高风险岗位人员,三是加大相关入境物品的抽检比例,四是严格实施入境航空器终末消毒等措施,不断强化源头管控,严把疫情输入关。
在内防反弹方面,一是通过持续开展重点人群、重点场所和重点单位的监测预警;二是持续推进新冠病毒疫苗的接种;三是持续引导公众坚持做好日常的卫生防护,常通风、戴口罩、勤洗手等;四是快速处置发生的每一起散发或者聚集性疫情等措施,有效遏制疫情的进一步蔓延和扩散。

| 编辑: | 毕凯旋 |
| 责编: | 毛佳莉 |
| 审核: | 程云 |



