内江发布健康提示:回家过年这些事要谨记!
时间:2022-01-16 23:07:53 来源:内江疾控我国面临德尔塔和奥密克戎输入双重挑战,防人亦需防物!
内江疾控1月16日发布健康提示:回家过年这些事要谨记!
新增排查地区广西壮族自治区崇左市

全国疫情:2022年1月15日0—24时,31个省(自治区、直辖市)和新疆生产建设兵团报告新增本土确诊病例65例(天津33例,其中津南区32例、西青区1例;河南29例,其中安阳市15例、许昌市7例、郑州市7例;北京1例,在海淀区;广东1例,在珠海市;陕西1例,在西安市),含6例由无症状感染者转为确诊病例(均在天津)。报告新增本土无症状感染者5例(上海3例,其中普陀区2例、宝山区1例;浙江1例,在杭州市;广东1例,在中山市)。
广西崇左疫情:广西宁明县新型冠状病毒感染的肺炎疫情防控工作领导小组指挥部发布通告,16日凌晨,宁明县在抵边村的例行核酸检测中发现1份样本新冠病毒核酸检测结果呈阳性。目前,当地已对该名人员进行隔离治疗。
中高风险地区:截止2022年1月16日10时:全国共有高风险地区20个,其中陕西省西安市1个;河南省许昌市禹州市12个,安阳2个;天津市5个。中风险地区67个,其中陕西省西安市17个;浙江省金华市2个;河南省洛阳市2个,许昌市禹州市1个,郑州市15个,安阳市5个;广东省深圳市4个,中山市1个,珠海市3个;天津市16个;上海市1个。
内蒙古通辽进口香蕉外包装呈阳性:2022年1月15日,通辽经济技术开发区运达果蔬市场销售的柬埔寨进口香蕉外包装在霍林郭勒市核酸检测呈阳性,该批货物已流入当地市场销售。
进返京需72小时内核酸检测:北京市为进一步提早发现和管控疫情风险,在进返京须持48小时内核酸检测阴性证明和“北京健康宝”绿码的基础上,自2022年1月22日零时起至3月底,进返京人员在抵京后72小时内需进行一次核酸检测(通勤人员按照现有政策规定继续执行)。“北京健康宝”将通过核酸检测数据库进行比对,未能按时进行检测的,将进行弹窗提示,可能会影响出行和日常生活。
为严格落实“外防输入、内防反弹”的防控要求,有效控制和降低疫情传播风险,内江市疾控中心提示您:
重点管控措施
今日新增对2022年1月2日(含)以来有广西壮族自治区崇左市宁明县旅居史的来(返)内人员实施居家或集中隔离,每3天进行1次核酸检测,直至离开旅居地满14天为止。
特别关注北京市疫情。对2022年1月1日以来有北京市海淀区上地街道、海淀街道旅居史的来(返)内人员实施居家或集中隔离措施。
特别关注广东省深圳市疫情。对2021年12月24日(含)以来有广东省深圳市龙岗区、罗湖区旅居史的来(返)内人员实施居家或集中隔离措施。
特别关注天津市疫情。对2021年12月26日至2022年1月8日24时有天津市津南区旅居史的来(返)内人员,实施居家或集中隔离措施;对2022年1月1日至8日24时有天津市南开区、东丽区、西青区、河西区、滨海新区、红桥区旅居史的来(返)内人员,实施严格居家或集中隔离措施;对自2022年1月9日0时以来有天津市津南区、南开区、东丽区、西青区、河西区、滨海新区、红桥区旅居史的来(返)内人员,实施严格集中隔离措施。
重点关注河南省安阳市疫情。对2021年12月28日至2022年1月9日24时有河南省安阳市旅居史的来(返)内人员,实施居家或集中隔离措施;对自2022年1月10日0时以来有河南省安阳市旅居史的来(返)内人员,实施集中隔离措施。
高度关注河南省郑州市疫情。对2021年12月21日(含)以来有河南省郑州市管城区、二七区、中原区及2021年12月30日(含)以来有河南省郑州市所有县(市、区)旅居史的来(返)内人员,实行居家或集中隔离直至离开郑州市满14天,隔离期间每3天完成1次鼻咽拭子核酸检测。
交通、铁路等部门,对重点地区来(返)内人员,要查验健康码和48小时内核酸检测阴性证明,做好人员信息登记和推送。
严格报备,落实社区管理
一、有阳性病例报告地区旅居史、红码、黄码及与阳性病例轨迹有交集的人员,请抵达内江后2小时内主动向所在村(社区)、单位和入住酒店报备,积极配合社区做好核酸检测、集中隔离、居家隔离、健康监测等疫情防控措施。
不主动申报、刻意隐瞒信息或拒绝接受隔离医学观察,造成疫情传播或有传播严重危险的,根据《中华人民共和国传染病防治法》《中华人民共和国刑法》等有关规定,将依法追究当事人法律责任。

备注:根据疫情形势,排查地区将进行动态调整,涂红部分为特别关注地区、涂黄部分为新增报备地区。
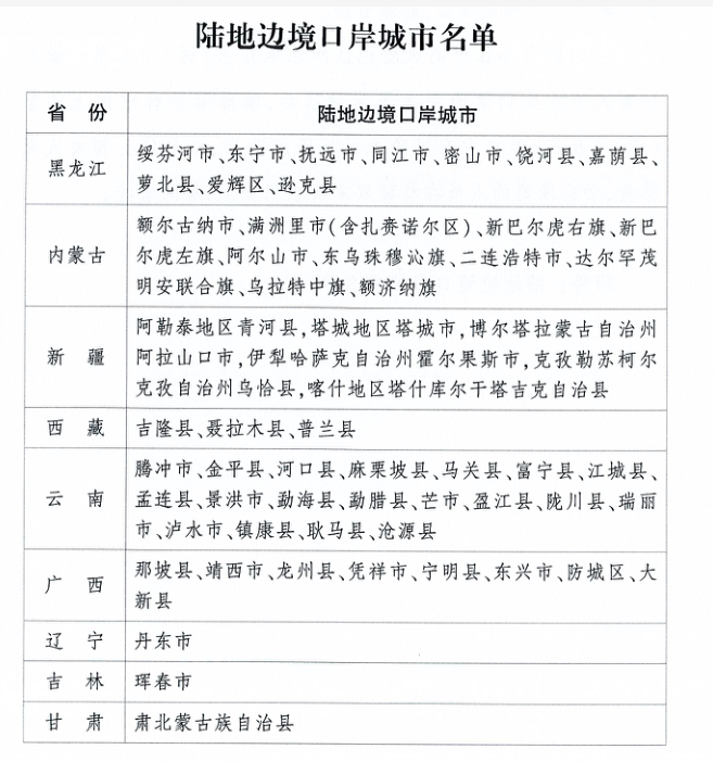
二、陆地边境口岸城市(与香港、澳门有口岸相连的除外)入(返)内人员需提供48小时内核酸检测阴性证明,陆地边境口岸城市名单见下表。

三、高风险岗位人员需主动报备。海关、边检、口岸、机场、进口冷链食品企业等直接接触入境人员、物品、环境的从业人员,以及集中隔离场所、定点救治医院、发热门诊等高风险岗位人员,需持48小时内核酸检测阴性证明返内,抵达后2小时需向社区村进行报备,并配合做好社区管控。
温馨提示
时刻绷紧思想之弦。当前国内外疫情防控形势严峻复杂,请大家继续保持高度的防护意识,绷紧疫情防控这根弦,不要存侥幸心理,记住危险源于大意。
切实履行个人责任。坚持科学配戴口罩,勤洗手、常通风、不聚集,保持安全社交距离,养成良好卫生习惯,如非必要,不要前往中高风险地区,每个人都要成为自己健康的第一责任人。
主动开展核酸检测,并持续关注健康状况、健康码颜色、出行相关地区有无新发疫情。如出现发热、干咳、乏力、嗅(味)觉减退、腹泻、咽痛等症状,请及时到发热门诊就诊,不要带病上班上学;如健康码出现红、黄码情况,或出行相关地区近期内有疫情发生,要立即向社区(村)、单位或入住酒店报备,并配合做好各项防控措施。建议公众不要急于和省外、境外来(返)内亲朋相聚。
采购需谨慎,快递要消毒。非必需不要购买境外商品,谨慎购买国内发生本土疫情所在地区的商品。在收取快递时,尽量选择无接触的配送方式,取件时要戴好口罩、一次性手套,可以先使用医用酒精或含氯消毒液喷洒或擦拭包裹(含外包装及内物品),尽量就地拆封,外包装不要带回家,按照生活垃圾分类处理即可。
每个人都是自己健康的第一责任人
让我们携手同行,共同阻击疫情传播
准备过年,最不能大意的就是这些事!
春节临近,在大扫除、备年货、买礼物的同时,疫情防控也不能放松。
守护好自己和家人健康,这些要点,一定牢记并执行哦!








| 编辑: | 向素玉 |
| 责编: | 刘桂莲 |
| 审核: | 程云 |



