奥密克戎正在迅速取代其他变异株,内江发布重要提示!
时间:2022-01-15 23:29:07 来源:内江疾控奥密克戎传播快、传染力强,
正在迅速取代其他变异株
内江疾控1月15日发布健康提示,
简单5招买年货
新增排查地区北京市海淀区

全国疫情:2022年1月14日0—24时,31个省(自治区、直辖市)和新疆生产建设兵团报告新增本土病例104例(河南52例,其中安阳市37例、许昌市12例、郑州市3例;天津39例,其中津南区37例、西青区2例;广东8例,其中珠海市6例、深圳市2例;陕西4例,均在西安市;浙江1例,在杭州市),含2例由无症状感染者转为确诊病例(天津1例,广东1例)。报告新增本土无症状感染者2例(均在广东,其中广州市1例、珠海市1例)。
北京海淀疫情:2022年1月15日9时50分,北京海淀区接第三方检测机构报告一例新型冠状病毒肺炎核酸检测初筛阳性。海淀区第一时间启动应急响应,对相关人员涉及海淀区活动轨迹区域采取管控措施,立即开展流调排查和相关区域人员核酸检测,对涉及的外环境进行消杀。16时,经市、区疾控中心复核结果为阳性。该阳性人员住所为海淀区上地街道农大南路博雅西园,工作单位所在地为海淀街道海淀新技术大厦。
中高风险地区:截止2022年1月15日10时:全国共有高风险地区21个,其中陕西省西安市2个;河南省许昌市禹州市12个,安阳2个;天津市5个。中风险地区73个,其中陕西省西安市23个;浙江省宁波市2个,金华市2个;河南省洛阳市2个,许昌市禹州市1个,郑州市13个,安阳市5个;广东省深圳市4个,中山市1个,珠海市3个;天津市16个,上海市1个。
1月15日,国务院联防联控机制就节日期间疫情防控工作有关情况举行新闻发布会,会上通报:1月以来,全球新冠肺炎日新增确诊病例最高已突破350万例。据世卫组织简报,过去30天,全球上传的基因序列中,58.5%为奥密克戎毒株,该毒株传播快、传染力强,正在迅速取代其他变异株。
为严格落实“外防输入、内防反弹”的防控要求,有效控制和降低疫情传播风险,内江市疾控中心提示您
重点管控措施
今日新增对2022年1月1日(含)以来有北京市海淀区上地街道、海淀街道旅居史的来(返)内人员实施居家或集中隔离,每3天进行1次核酸检测,直至离开旅居地满14天为止。
特别关注广东省深圳市疫情。对2021年12月24日(含)以来有广东省深圳市龙岗区、罗湖区旅居史的来(返)内人员实施居家或集中隔离措施。
特别关注天津市疫情。对2021年12月26日至2022年1月8日24时有天津市津南区旅居史的来(返)内人员,实施居家或集中隔离措施;对2022年1月1日至8日24时有天津市南开区、东丽区、西青区、河西区、滨海新区、红桥区旅居史的来(返)内人员,实施严格居家或集中隔离措施;对自2022年1月9日0时以来有天津市津南区、南开区、东丽区、西青区、河西区、滨海新区、红桥区旅居史的来(返)内人员,实施严格集中隔离措施。
重点关注河南省安阳市疫情。对2021年12月28日至2022年1月9日24时有河南省安阳市旅居史的来(返)内人员,实施居家或集中隔离措施;对自2022年1月10日0时以来有河南省安阳市旅居史的来(返)内人员,实施集中隔离措施。
高度关注河南省郑州市疫情。对2021年12月21日(含)以来有河南省郑州市管城区、二七区、中原区及2021年12月30日(含)以来有河南省郑州市所有县(市、区)旅居史的来(返)内人员,实行居家或集中隔离直至离开郑州市满14天,隔离期间每3天完成1次鼻咽拭子核酸检测。
持续关注西安疫情。对2021年12月14日(含)以来有西安市旅居史的来(返)内人员,实行居家或集中隔离直至离开西安市满14天,隔离期间每3天完成1次鼻咽拭子核酸检测。
交通、铁路等部门,对重点地区来(返)内人员,要查验健康码和48小时内核酸检测阴性证明,做好人员信息登记和推送。
严格报备,落实社区管理
一、有阳性病例报告地区旅居史、红码、黄码及与阳性病例轨迹有交集的人员,请抵达内江后2小时内主动向所在村(社区)、单位和入住酒店报备,积极配合社区做好核酸检测、集中隔离、居家隔离、健康监测等疫情防控措施。
不主动申报、刻意隐瞒信息或拒绝接受隔离医学观察,造成疫情传播或有传播严重危险的,根据《中华人民共和国传染病防治法》《中华人民共和国刑法》等有关规定,将依法追究当事人法律责任。



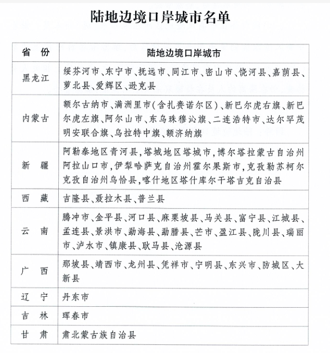
二、陆地边境口岸城市(与香港、澳门有口岸相连的除外)入(返)内人员需提供48小时内核酸检测阴性证明,陆地边境口岸城市名单见下表。

三、高风险岗位人员需主动报备。海关、边检、口岸、机场、进口冷链食品企业等直接接触入境人员、物品、环境的从业人员,以及集中隔离场所、定点救治医院、发热门诊等高风险岗位人员,需持48小时内核酸检测阴性证明返内,抵达后2小时需向社区村进行报备,并配合做好社区管控。
温馨提示
时刻绷紧思想之弦。当前国内外疫情防控形势严峻复杂,请大家继续保持高度的防护意识,绷紧疫情防控这根弦,不要存侥幸心理,记住危险源于大意。
切实履行个人责任。坚持科学配戴口罩,勤洗手、常通风、不聚集,保持安全社交距离,养成良好卫生习惯,如非必要,不要前往中高风险地区,每个人都要成为自己健康的第一责任人
主动开展核酸检测,并持续关注健康状况、健康码颜色、出行相关地区有无新发疫情。如出现发热、干咳、乏力、嗅(味)觉减退、腹泻、咽痛等症状,请及时到发热门诊就诊,不要带病上班上学;如健康码出现红、黄码情况,或出行相关地区近期内有疫情发生,要立即向社区(村)、单位或入住酒店报备,并配合做好各项防控措施。建议公众不要急于和省外、境外来(返)内亲朋相聚。
采购需谨慎,快递要消毒。非必需不要购买境外商品,谨慎购买国内发生本土疫情所在地区的商品。在收取快递时,尽量选择无接触的配送方式,取件时要戴好口罩、一次性手套,可以先使用医用酒精或含氯消毒液喷洒或擦拭包裹(含外包装及内物品),尽量就地拆封,外包装不要带回家,按照生活垃圾分类处理即可。
每个人都是自己健康的第一责任人
让我们携手同行,共同阻击疫情传播
买年货这件事,简单5招就拿捏好了
春节临近,广大市民朋友已经开始准备年货了。无论是线上“秒杀”还是线下“扫货”,这份买年货攻略都能帮您!






| 编辑: | 陶丽萍 |
| 责编: | 刘桂莲 |
| 审核: | 程云 |



