全国疫情多点多链条传播!新增排查地区,内江发布重要提示
时间:2022-01-14 08:06:03 来源:内江疾控全国疫情多点多链条传播,单日新增本土124+9
内江疾控1月13日发布健康提示
新增排查地区广东中山市、上海静安区、山东临沂市

全国疫情:2022年1月12日0—24时,31个省(自治区、直辖市)和新疆生产建设兵团报告新增本土确诊病例124例(河南76例,其中安阳市43例、许昌市28例、郑州市3例、信阳市1例、滑县1例;天津41例,其中津南区40例、河西区1例;陕西6例,均在西安市;广东1例,在深圳市)。报告新增本土无症状感染者9例(天津5例,均在津南区;辽宁2例,均在大连市;广东1例,在深圳市;云南1例,在德宏傣族景颇族自治州)。
陕西关联疫情:截至2022年1月12日24时,该起疫情累计报告本土病例2100,其中陕西省2058例,广东省26例,河南省14例,北京市1例,山西省1例。西安市已封锁2周,疫情处于拖尾阶段,已连续两日新增为个位数。
河南关联疫情:从2022年1月2日许昌市禹州市报告2例本土确诊病例以来,截至1月12日24 时,河南郑州许昌关联疫情累计报告感染者440例。目前疫情波及3个省份9个地市。
上海疫情:2022年1月13日20:00时,上海市疫情防控工作新闻发布会举行,会上通报在对1月11日上海市报告的1例境外输入无症状感染者的相关隔离管控人员例行新冠肺炎病毒核酸检测中,发现5名检测结果异常人员。
为严格落实“外防输入、内防反弹”的防控要求,有效控制和降低疫情传播风险,内江市疾控中心提示您
重点管控措施
今日新增对2021年12月30日(含)以来有广东省中山市坦洲镇、三乡镇、神湾镇,2022年1月3日(含)以来有河南省信阳市新县,2022年1月4日(含)以来有上海市静安区,2022年1月12日(含)以来有山东省临沂市费县旅居史的来(返)内人员实施居家或集中隔离,每3天进行1次核酸检测,直至离开旅居地满14天为止。
特别关注广东省深圳市疫情。对2021年12月24日(含)以来有广东省深圳市龙岗区、罗湖区旅居史的来(返)内人员实施居家或集中隔离措施。
特别关注天津市疫情。对2021年12月26日至2022年1月8日24时有天津市津南区旅居史的来(返)内人员,实施居家或集中隔离措施;对2022年1月1日至8日24时有天津市南开区、东丽区、西青区、河西区、滨海新区旅居史的来(返)内人员,实施严格居家或集中隔离措施;对自2022年1月9日0时以来有天津市津南区、南开区、东丽区、西青区、河西区、滨海新区旅居史的来(返)内人员,实施严格集中隔离措施。
重点关注河南省安阳市疫情。对2021年12月28日至2022年1月9日24时有河南省安阳市旅居史的来(返)内人员,实施居家或集中隔离措施;对自2022年1月10日0时以来有河南省安阳市旅居史的来(返)内人员,实施集中隔离措施。
高度关注河南省郑州市疫情。对2021年12月21日(含)以来有河南省郑州市管城区、二七区、中原区及2021年12月30日(含)以来有河南省郑州市所有县(市、区)旅居史的来(返)内人员,实行居家或集中隔离直至离开郑州市满14天,隔离期间每3天完成1次鼻咽拭子核酸检测。
持续关注西安疫情。对2021年12月14日(含)以来有西安市旅居史的来(返)内人员,实行集中隔离直至离开西安市满14天,隔离期间每3天完成1次鼻咽拭子核酸检测。
交通、铁路等部门,对重点地区来(返)内人员,要查验健康码和48小时内核酸检测阴性证明,做好人员信息登记和推送。
严格报备,落实社区管理
一、有阳性病例报告地区旅居史、红码、黄码及与阳性病例轨迹有交集的人员,请抵达内江后2小时内主动向所在村(社区)、单位和入住酒店报备,积极配合社区做好核酸检测、集中隔离、居家隔离、健康监测等疫情防控措施。
不主动申报、刻意隐瞒信息或拒绝接受隔离医学观察,造成疫情传播或有传播严重危险的,根据《中华人民共和国传染病防治法》《中华人民共和国刑法》等有关规定,将依法追究当事人法律责任。


备注:根据疫情形势,排查地区将进行动态调整,涂红部分为特别关注地区、涂黄部分为新增报备地区。
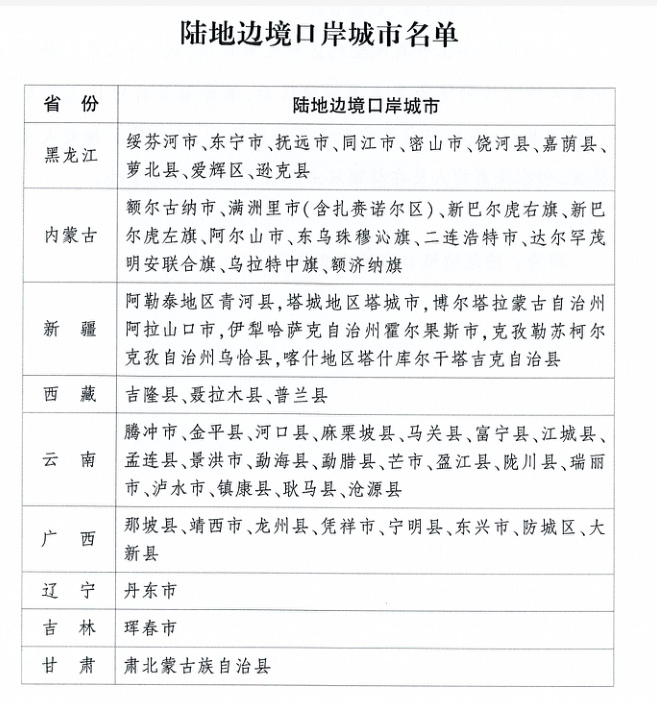
二、陆地边境口岸城市(与香港、澳门有口岸相连的除外)入(返)内人员需提供48小时内核酸检测阴性证明,陆地边境口岸城市名单见下表。

三、高风险岗位人员需主动报备。海关、边检、口岸、机场、进口冷链食品企业等直接接触入境人员、物品、环境的从业人员,以及集中隔离场所、定点救治医院、发热门诊等高风险岗位人员,需持48小时内核酸检测阴性证明返内,抵达后2小时需向社区村进行报备,并配合做好社区管控。
温馨提示
密切关注国内新冠肺炎疫情变化情况,近期重点关注河南省郑州、洛阳、许昌、周口、信阳、商丘、安阳,陕西省西安市、咸阳市、延安市,浙江省宁波市,深圳市、天津市疫情,不前往高、中风险地区以及发生本土疫情的地区。如您近期有疫情地区旅居史,收到提醒短信或健康码变为“黄码”,请立即向所在社区(村)、单位或入住酒店报备旅居史,按要求做好核酸检测,配合做好隔离管控措施。
主动开展核酸检测,并持续关注健康状况、健康码颜色、出行相关地区有无新发疫情。如出现发热、干咳、乏力、嗅(味)觉减退、腹泻、咽痛等症状,请及时到发热门诊就诊,不要带病上班上学;如健康码出现红、黄码情况,或出行相关地区近期内有疫情发生,要立即向社区(村)、单位或入住酒店报备,并配合做好各项防控措施。建议公众不要急于和省外、境外来(返)内亲朋相聚。
公众在公共场所要遵守场所管理规定,规范佩戴口罩,保持社交距离,尽量少触碰扶手等公共物品,不要用手直接接触口、眼、鼻。各类公共场所、经营场所严格落实扫场所码、查验健康码、测温、消毒、通风、监督戴口罩等防控措施。
做好重点场所疫情防控。医疗卫生机构、养老院、监管场所、儿童福利院、宗教场所、宾馆酒店、博物馆、歌舞游艺休闲娱乐场所、棋牌室(麻将馆)、旅游景区景点、互联网上网服务营业场所、交通场站、商超、农贸市场等密闭空间或人员密集场所,应严格落实进入人员戴口罩、测温、亮码和扫码通行的“刚性要求”,严格落实日常清洁、通风和消毒等措施。景区景点实行预约、限流、错峰等措施,棋牌室(麻将馆)、文化娱乐场所应控制人员流量。
每个人都是自己健康的第一责任人
让我们携手同行,共同阻击疫情传播




| 编辑: | 毕凯旋 |
| 责编: | 刘桂莲 |
| 审核: | 程云 |



