新增排查地区!内江发布最新防疫提示
时间:2022-01-11 21:53:10 来源:内江疾控天津疫情外溢河南,河南同时迎战德尔塔和奥密克戎
内江疾控1月11日发布健康提示
新增排查地区天津市河西区、滨海新区

全国疫情:2022年1月10日0—24时,31个省(自治区、直辖市)和新疆生产建设兵团报告新增本土确诊病例110例(河南87例,其中许昌市74例、郑州市11例、安阳市2例;陕西13例,均在西安市;天津10例,均在津南区)。新增本土无症状感染者11例(均在天津津南区)。
天津疫情:截至2022年1月11日12时,共报告阳性新冠肺炎病毒感染者97例,其中本土新冠肺炎确诊病例49例,本土新冠病毒无症状感染者15例,其他33例初筛阳性感染者待临床专家组进一步核验后进行通报;其中,津南区90例,西青区3例,河西区3例,滨海新区1例。
陕西疫情:2022年1月10日0时-24时,西安市新增本土确诊病例13例。2021年12月9日0时-2022年1月10日24时,全市累计报告本土确诊病例2017例。 截至1月10日24时,累计治愈417人,陕西本轮疫情累计报告病例已治愈20%。
河南安阳疫情:自2022年1月8日首次报告确诊病例以来,安阳市连日出现新增病例。11日上午发布的最新数据显示,1月10日0时至11日8时,该市新增本土确诊病例58例(内黄县1例、汤阴县56例、文峰区1例)。1月8日以来累计报告确诊病例84例。
深圳疫情:2022年1月11日,深圳新增4例新冠病毒阳性感染者,活动轨迹涉及罗湖区和龙岗区,以上病例均是在密接者排查、重点人员管控中发现的,其中3例为同一家庭。初步判断,新增4名阳性感染者与之前的确诊病例属于同一传播链。
为严格落实“外防输入、内防反弹”的防控要求,有效控制和降低疫情传播风险,内江市疾控中心提示您
重点管控措施
特别关注广东省深圳市疫情。对2021年12月24日(含)以来有广东省深圳市龙岗区、罗湖区旅居史的来(返)川人员实施居家或集中隔离措施。
特别关注天津市疫情。对2021年12月26日至2022年1月8日24时有天津市津南区旅居史的来(返)内人员,实施居家或集中隔离措施;对2022年1月1日至8日24时有天津市南开区、东丽区、西青区、河西区、滨海新区旅居史的来(返)内人员,实施严格居家或集中隔离措施;对自2022年1月9日0时以来有天津市津南区、南开区、东丽区、西青区、河西区、滨海新区旅居史的来(返)内人员,实施严格集中隔离措施,对有天津市其他区县旅居史的来(返)内人员实施三天两检措施,并纳入社区管理。
重点关注河南省安阳市疫情。对2021年12月28日至2022年1月9日24时有河南省安阳市旅居史的来(返)内人员,实施居家或集中隔离措施;对自2022年1月10日0时以来有河南省安阳市旅居史的来(返)内人员,实施集中隔离措施。
高度关注河南省郑州市疫情。对2021年12月21日(含)以来有河南省郑州市管城区、二七区、中原区及2021年12月30日(含)以来有河南省郑州市所有县(市、区)旅居史的来(返)内人员,实行居家或集中隔离直至离开郑州市满14天,隔离期间每3天完成1次鼻咽拭子核酸检测。
持续关注西安疫情。对2021年12月14日(含)以来有西安市旅居史的来(返)内人员,实行集中隔离直至离开西安市满14天,隔离期间每3天完成1次鼻咽拭子核酸检测。
交通、铁路等部门,对重点地区来(返)内人员,要查验健康码和48小时内核酸检测阴性证明,做好人员信息登记和推送。
严格报备,落实社区管理
有阳性病例报告地区旅居史、红码、黄码及与阳性病例轨迹有交集的人员,请抵达内江后2小时内主动向所在村(社区)、单位和入住酒店报备,积极配合社区做好核酸检测、集中隔离、居家隔离、健康监测等疫情防控措施。
不主动申报、刻意隐瞒信息或拒绝接受隔离医学观察,造成疫情传播或有传播严重危险的,根据《中华人民共和国传染病防治法》《中华人民共和国刑法》等有关规定,将依法追究当事人法律责任。
备注:根据疫情形势,排查地区将进行动态调整,红色部分为当日新增或调整报备地区或特别关注地区。
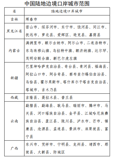
陆地边境口岸城市(与香港、澳门有口岸相连的除外)入(返)内人员需提供48小时内核酸检测阴性证明,陆地边境口岸城市名单见下表。

来(返)内人员需报备地区一览表
(2022年1月11日更新)

温馨提示
密切关注国内新冠肺炎疫情变化情况,近期重点关注河南省郑州、洛阳、许昌、周口、信阳、商丘、安阳,陕西省西安市、咸阳市、延安市,浙江省宁波市,深圳市、天津市疫情,不前往高、中风险地区以及发生本土疫情的地区。如您近期有疫情地区旅居史,收到提醒短信或健康码变为“黄码”,请立即向所在社区(村)、单位或入住酒店报备旅居史,按要求做好核酸检测,配合做好隔离管控措施。
主动开展核酸检测,并持续关注健康状况、健康码颜色、出行相关地区有无新发疫情。如出现发热、干咳、乏力、嗅(味)觉减退、腹泻、咽痛等症状,请及时到发热门诊就诊,不要带病上班上学;如健康码出现红、黄码情况,或出行相关地区近期内有疫情发生,要立即向社区(村)、单位或入住酒店报备,并配合做好各项防控措施。建议公众不要急于和省外、境外来(返)内亲朋相聚。
公众在公共场所要遵守场所管理规定,规范佩戴口罩,保持社交距离,尽量少触碰扶手等公共物品,不要用手直接接触口、眼、鼻。各类公共场所、经营场所严格落实扫场所码、查验健康码、测温、消毒、通风、监督戴口罩等防控措施。
做好重点场所疫情防控。医疗卫生机构、养老院、监管场所、儿童福利院、宗教场所、宾馆酒店、博物馆、歌舞游艺休闲娱乐场所、棋牌室(麻将馆)、旅游景区景点、互联网上网服务营业场所、交通场站、商超、农贸市场等密闭空间或人员密集场所,应严格落实进入人员戴口罩、测温、亮码和扫码通行的“刚性要求”,严格落实日常清洁、通风和消毒等措施。景区景点实行预约、限流、错峰等措施,棋牌室(麻将馆)、文化娱乐场所应控制人员流量。
每个人都是自己健康的第一责任人
让我们携手同行,共同阻击疫情传播
Q1:天津中小学生等低龄群体感染比例高,低龄群体的疫情防控需要注意哪些?
目前,奥密克戎在全球的流行处于快速蔓延期,我国面临奥密克戎输入的风险持续加大。面对此次疫情,大家既要重视,但也无需恐慌。中国工程院院士、传染病国家重点实验室主任李兰娟称从天津目前疫情排查情况发现,奥密克戎变异毒株感染有明显低龄化趋势。目前天津市公布的40例本土新冠病毒确诊病例和阳性感染者中,有23例为中小学生。儿童、青少年疫苗接种率相对较低、主动就医意识不强,可能是其比例较高的原因之一。而从目前疫情监测看,奥密克戎毒株传播的隐匿性强、人群传染性强的特点比较突出。因此,中小学等少年儿童可能聚集的场所,在疫情防控中应予以重点关注。当下正值学生放寒假、大学生返乡春运期间,社会接触比较广泛,被感染的风险较高。望放假的中小学生少参加聚集性活动,勤洗手,规范佩戴口罩,没接种疫苗的尽快接种新冠疫苗。
Q2:目前我市监测系统是否能够及时发现奥密克戎变异株感染病例?
我市根据四川省的统一安排部署继续坚持“人、物、环境”监测,按照“逢阳必报、逢阳即报”的原则,规范核酸检测初筛阳性、确诊(疑似)病例复核和报告。发热门诊患者一律进行核酸检测,在核酸检测结果反馈前一律留观。
医疗卫生、交通运输、教育、邮政快递、外卖等行业人员,以及集中隔离场所、进口冷链食品、农贸(集贸、海鲜)市场工作人员,定期进行全员或抽样核酸检测。进口冷链食品外包装每批次进行核酸检测。医疗机构、集中隔离场所、农贸市场、冷链食品生产加工及储运相关场所及周边区域环境应定期进行抽样核酸检测。

| 编辑: | 毕凯旋 |
| 责编: | 刘桂莲 |
| 审核: | 程云 |



