天津出现奥密克戎毒株社区传播!内江发布重要提示
时间:2022-01-09 21:03:58 来源:内江疾控天津出现奥密克戎毒株社区传播,
河南疫情持续蔓延!
内江疾控1月9日发布健康提示

全国疫情:2022年1月8日0—24时,31个省(自治区、直辖市)和新疆生产建设兵团报告新增本土病例92例(河南56例,其中许昌市39例、郑州市11例、洛阳市2例、安阳市2例、商丘市1例、滑县1例;陕西30例,均在西安市;天津3例,其中津南区2例、南开区1例;浙江2例,均在宁波市;广东1例,在深圳市),含3例由无症状感染者转为确诊病例(均在河南)。无新增本土无症状感染者。
天津疫情:2022年1月8日24时,天津市疾病预防控制中心完成天津市新增2例本土病例新冠病毒全基因组测序。经分析比对,并经中国疾控中心确认,2例本土病例新冠病毒均属于VOC/Omicron变异株(BA.1进化分支),属于同一传播链,与天津市已发现的境外输入病例奥密克戎变异株序列均不能确认为同一传播链。
陕西疫情:2022年1月8日0-24时,新增报告本土确诊病例30例(均在西安市),自2021年12月9日以来,陕西全省累计报告新冠肺炎本土确诊病例2016例,涉及5省9市。
河南疫情:自2021年12月31日至2022年1月9日12时,河南全省累计报告本土确诊病例258例,具体分布为:郑州市82例、洛阳市10例、安阳市16例、许昌市143例、商丘市2例、信阳市2例(均在固始县)、周口市3例。河南本轮本土疫情在郑州市等多地出现,经基因测序分析比对,许昌禹州市疫情与郑州市疫情病毒基因序列同源性高,病毒基因测序为德尔塔株。目前病毒来源尚不明确,防控形势严峻复杂。
为严格落实“外防输入、内防反弹”的防控要求,有效控制和降低疫情传播风险,内江市疾控中心提示您
重点管控措施
重点关注天津市疫情。对2021年12月26日至2022年1月8日24时有天津市津南区旅居史的来(返)川人员,实施居家或集中隔离措施;对2022年1月1日至8日24时有天津市南开区、东丽区、西青区旅居史的来(返)川人员,实施严格居家或集中隔离措施;对自2022年1月9日0时以来有天津市津南区、南开区、东丽区、西青区旅居史的来(返)川人员,实施严格集中隔离措施,对有天津市其他区县旅居史的来(返)川人员实施三天两检措施。
高度关注河南疫情,特别是郑州市疫情,对2021年12月21日(含)以来有河南省郑州市管城区、二七区、中原区及2021年12月30日(含)以来有河南省郑州市所有县(市、区)旅居史的来(返)内人员,实行居家或集中隔离直至离开郑州市满14天,隔离期间每3天完成1次鼻咽拭子核酸检测。
持续关注西安疫情,对2021年12月14日(含)以来有西安市旅居史的来(返)内人员,实行集中隔离直至离开西安市满14天,隔离期间每3天完成1次鼻咽拭子核酸检测。
交通、铁路等部门,对重点地区来(返)内人员,要查验健康码和48小时内核酸检测阴性证明,做好人员信息登记和推送。
严格报备,落实社区管理
有阳性病例报告地区旅居史、红码、黄码及与阳性病例轨迹有交集的人员,请抵达内江后2小时内主动向所在村(社区)、单位和入住酒店报备,积极配合社区做好核酸检测、集中隔离、居家隔离、健康监测等疫情防控措施。
不主动申报、刻意隐瞒信息或拒绝接受隔离医学观察,造成疫情传播或有传播严重危险的,根据《中华人民共和国传染病防治法》《中华人民共和国刑法》等有关规定,将依法追究当事人法律责任。
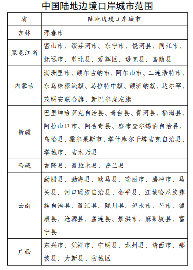
陆地边境口岸城市(与香港、澳门有口岸相连的除外)入(返)内人员需提供48小时内核酸检测阴性证明,陆地边境口岸城市名单见下表。



备注:根据疫情形势,排查地区将进行动态调整,涂红部分为特别关注地区、涂黄部分为新增报备地区。
温馨提示
密切关注国内新冠肺炎疫情变化情况,近期重点关注河南省郑州、洛阳、许昌、周口、信阳、商丘、安阳,陕西省西安市、咸阳市、延安市,浙江省宁波市,深圳市、天津市疫情,不前往高、中风险地区以及发生本土疫情的地区。如您近期有疫情地区旅居史,收到提醒短信或健康码变为“黄码”,请立即向所在社区(村)、单位或入住酒店报备旅居史,按要求做好核酸检测,配合做好隔离管控措施。
主动开展核酸检测,并持续关注健康状况、健康码颜色、出行相关地区有无新发疫情。如出现发热、干咳、乏力、嗅(味)觉减退、腹泻、咽痛等症状,请及时到发热门诊就诊,不要带病上班上学;如健康码出现红、黄码情况,或出行相关地区近期内有疫情发生,要立即向社区(村)、单位或入住酒店报备,并配合做好各项防控措施。建议公众不要急于和省外、境外来(返)内亲朋相聚。
公众在公共场所要遵守场所管理规定,规范佩戴口罩,保持社交距离,尽量少触碰扶手等公共物品,不要用手直接接触口、眼、鼻。各类公共场所、经营场所严格落实扫场所码、查验健康码、测温、消毒、通风、监督戴口罩等防控措施。
每个人都是自己健康的第一责任人
让我们携手同行,共同阻击疫情传播
公众关切
Q1:近期全国疫情发展形势有何变化?
1月8日,国务院联防联控机制召开新闻发布会,国家卫生健康委疾控局一级巡视员贺青华介绍,目前,我国疫情防控总体形势是平稳的,局部地区出现的本土聚集性疫情也总体可控,有的已经控制恢复了常态,有的尚在处置过程中。陕西西安的疫情近期呈动态下降态势,风险区域在逐步减少,社区病例趋于动态清零状态,防控工作已经初见成效,各项措施还需要继续坚持和强化。
河南关联疫情目前已累计报告175例感染者,波及河南、上海和浙江3个省份的9个市。其中,许昌以禹州某企业聚集性疫情为主,近期报告部分周边社区居民有感染的情况,存在社区感染风险。郑州已发现的病例中有一定数量的病例是通过主动就诊、社区筛查发现的,说明已经发生了局部的社区传播。上海浦东、浙江金华、河南周口等地的疫情处于初期,近两日均有零星病例报告。广东深圳1月8日报告两例病例,基因测序结果显示是一起新的境外输入引起的本土疫情。
目前,国务院联防联控综合组派驻在陕西、河南的工作组仍然在当地指导疫情处置工作。国家卫生健康委将密切关注各地疫情形势从严从快从紧推进核酸检测、流调溯源、高风险人员和场所排查、社区管控等工作,坚决遏制疫情扩散蔓延。
Q2:目前我国新冠病毒疫苗接种进展如何?
根据国务院联防联控机制的部署,各地继续按照知情、同意、自愿原则,进一步加强疫苗接种组织实施力度,不断优化创新服务形式,规范接种流程,确保接种安全。目前看,各类人群接种以及加强免疫接种总体顺利。截至2022年1月7日,全国累计报告接种新冠病毒疫苗288777.2万剂次,其中3-17岁人群接种47277.4万剂次,疫苗接种总人数达到126226.4万剂次,覆盖全国人口89.54%,完成全程接种121587.8万人,占全国总人口的86.25%。
国内外的研究和实践证明,新冠病毒疫苗能有效降低重症率、减少病亡率。近期全国部分地方发生的新冠病毒疫情甚至出现了局部聚集,应当坚持疫苗接种和隔离管控传染源、戴口罩、一米线、常通风、不聚集等公共卫生措施,这些措施仍然是当前疫情防控的最有效措施。
| 编辑: | 李夏娇 |
| 责编: | 毛佳莉 |
| 审核: | 程云 |

