河南疫情加速扩散,防控形势严峻复杂!内江发布重要提示
时间:2022-01-05 21:40:38 来源:内江疾控河南疫情加速扩散
防控形势严峻复杂
内江疾控1月5日发布健康提示
新增排查地区河南省信阳市、商丘市,上海市浦东新区

全国疫情:2022年1月4日0—24时,31个省(自治区、直辖市)和新疆生产建设兵团报告新增本土确诊病例41例(陕西35例,均在西安市;河南4例,其中许昌市2例、郑州市1例、周口市1例;浙江2例,均在宁波市);新增本土无症状感染者22例(河南18例,其中郑州市9例、许昌市8例、周口市1例;上海4例,其中浦东新区3例、杨浦区1例)。
陕西疫情:2022年1月4日0—24时,陕西省新增报告本土确诊病例35例(均在西安市),其中隔离管控发现30例、封控区筛查发现1例、管控区筛查发现4例。累计1862例感染者,涉及5省9市。自2021年12月9日以来,陕西省累计报告本土确诊病例1820例(西安市1793例、咸阳市13例、延安市13例、渭南市1例)。
河南疫情:2022年1月4日0—24时,河南省新增本土确诊病例4例(郑州市1例,周口市1例;许昌市2例为无症状感染者转确诊);新增本土无症状感染者18例(郑州市9例,许昌市8例,周口市1例)。针对本轮疫情,郑州要求,市内已公布的封控管控防范区内人员,非特殊需要、未经市、区(县)疫情防控部门批准的不得离郑;已初步排查出牌友、丧宴、家庭三个传播链条。
全国中高风险地区:截至2022年1月5日10时,全国共有高风险地区6个,其中陕西省西安市3个,广西壮族自治区防城港东兴市1个,河南省许昌市禹州市2个。中风险地区82个,其中陕西省西安市63个;延安市8个;云南省昆明市1个,浙江宁波2个,河南省洛阳市2个,许昌市禹州市6个;广西壮族自治区防城港1个;云南省昆明市1个。
为严格落实“外防输入、内防反弹”的防控要求,有效控制和降低疫情传播风险,内江市疾控中心提示您
重点管控措施
高度关注河南疫情,特别是郑州市疫情,对2021年12月21日(含)以来,有河南省郑州市航空港区、中原区、管城回族区、二七区旅居史的来(返)内人员实施居家或集中隔离,每3天进行1次核酸检测,直至离开旅居地满14天为止。
对2021年12月20日(含)以来有河南省许昌市禹州市,周口市沈丘县、太康县、淮阳区旅居史的来(返)内人员实施居家或集中隔离,每3天进行1次核酸检测,直至离开旅居地满14天为止。
对2021年12月18日(含)以来有浙江省宁波市北仑区旅居史的来(返)内人员实施居家或集中隔离,每3天进行1次核酸检测,直至离开旅居地满14天为止。
对2021年12月14日(含)以来有西安市旅居史的来(返)内人员,实行集中隔离直至离开西安满14天,隔离期间每3天完成1次鼻咽拭子核酸检测,直至离开旅居地满14天为止。
对2021年12月20日以来有河南省洛阳市新安县旅居史的来(返)内人员实施居家或集中隔离,每3天进行1次核酸检测,直至离开旅居地满14天为止。
交通、铁路等部门,对重点地区来(返)内人员,要查验健康码和48小时内核酸检测阴性证明,做好人员信息登记和推送。
严格报备,落实社区管理
有阳性病例报告地区旅居史、红码、黄码及与阳性病例轨迹有交集的人员,请抵达内江后2小时内主动向所在村(社区)、单位和入住酒店报备,积极配合社区做好核酸检测、集中隔离、居家隔离、健康监测等疫情防控措施。
不主动申报、刻意隐瞒信息或拒绝接受隔离医学观察,造成疫情传播或有传播严重危险的,根据《中华人民共和国传染病防治法》《中华人民共和国刑法》等有关规定,将依法追究当事人法律责任。
来(返)内人员需报备地区一览表

备注:根据疫情形势,排查地区将进行动态调整,红色部分为当日新增或调整报备地区或特别关注地区。
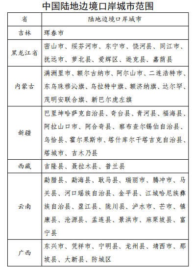
陆地边境口岸城市(与香港、澳门有口岸相连的除外)入(返)内人员需提供48小时内核酸检测阴性证明,陆地边境口岸城市名单见下表。

温馨提示
密切关注国内新冠肺炎疫情变化情况,近期重点关注河南省郑州市、许昌市、周口市、洛阳市新安县,陕西省西安市、咸阳市、延安市,浙江省宁波市疫情,不前往高、中风险地区以及发生本土疫情的地区。如您近期有疫情地区旅居史,收到提醒短信或健康码变为“黄码”,请立即向所在社区(村)、单位或入住酒店报备旅居史,按要求做好核酸检测,配合做好隔离管控措施。
主动开展核酸检测,并持续关注健康状况、健康码颜色、出行相关地区有无新发疫情。如出现发热、干咳、乏力、嗅(味)觉减退、腹泻、咽痛等症状,请及时到发热门诊就诊,不要带病上班上学;如健康码出现红、黄码情况,或出行相关地区近期内有疫情发生,要立即向社区(村)、单位或入住酒店报备,并配合做好各项防控措施。建议公众不要急于和省外、境外来(返)内亲朋相聚。
公众在公共场所要遵守场所管理规定,规范佩戴口罩,保持社交距离,尽量少触碰扶手等公共物品,不要用手直接接触口、眼、鼻。各类公共场所、经营场所严格落实扫场所码、查验健康码、测温、消毒、通风、监督戴口罩等防控措施。
各类企事业单位做实做细日常防控措施,持续强化人员防控意识。落实测温、亮码、扫码等防控措施,加强电梯、中央空调等公共设施的清洁消毒,加强食堂、会议室、卫生间等公共区域的清洁通风,持续排查往来人员有无中高风险地区旅居史和核酸检测阳性人员密接史。
每个人都是自己健康的第一责任人
让我们携手同行,共同阻击疫情传播
公众关切
面对奥密克戎变异株,现在的防护措施和方法还有效吗?
奥密克戎变异株从本质上说还是一种新冠病毒,和以往的新冠病毒传播规律相似,所以常规的防护方法依然有效。
勤洗手,多通风,戴口罩,少聚集,保持社交距离,仍然是有效的防护手段。戴口罩对于阻断奥密克戎变异株同样适用,即使已经完成全程疫苗接种和接种加强针的情况下,也同样需要在室内公共场所、公共交通工具等场所佩戴口罩。
适度消毒,做好环境清洁。奥密克戎变异株其变异位点在刺突蛋白,而病毒的包膜蛋白对现行的消毒剂仍然敏感,因此,目前采用的消毒剂和消毒方式对新冠病毒奥密克戎变异株仍然是有效的。
做好个人健康监测。在有疑似新冠肺炎症状,例如发热、咳嗽、乏力、嗅(味)觉减退、咽痛等症状出现时,及时测量体温,主动就诊。
减少非必要出入境。短短数天时间,多个国家和地区陆续报告奥密克戎变异株输入,我国也面临该变异株输入的风险,并且目前全球对该变异株的认识仍有限。因此,应尽量减少前往高风险地区,并加强旅行途中的个人防护,降低感染奥密克戎变异株的机会。
现有新冠病毒疫苗对奥密克戎变异株有效吗?
有效。
中国疾控中心病毒病预防控制所所长许文波指出:奥密克戎仍然属于新冠病毒,虽然它的氨基酸累加突变,但是疫苗仍然有效,可以降低重症和死亡的比例。国家已明确指出,新冠病毒疫苗接种仍然是疫情防控工作的有效手段。
在现有疫苗基础上进行加强免疫,有望保留较好的针对奥密克戎变异株的中和活性。面对奥密克戎变异株,接种新冠疫苗“加强针”已经成为越来越多国家的选择。
| 编辑: | 毕凯旋 |
| 责编: | 毛佳莉 |
| 审核: | 程云 |

