内江发布提示:假期归来,主动开展1次核酸检测!
时间:2022-01-03 16:58:16 来源:内江疾控内江疾控1月3日发布健康提示:元旦假期归来,主动开展1次核酸检测,新增排查地区上海市杨浦区,河南省许昌市

全国疫情:2022年1月2日0—24时,31个省(自治区、直辖市)和新疆生产建设兵团报告新增本土确诊病例101例(陕西92例,其中西安市90例、咸阳市1例、延安市1例;浙江9例,均在宁波市),新增本土无症状感染者4例(河南3例,其中许昌市2例、洛阳市1例;上海1例,在杨浦区)。
河南省许昌市疫情:2022年1月2日,河南省许昌市禹州市在核酸检测中发现2名无症状感染者,近14日内均无外出旅居史,在当地一公司主要从事门卫、保洁等工作。
上海市杨浦区疫情:2022年1月1日,上海报告3例解除隔离后健康监测期间发现的境外输入病例,3人系亲属关系,于2021年12月15日入境隔离,在健康监测第2天核酸检测异常,后经市疾控检测为阳性。1月2日,通过对该3例病例的密接排查,发现1名本土无症状感染者(在杨浦区)。
陕西西安疫情:自2021年12月9日以来,共报告本土病例1663例,疫情仍处于胶着对垒阶段,多轮大规模核酸筛查检出阳性人数维持在高位,从社区检出一定比例的病例,社区传播风险依然存在。
全国中高风险地区:截至2022年1月3日10时:全国共有高风险地区2个,其中陕西省西安市1个,广西壮族自治区防城港东兴市1个。中风险地区76个,其中陕西省西安市58个;延安市8个;广东省东莞市1个;广西壮族自治区防城港1个;云南省昆明市1个,浙江宁波2个,河南省洛阳市2个,许昌市禹州市3个。
为严格落实“外防输入、内防反弹”的防控要求,有效控制和降低疫情传播风险,内江市疾控中心提示您
重点管控措施
2021年12月29日以来有上海市杨浦区旅居史的来(返)内人员需持有48小时内核酸阴性证明,到达目的地后24小时内再进行1次核酸检测。来(返)内时没有48小时内核酸阴性证明的,及时实施3天内2次(间隔24小时)核酸检测。
对2021年12月20日以来有河南省许昌市禹州市旅居史的来(返)内人员实施居家或集中隔离,每3天进行1次核酸检测,直至离开旅居地满14天为止。对2021年12月20日以来有河南省许昌市旅居史的来(返)内人员需持有48小时内核酸阴性证明,到达目的地后24小时内再进行1次核酸检测;入川时没有48小时内核酸阴性证明的,及时实施3天内2次(间隔24小时)核酸检测。
对2021年12月18日(含)以来有浙江省宁波市北仑区旅居史的来(返)内人员实施居家或集中隔离,每3天进行1次核酸检测,直至离开旅居地满14天为止。
对2021年12月14日(含)以来有西安旅居史的来(返)内人员,实行集中隔离直至离开西安满14天,隔离期间每3天完成1次鼻咽拭子核酸检测,第14天采用“双采双检”。
对2021年12月13日以来有云南省西双版纳州景洪市,2021年12月21日以来有云南省昆明市安宁市旅居史的来(返)内人员实施居家或集中隔离,每3天进行1次核酸检测,直至离开旅居地满14天为止。
对12月20日以来有河南省洛阳市新安县旅居史的来(返)内人员实施居家或集中隔离,每3天进行1次核酸检测,直至离开旅居地满14天为止。
对12月25日以来有贵州省铜仁市碧江区旅居史的来(返)内人员实施居家或集中隔离,每3天进行1次核酸检测,直至离开旅居地满14天为止。
交通、铁路等部门,对重点地区来(返)内人员,要查验健康码和48小时内核酸检测阴性证明,做好人员信息登记和推送。
严格报备,落实社区管理
有阳性病例报告地区旅居史、红码、黄码及与阳性病例轨迹有交集的人员,请抵达内江后2小时内主动向所在村(社区)、单位和入住酒店报备,积极配合社区做好核酸检测、集中隔离、居家隔离、健康监测等疫情防控措施。
不主动申报、刻意隐瞒信息或拒绝接受隔离医学观察,造成疫情传播或有传播严重危险的,根据《中华人民共和国传染病防治法》《中华人民共和国刑法》等有关规定,将依法追究当事人法律责任。
来(返)内人员需报备地区一览表
(2022年1月3日更新)

备注:根据疫情形势,排查地区将进行动态调整,涂红部分为当日新增或调整报备地区或特别关注地区。
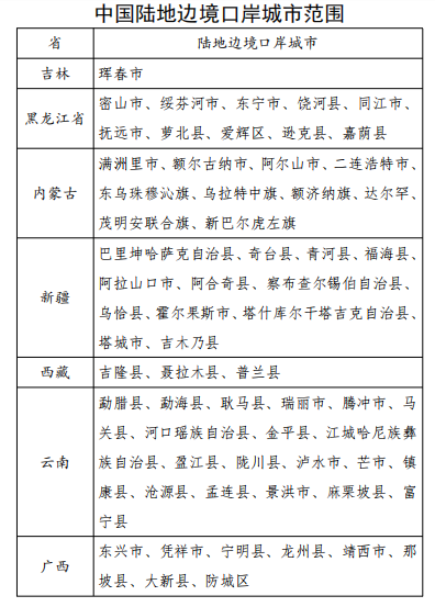
陆地边境口岸城市(与香港、澳门有口岸相连的除外)来(返)内人员需提供48小时内核酸检测阴性证明,陆地边境口岸城市名单见下表。

温馨提示
外出归来主动开展核酸检测和自我健康监测。市外归来,倡导主动做一次核酸检测(如果检测1次仍不放心的市民朋友,可以间隔24小时后再次进行检测)并自我健康监测14天,密切关注自身健康状况及健康码变化,如出现发热、咳嗽等症状,及时佩戴医用外科口罩或以上级别的口罩前往就近的发热门诊就医。
密切关注国内新冠肺炎疫情变化情况,近期重点关注陕西省西安市、咸阳市,云南省西双版纳州,贵州省铜仁市,河南省洛阳市新安县,浙江省宁波市北仑区、河南省许昌市疫情,不前往高、中风险地区以及发生本土疫情的地区。如您近期有本土病例报告地市旅居史,收到提醒短信或健康码变为“黄码”,请立即向所在社区或居(村)委会、单位或入住酒店报备旅居史,按要求做好核酸检测,配合做好隔离管控措施。
良好习惯“九还要”。口罩还要科学戴、双手还要经常洗、窗户还要时常开、疫期还要少聚集、物品还要适度消、社交距离还要留、咳嗽喷嚏还要遮、公勺公筷还要用、防控措施还要守。
坚持多病共防。做好新冠肺炎、流感、诺如病毒病、流行性腮腺炎、水痘、手足口病等冬季常见传染病的预防,积极接种新冠、流感、肺炎等疫苗,保持规律作息,注重饮食营养搭配,少饮酒,不熬夜,增强体质,提高对疾病的抵抗力。
接种新冠疫苗。加强针可以使已经逐步减少的中和抗体快速增长或反弹,从而产生更好的保护效果。接种新冠疫苗是每个公民应尽的责任和义务,符合条件的公众都应该全程接种新冠病毒疫苗,并在完成全程免疫满6个月后及时进行加强免疫。
每个人都是自己健康的第一责任人
让我们携手同行,共同阻击疫情传播


| 编辑: | 李夏娇 |
| 责编: | 毛佳莉 |
| 审核: | 程云 |

