多点多链条传播!内江发布最新疫情防控提示
时间:2022-01-01 20:31:14 来源:内江市疾控中心全国疫情多点多链条传播,西安疫情连续7天超150例
内江疾控1月1日发布健康提示

全国疫情:2021年12月31日0—24时,31个省(自治区、直辖市)和新疆生产建设兵团报告新增本土确诊病例175例(陕西174例,均在西安市;贵州1例,在铜仁市),含1例由无症状感染者转为确诊病例(在贵州),新增本土无症状感染者5例(河南4例,均在洛阳市;广东1例,在佛山市)。
陕西西安疫情:西安市疫情仍在持续快速发展,处于胶着对垒关键阶段,疫情报告病例数处于高位,连续7天单日报告病例数超150例。近几天西安大规模核酸筛查检出阳性人数维持在高位,从社区检出的人员仍占一定比例,社区传播风险依然存在。
浙江宁波疫情:1月1日0时30分左右,浙江省宁波市海尔施医学检验所报告,宁波市北仑区中医院送检的一份拟住院患者1:1核酸检测结果异常。经当地市、区两级疾控中心复核,结果为阳性,诊断为确诊病例(轻症)。目前,该病例已送定点医院隔离治疗。宁波市北仑区已发布公告,要求公众非不要不外出,并采取暂停公交地铁、关停影院景区等措施。自2022年1月1日15时起,北仑区启动I级应急响应,实施临时封闭管理。
全国中高风险地区:截至2022年1月1日15时,全国共有高风险地区2个,其中西安市雁塔区1个,广西壮族自治区防城港东兴市1个。中风险地区65个,其中陕西省西安市58个,延安市4个,广东省东莞市1个,广西壮族自治区防城港1个,云南省昆明市1个。
为严格落实“外防输入、内防反弹”的防控要求,有效控制和降低疫情传播风险,内江市疾控中心提示您
重点管控措施
新增对12月18日(含)以来,有浙江省宁波市北仑区旅居史的来(返)内人员实施居家或集中隔离,每3天进行1次核酸检测,直至离开旅居地满14天为止。
对12月14日(含)以来有西安旅居史的来(返)内人员,实行集中隔离直至离开西安满14天,隔离期间每3天完成1次鼻咽拭子核酸检测,第14天采用“双采双检”。
对12月13日以来有云南省西双版纳州景洪市,12月21日以来有云南省昆明市安宁市旅居史的来(返)内人员实施居家或集中隔离,每3天进行1次核酸检测,直至离开旅居地满14天为止。
对12月20日以来有河南省洛阳市新安县旅居史的来(返)内人员实施居家或集中隔离,每3天进行1次核酸检测,直至离开旅居地满14天为止。
对12月25日以来有贵州省铜仁市碧江区旅居史的来(返)内人员实施居家或集中隔离,每3天进行1次核酸检测,直至离开旅居地满14天为止。
交通、铁路等部门,对重点地区来(返)内人员,要查验健康码和48小时内核酸检测阴性证明,做好人员信息登记和推送。
严格报备,落实社区管理
有阳性病例报告地区旅居史、红码、黄码及与阳性病例轨迹有交集的人员,请抵达内江后2小时内主动向所在村(社区)、单位和入住酒店报备,积极配合社区做好核酸检测、集中隔离、居家隔离、健康监测等疫情防控措施。
不主动申报、刻意隐瞒信息或拒绝接受隔离医学观察,造成疫情传播或有传播严重危险的,根据《中华人民共和国传染病防治法》《中华人民共和国刑法》等有关规定,将依法追究当事人法律责任。

备注:根据疫情形势,排查地区将进行动态调整,涂红部分为当日新增或调整报备地区或特别关注地区。
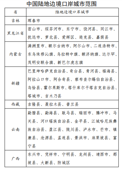
陆地边境口岸城市(与香港、澳门有口岸相连的除外)来(返)内人员需提供48小时内核酸检测阴性证明,陆地边境口岸城市名单见下表。

温馨提示
减少出行和人员聚集。元旦期间,人员出行和流动聚集明显增加,呼吸道疾病的传播风险随之升高。当前国内部分地区疫情形势严峻,公众要合理安排行程,减少不必要的出行,坚持做好个人防护,减少不必要的聚餐、聚会,避免在通风不良、空间密闭的场所聚会,降低感染风险。
密切关注国内新冠肺炎疫情变化情况,近期重点关注陕西省西安市、咸阳市,云南省西双版纳州,贵州省铜仁市,河南省洛阳市新安县,浙江省宁波市北仑区疫情,不前往高、中风险地区以及发生本土疫情的地区。如您近期有本土病例报告地市旅居史,收到提醒短信或健康码变为“黄码”,请立即向所在社区或居(村)委会、单位或入住酒店报备旅居史,按要求做好核酸检测,配合做好隔离管控措施。
主动开展核酸检测。省外归来,请主动做一次核酸检测(如果检测1次仍不放心的市民朋友,可以间隔24小时后再次进行检测)并自我健康监测14天,密切关注自身健康状况及健康码变化,如出现发热、咳嗽等症状,及时佩戴医用外科口罩或以上级别的口罩前往就近的发热门诊就医。
良好习惯“九还要”。口罩还要科学戴、双手还要经常洗、窗户还要时常开、疫期还要少聚集、物品还要适度消、社交距离还要留、咳嗽喷嚏还要遮、公勺公筷还要用、防控措施还要守。
坚持多病共防。做好新冠肺炎、流感、诺如病毒病、流行性腮腺炎、水痘、手足口病等冬季常见传染病的预防,积极接种新冠、流感、肺炎等疫苗,保持规律作息,注重饮食营养搭配,少饮酒,不熬夜,增强体质,提高对疾病的抵抗力。
接种新冠疫苗。加强针可以使已经逐步减少的中和抗体快速增长或反弹,从而产生更好的保护效果。接种新冠疫苗是每个公民应尽的责任和义务,符合条件的公众都应该全程接种新冠病毒疫苗,并在完成全程免疫满6个月后及时进行加强免疫。
每个人都是自己健康的第一责任人
让我们携手同行,共同阻击疫情传播
公众关切
Q1 “两节”期间,农村地区返乡人员有哪些注意事项?
根据《四川省农村地区2022年元旦、春节(冬春季)新冠肺炎疫情防控十二条工作措施》规定:
▶返乡人员到家后要第一时间向居(村)委会或网格员报备近14天的旅居史;
▶做好个人健康监测,如出现发热、咳嗽等症状第一时间向网格员报备,并佩戴口罩做好个人防护前往发热门诊(诊室、哨点)的医疗机构就诊。
根据《四川省新冠肺炎疫情防控工作指南(第五版)》规定:
▶中高风险地区及所在县(市、区、旗)人员严格限制出行,这类人员来(返)川后将实施居家或集中隔离,每3天进行1次核酸检测,直至离开风险地满14天;
▶有中高风险地区及所在地市的其他县(市、区、旗)旅居史的来(返)川人员需持有48小时内核酸阴性证明,到达川内目的地后24小时内再进行1次核酸检测。
▶陆地边境口岸城市(与香港、澳门有口岸相连的除外)的来(返)川人员需提供48小时内核酸检测阴性证明。
▶倡导所有从省外来(返)川的人员均进行1次核酸检测。
Q2“两节”期间,农村地区可以举办坝坝宴等活动吗?
《四川省农村地区2022年元旦、春节(冬春季)新冠肺炎疫情防控十二条工作措施》规定,要按照非必要不举办的原则,坚决执行“凡办必报”及“谁审批(备案)、谁负责”“谁举办、谁负责”“谁失控、追谁责”的防控要求,严格管控大规模农村坝坝宴等群体性聚餐活动,提倡“喜事缓办,白事简办,宴席不办”。一旦发生本土疫情,严禁举办农村坝坝宴等群体性聚餐活动。农村坝坝宴严格遵守以下规定:
1. 5桌、50人以上农村坝坝宴严格执行备案管理制度;
2. 举办者设“卡口”,对参加人员测温、验码、登记信息;
3. 举办者做好口罩、手洗消毒剂等防疫物资储备;
4. 村委会向举办者发放农村坝坝宴疫情防控告知书、承诺书;
5. 村委会安排专人加强全过程监督管理。
| 编辑: | 向素玉 |
| 责编: | 刘桂莲 |
| 审核: | 程云 |



