西安疫情本土确诊病例破千!内江发布重要提示
时间:2021-12-30 22:55:15 来源:内江疾控西安疫情本土确诊病例破千,防控形势严峻复杂
内江疾控12月30日发布健康提示
重点地区来(返)内人员需2小时内报备

全国疫情:12月29日0—24时,31个省(自治区、直辖市)和新疆生产建设兵团报告新增本土确诊病例156例(陕西155例,均在西安市;广西1例,在防城港市);新增本土无症状感染者1例(在上海市浦东新区)。
陕西疫情:当前西安市疫情仍在持续快速发展,处于胶着阶段,疫情报告病例数仍处于高位,连续 5 天单日报告病例数超过 150 例,12月29日仍有超 30%病例通过区域筛查发现,社区传播尚未完全阻断。
全国中高风险地区:截至2021年12月30日00时,全国共有高风险地区2个,其中西安市雁塔区1个,广西壮族自治区防城港东兴市1个。中风险地区71个,其中浙江省绍兴市5个;广东省东莞市2个;云南省昆明市1个;陕西省西安市58个、延安市4个;广西壮族自治区防城港1个。
为严格落实“外防输入、内防反弹”的防控要求,有效控制和降低疫情传播风险,内江市疾控中心提示您
重点管控措施
对12月4—9日途经西安咸阳国际机场的来(返)内人员再梳理再排查,实施3天内2次(间隔24小时)核酸检测,补足检测频次。
对12月14日(含)以来有西安旅居史的来(返)内人员,实行集中隔离直至离开西安满14天,隔离期间每3天完成1次鼻咽拭子核酸检测,第14天采用“双采双检”。
交通、铁路等部门,对西安来(返)内人员,要查验健康码和48小时内核酸检测阴性证明,做好人员信息登记和推送。
对12月13日以来有云南省西双版纳州景洪市,12月21日以来有云南省昆明市安宁市旅居史的入(返)川人员实施居家或集中隔离,每3天进行1次核酸检测,直至离开旅居地满14天为止。
对12月25日以来有贵州省铜仁市碧江区旅居史的入(返)川人员实施居家或集中隔离,每3天进行1次核酸检测,直至离开旅居地满14天为止。
严格报备管理
有阳性病例报告地区旅居史、红码、黄码及与阳性病例轨迹有交集的人员,请抵达内江后2小时内主动向所在村(社区)、单位和入住酒店报备,积极配合社区做好核酸检测、集中隔离、居家隔离、健康监测等疫情防控措施。
不主动申报、刻意隐瞒信息或拒绝接受隔离医学观察,造成疫情传播或有传播严重危险的,根据《中华人民共和国传染病防治法》《中华人民共和国刑法》等有关规定,将依法追究当事人法律责任。
来(返)内人员需报备地区一览表
(2021年12月30日更新)

备注:根据疫情形势,排查地区将进行动态调整,红色部分为当日新增或调整报备地区或特别关注地区。
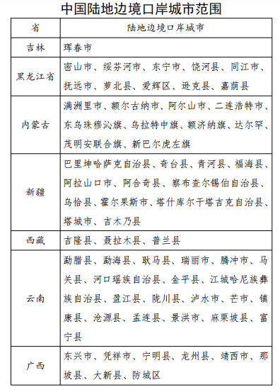
陆地边境口岸城市(与香港、澳门有口岸相连的除外)入(返)内人员需提供48小时内核酸检测阴性证明,陆地边境口岸城市名单见下表。

管控措施

温馨提示
密切关注国内新冠肺炎疫情变化情况,近期重点关注陕西省西安市、咸阳市,云南省西双版纳州,贵州省铜仁市疫情,不前往高、中风险地区以及发生本土疫情的地区。如您近期有本土病例报告地市旅居史,收到提醒短信或健康码变为“黄码”,请立即向所在社区或居(村)委会、单位或入住酒店报备旅居史,按要求做好核酸检测,配合做好隔离管控措施。
主动开展核酸检测。省外归来,请主动做一次核酸检测(如果检测1次仍不放心的市民朋友,可以间隔24小时后再次进行检测)并自我健康监测14天,密切关注自身健康状况及健康码变化,如出现发热、咳嗽等症状,及时佩戴医用外科口罩或以上级别的口罩前往就近的发热门诊就医。
良好习惯“九还要”。口罩还要科学戴、双手还要经常洗、窗户还要时常开、疫期还要少聚集、物品还要适度消、社交距离还要留、咳嗽喷嚏还要遮、公勺公筷还要用、防控措施还要守。
坚持多病共防。做好新冠肺炎、流感、诺如病毒病、流行性腮腺炎、水痘、手足口病等冬季常见传染病的预防,积极接种新冠、流感、肺炎等疫苗,保持规律作息,注重饮食营养搭配,少饮酒,不熬夜,增强体质,提高对疾病的抵抗力。
接种新冠疫苗。加强针可以使已经逐步减少的中和抗体快速增长或反弹,从而产生更好的保护效果。接种新冠疫苗是每个公民应尽的责任和义务,符合条件的公众都应该全程接种新冠病毒疫苗,并在完成全程免疫满6个月后及时进行加强免疫。
每个人都是自己健康的第一责任人
让我们携手同行,共同阻击疫情传播
| 编辑: | 李夏娇 |
| 责编: | 刘桂莲 |
| 审核: | 程云 |



