西安市连续4天超百例 !内江疾控提示:重点地区来(返)内人员需2小时内报备
时间:2021-12-29 21:52:49 来源:内江疾控西安市连续4天超百例
内江疾控12月29日发布健康提示
重点地区来(返)内人员需2小时内报备

全国疫情:12月28日0—24时,31个省(自治区、直辖市)和新疆生产建设兵团报告新增本土确诊病例152例(陕西151例,均在西安市;江苏1例,在南京市);新增本土无症状感染者1例(在江苏无锡市)
陕西疫情:陕西西安疫情仍处于快速发展阶段,新报告病例数连续4日超百例,目前病例外溢至5省8市,同时仍有较多病例通过社区筛查发现,社区传播风险依然较高。西安市本轮疫情自12月9日报告首例病例至28日24时,累计报告本土确诊病例962例。
全国中高风险地区:截止2021年12月29日11时,全国共有高风险地区2个,其中西安市1个,广西壮族自治区防城港东兴市1个。中风险地区165个,其中浙江省绍兴市4个;陕西省西安市151个;延安市4个;广东省东莞市4个;广西壮族自治区防城港1个;云南省昆明市1个。
为严格落实“外防输入、内防反弹”的防控要求,有效控制和降低疫情传播风险,内江市疾控中心提示您
重点管控措施
对12月4—9日途经西安咸阳国际机场的来(返)内人员再梳理再排查,实施3天内2次(间隔24小时)核酸检测,补足检测频次。
对12月14日(含)以来有西安旅居史的来(返)内人员,实行集中隔离直至离开西安满14天,隔离期间每3天完成1次鼻咽拭子核酸检测,第14天采用“双采双检”。
交通、铁路等部门,对西安来(返)内人员,要查验健康码和48小时内核酸检测阴性证明,做好人员信息登记和推送。
对12月13日以来有云南省西双版纳州景洪市,12月21日以来有云南省昆明市安宁市旅居史的入(返)川人员实施居家或集中隔离,每3天进行1次核酸检测,直至离开旅居地满14天为止。
对12月25日以来有贵州省铜仁市碧江区旅居史的入(返)川人员实施居家或集中隔离,每3天进行1次核酸检测,直至离开旅居地满14天为止。
严格报备管理
有阳性病例报告地区旅居史、红码、黄码及与阳性病例轨迹有交集的人员,请抵达内江后2小时内主动向所在村(社区)、单位和入住酒店报备,积极配合社区做好核酸检测、集中隔离、居家隔离、健康监测等疫情防控措施。
不主动申报、刻意隐瞒信息或拒绝接受隔离医学观察,造成疫情传播或有传播严重危险的,根据《中华人民共和国传染病防治法》《中华人民共和国刑法》等有关规定,将依法追究当事人法律责任。

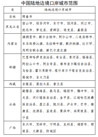
陆地边境口岸城市(与香港、澳门有口岸相连的除外)入(返)内人员需提供48小时内核酸检测阴性证明,陆地边境口岸城市名单见下表。

管控措施

温馨提示
密切关注国内新冠肺炎疫情变化情况,近期重点关注陕西省西安市、咸阳市,云南省西双版纳州,贵州省铜仁市疫情,不前往高、中风险地区以及发生本土疫情的地区。如您近期有本土病例报告地市旅居史,收到提醒短信或健康码变为“黄码”,请立即向所在社区或居(村)委会、单位或入住酒店报备旅居史,按要求做好核酸检测,配合做好隔离管控措施。
主动开展核酸检测。省外归来,请主动做一次核酸检测(如果检测1次仍不放心的市民朋友,可以间隔24小时后再次进行检测)并自我健康监测14天,密切关注自身健康状况及健康码变化,如出现发热、咳嗽等症状,及时佩戴医用外科口罩或以上级别的口罩前往就近的发热门诊就医。
良好习惯“九还要”。口罩还要科学戴、双手还要经常洗、窗户还要时常开、疫期还要少聚集、物品还要适度消、社交距离还要留、咳嗽喷嚏还要遮、公勺公筷还要用、防控措施还要守。
坚持多病共防。做好新冠肺炎、流感、诺如病毒病、流行性腮腺炎、水痘、手足口病等冬季常见传染病的预防,积极接种新冠、流感、肺炎等疫苗,保持规律作息,注重饮食营养搭配,少饮酒,不熬夜,增强体质,提高对疾病的抵抗力。
接种新冠疫苗。加强针可以使已经逐步减少的中和抗体快速增长或反弹,从而产生更好的保护效果。接种新冠疫苗是每个公民应尽的责任和义务,符合条件的公众都应该全程接种新冠病毒疫苗,并在完成全程免疫满6个月后及时进行加强免疫。
每个人都是自己健康的第一责任人
让我们携手同行,共同阻击疫情传播
压实主体责任!四川印发《单位疫情防控明白卡》
全省各级党政机关、事业单位、人民团体和所有市场主体(以下简称各单位)要制定完善本单位疫情防控方案,指定专人负责疫情防控工作,严格落实各项疫情防控规定。
一、人员管理明白卡
1 建立员工外地出差、旅游等往返登记制度,及时做好有中高风险地区旅居史、与感染者有轨迹交叉员工排查,并向所在社区报备。
2 做好员工每日体温、症状等健康监测,建立监测档案;督促出现发热、咳嗽等可疑症状的员工及时就医排查;对高风险岗位员工按照要求开展定期核酸检测。
3 提示员工随身备用口罩,与其他人近距离接触时佩戴;公众服务行业应督促工作人员佩戴口罩。
4 密切关注疫情防控最新规定和动态,通过张贴海报、播放宣传视频、微信、微博等方式加强对员工的疫情防控知识宣传普及。
5 发现“红码”人员时,应立即联系就近发热门诊上门接诊,督促员工做好个人防护,等待转运管理;发现“黄码”和与感染者有轨迹交叉人员时,应立即督促员工戴好口罩,到就近核酸检测机构进行核酸检测。
6 按照重点人群“应接尽接”的原则,组织员工做好疫苗接种工作。
7 做好外来人员佩戴口罩、体温检测、扫码亮码工作,无码人员重点登记姓名、电话、现居住地、外出史等信息,发现近期去过中高风险地区的人员,禁止进入,并提醒其主动向社区报备,同时将人员信息报送所在地社区。
二、场所管理明白卡
1 保持公共区域和办公区域环境整洁,及时清理垃圾。在办公室、食堂和卫生间等场所应设置洗手设施,如无洗手设备,应配备速干手消毒剂。
2 加强办公区域、会议场所、卫生间、食堂、宿舍等场所通风换气,保持空气流通。如使用集中空调,开启前检查设备是否正常,新风口和排风口是否保持一定距离,对冷却塔等进行清洗,保持新风口清洁;运行过程中以最大新风量运行,加强对冷却水、冷凝水等卫生管理,定期对送风口等设备和部件进行清洗、消毒或更换。
3 加强对办公区域、会议场所、卫生间、食堂、宿舍及其他活动场所和物品的清洁消毒,适当增加电梯、公共卫生间等公用设备设施和门把手等高频接触物体表面的清洁消毒频次。
4 减少集体性聚集活动,确需开展的,要严格控制参与人数,落实戴口罩、一米线等防控措施;鼓励错峰用餐,减少堂食和交流;鼓励采用无纸化办公,降低接触传播风险。
5 在电梯等密闭空间内,应要求人员佩戴口罩。
6 重点场所、重点机构还应按照国家、省和属地疫情防控要求做好场所管理。
三、应急处置明白卡
1 结合本单位实际,制定疫情防控应急处置预案或处置流程,并定期开展演练。
2 做好适量的口罩、洗手液、消毒剂、非接触式温度计等防疫物资储备。
3 出现新冠肺炎确诊病例、疑似病例和无症状感染者时,立即做好单位出入管控,减少人员内部流动;通知不在单位人员做好个人防护、减少外出,并向所在社区报备。
4 积极配合相关部门做好人员转运、核酸检测、流调溯源、场所管控、人员安抚、相关保障等工作。
5 在当地疾病预防控制机构的指导下,对相关场所进行终末消毒,同时对空调通风系统进行清洗和消毒处理,经卫生学评价合格后方可重新启用。
各单位在落实好以上疫情防控措施的基础上,还应结合本单位实际,按照国家、省和属地相关规定有针对性做好疫情防控工作,未落实或落实不到位将承担相应法律责任。
| 编辑: | 毕凯旋 |
| 责编: | 刘桂莲 |
| 审核: | 程云 |



