赞!内江这个工业遗产群上榜省级名单
时间:2021-12-19 09:06:14 来源:威远融媒第四批四川省工业遗产名单公布啦!
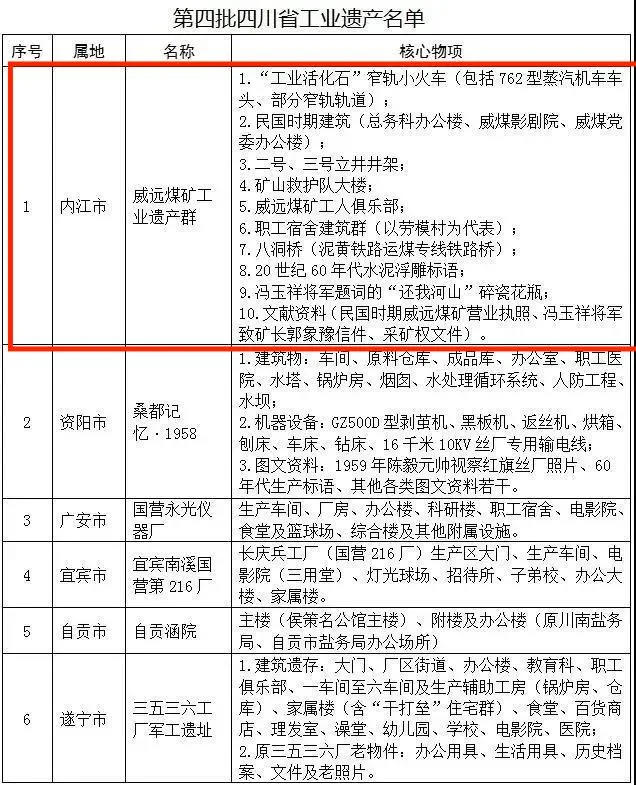
威远煤矿工业遗产群
上榜!
为传承四川优秀工业文化,进一步推动工业遗产保护与活化利用,根据《四川省工业遗产管理办法》,经所有权人自愿申请、当地政府同意、经济和信息化主管部门推荐、专家评审评议、现场核实和网上公示等程序,确定了第四批四川省工业遗产名单,现予以公布!


提起蒸汽小火车,威煤人记忆犹新,40多年间,小火车共运载1000多万吨煤,60多万人次,直接经济价值2000多万元。如今锈迹斑驳的小火车和一段长500米的窄轨,静静地躺在火车站内,被大家誉为“蒸汽时代的工业景观”“深山里的活化石”。

八洞桥是泥黄铁路运煤专线铁路桥,八洞桥高达30多米,是专为火车修建的过路桥。

威远煤矿见证了四川近一个世纪煤矿业的潮起潮落,凝固了几代矿工用智慧和汗水铸造的辉煌。
| 编辑: | 向素玉 |
| 责编: | 毛佳莉 |
| 审核: | 程云 |
评论
新闻推荐

