新型变异毒株增加再次感染风险!内江发布重要提示
时间:2021-11-27 21:09:07 来源:内江疾控世界卫生组织:
新型变异毒株增加再次感染风险!
内江疾控11月27日发布健康提示!
新增排查地区内蒙古满洲里市

11月26日0—24时,31个省(自治区、直辖市)和新疆生产建设兵团报告新增本土确诊病例5例(辽宁3例,均在大连市;云南2例,均在德宏傣族景颇族自治州)。11月27日,内蒙古满洲里市在“应检尽检”人员核酸检测过程中,发现3例新冠病毒核酸检测阳性人员。
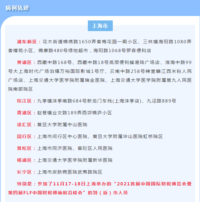
11月27日,上海市新冠肺炎疫情防控工作领导小组办公室发布消息:2021年11月25日,上海市报告3例新冠肺炎本土确诊病例。经市疾控中心实验室基因测序并经中国疾控中心确认,3例病例所感染的新冠病毒为Delta变异株,病毒序列高度同源,为同一传播链。经中国疾控中心和上海市专家综合流行病学调查以及病毒基因数据库检索比对分析,认为此次3例本土确诊病例的感染来源可以聚焦在:在外省市暴露于境外输入病毒污染的环境而引发的感染。
近日,世界卫生组织举行紧急会议并发布声明,将新冠病毒变异株B.1.1.529列为“需要关注的变异株”,并命名为Omicron(奥密克戎)。并指出,奥密克戎变异株由南非首次报告,初步研究表明,该变异株导致人体再次感染病毒的风险增加。目前,奥密克戎变异株正以惊人的速度在非洲和非洲以外地区传播。英国专家称,奥密克戎变异株携带着一系列不寻常的突变,有可能是在某个免疫力低下病例的慢性感染期间发生的变异,也有可能来自某个未经治疗的艾滋病患者。
内江市疾控中心提示您
严格报备管理
有阳性病例报告地区旅居史、红码、黄码及与阳性病例轨迹有交集的人员,请抵达内江后2小时内主动向所在村(社区)、单位和入住酒店报备,积极配合社区做好核酸检测、集中隔离、居家隔离、健康监测等疫情防控措施。
不主动申报、刻意隐瞒信息或拒绝接受隔离医学观察,造成疫情传播或有传播严重危险的,根据《中华人民共和国传染病防治法》《中华人民共和国刑法》等有关规定,将依法追究当事人法律责任。

备注:根据疫情形势,排查地区将进行动态调整,红色部分为当日新增或调整报备地区。
管控措施

温馨提示
时刻绷紧思想之弦。当前国内外疫情形势依然严峻复杂,请大家继续保持高度的防护意识,绷紧疫情防控这根弦,不要存侥幸心理,时刻谨记危险源于大意。
非必要不外出。时刻关注国内新冠肺炎疫情变化情况,非必要不前往高、中风险地区以及发生本土疫情的地区。如确需前往的,请务必做好个人防护,关注目的地疫情风险提示。
落实个人责任。做好自身健康第一责任人,减少人群聚集,坚持做好勤洗手、多通风、戴口罩、一米线。出现发热、干咳、乏力、咽痛、嗅(味)觉减退、腹泻等不适症状时,尽早到发热门诊就诊,并告知医生旅居史,不要自行购药服用。就医途中全程佩戴口罩,避免乘坐公共交通工具。
主动开展核酸检测。市外归来,请主动做一次核酸检测(如果检测1次仍不放心的市民朋友,可以间隔24小时后再次进行检测)并自我健康监测14天,密切关注自身健康状况及健康码变化,如出现发热、咳嗽等症状,及时佩戴医用外科口罩或以上级别的口罩前往就近的发热门诊就医。
坚持多病共防。寒潮来袭,气温骤降,流感等呼吸道传染病也进入高发季节,广大市民朋友在做好新冠肺炎疫情防控的同时,要切实做好流感、流行性腮腺炎、水痘、手足口病、布病、诺如病毒引起的感染性腹泻等当前重点传染病的防控,积极接种疫苗,保持规律作息,注重饮食营养搭配,少饮酒,不熬夜,避免情绪激动和身体疲劳。
接种新冠疫苗。为共筑免疫屏障,请符合条件的公众,包括3—11岁儿童,如无接种禁忌症,请尽早主动完成新冠疫苗的全程接种,已完成疫苗接种6个月以上的,请及时接种新冠疫苗加强针。
每个人都是自己健康的第一责任人
让我们携手同行,共同阻击疫情传播



| 编辑: | 陶丽萍 |
| 责编: | 毛佳莉 |
| 审核: | 程云 |

