成都此次疫情出现1传14!内江疾控发布健康提示
时间:2021-11-10 22:58:05 来源:内江疾控新增排查地区吉林省吉林市!
内江疾控11月10日发布健康提示!

11月9日0—24时,31个省(自治区、直辖市)和新疆生产建设兵团报告新增本土确诊病例39例、无症状感染者25例。全国目前主要疫情包括6起,已有甘肃、内蒙古、陕西、青海、四川、湖北、湖南、贵州、黑龙江、江西、宁夏、河北、浙江、北京、云南、山东、重庆、江苏、河南、辽宁、吉林等21个省份报告本土阳性病例。截至11月10日15时,我国有8个高风险地区和80个中风险地区,全省有高风险地区1个、中风险地区12个。
成都市疫情防控工作新闻发布会通报信息称:截至目前,成都市已报告24例病例,呈现出传染性强、同家庭、同单位、同餐饮娱乐场所聚集发病等特点。同时,由于德尔塔变异株的传播力更强,此次疫情中也出现了1传14的特殊案例。
内江市疾控中心提示您
严格报备管理
有阳性病例地区旅居史、红码、黄码及与阳性病例轨迹有交集的人员,请抵达内江后2小时内主动向所在村(社区)、单位和入住酒店报备,积极配合社区做好核酸检测、集中隔离、居家隔离、健康监测等疫情防控措施。
不主动申报、刻意隐瞒信息或拒绝接受隔离医学观察,造成疫情传播或有传播严重危险的,根据《中华人民共和国传染病防治法》《中华人民共和国刑法》等有关规定,将依法追究当事人法律责任。
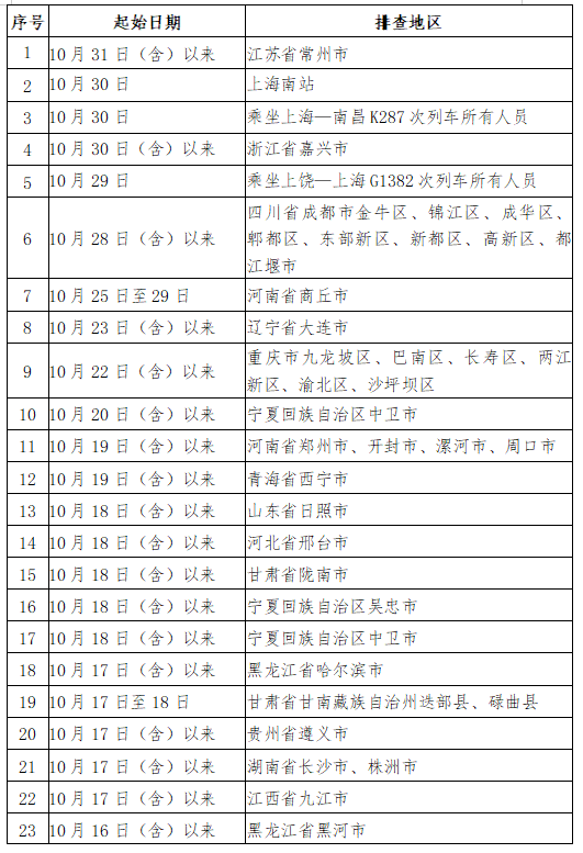
来(返)内人员需报备地区一览表
(2021年11月10日更新)


备注:根据疫情形势,排查地区将进行动态调整,红色部分为当日新增或调整报备地区。
管控措施

温馨提示
科学收取快递。近期出现通过快递方式来传播病毒,建议市民朋友尽量在本市购买物品。如不可避免,外卖快递尽量采取无接触方式配送和取件。取件人员请务必佩戴好口罩,最好戴上一次性手套,避免手与外包装盒直接接触。外包装要及时丢弃到垃圾桶,不要长时间置于家中。处理完后要及时洗手或进行手消毒。
非必要不出市。鉴于疫情防控形势严峻,为降低感染风险,近期如无必要,不出境、不出市,尤其是不前往有病例报告的地区。如您滞留在涉疫地区,请严格遵守当地的防疫规定,减少流动,配合当地的防疫措施。
主动开展核酸检测。市外归来,尤其是成渝地区来(返)内人员,主动做一次核酸检测(如果检测1次仍不放心的市民朋友,可以间隔24小时后再次进行检测)并自我健康监测14天,密切关注自身健康状况及健康码变化,如出现发热、咳嗽等症状,及时佩戴医用外科口罩或以上级别的口罩前往就近的发热门诊就医。
减少人员聚集。提倡“红事缓办、白事简办”,减少人员聚集。各单位要严格控制会议(包括论坛、培训)规模,坚持非必要不举办,倡导“线上”培训。文艺演出、体育比赛、展览展销等要严格审批。棋牌室、文化娱乐场所等要严格控制人员上限。
落实疫情防控措施。减少前去棋牌室、商超、网吧、KTV、酒吧等人员密集、相对封闭的公共场所的频次和停留时间;进入公共场所、乘坐公共交通工具时,务必要坚持全程佩戴口罩、主动配合工作人员落实测温、扫码等疫情防控措施。
乘坐电梯做好防护。乘坐电梯时,要佩戴口罩,避免乘坐拥挤的电梯,尽量避免与有咳嗽等可疑症状人员同乘电梯,电梯内注意咳嗽礼仪,按电梯按键时用纸巾隔开,尽量避免触碰电梯的任何部分,触碰后要及时洗手,不在电梯内饮食。
主动接种流感和新冠病毒疫苗。接种疫苗是预防疾病最经济、最有效、最便捷的策略和措施。秋冬季是呼吸道传染病高发季节,凡是无禁忌、符合接种条件的3周岁以上人群都应主动接种新冠病毒疫苗,未完成全程接种的要按照免疫程序尽早完成接种,已接种新冠病毒灭活疫苗2剂次或腺病毒载体疫苗1剂次满6个月的18周岁及以上人群应尽快完成加强免疫。同时医务工作者、养老托幼等服务机构工作人员、老人、儿童、有慢性基础性疾病的人员等重点人群和高风险人群应积极接种流感疫苗,以避免出现流感和新冠感染叠加风险。
每个人都是自己健康的第一责任人
让我们携手同行,共同阻击疫情传播

| 编辑: | 李夏娇 |
| 责编: | 毛佳莉 |
| 审核: | 程云 |

