67名!内江这家公立医院招人啦
时间:2021-11-08 17:45:42 来源:内江市市中区人民医院
江粉儿从内江市市中区人民医院了解到,因业务发展需要,医院决定按照“公开、平等、竞争、择优”的原则,面向社会公开招聘工作人员。详情如下:
一、招聘对象及数量、基本条件、岗位聘用条件
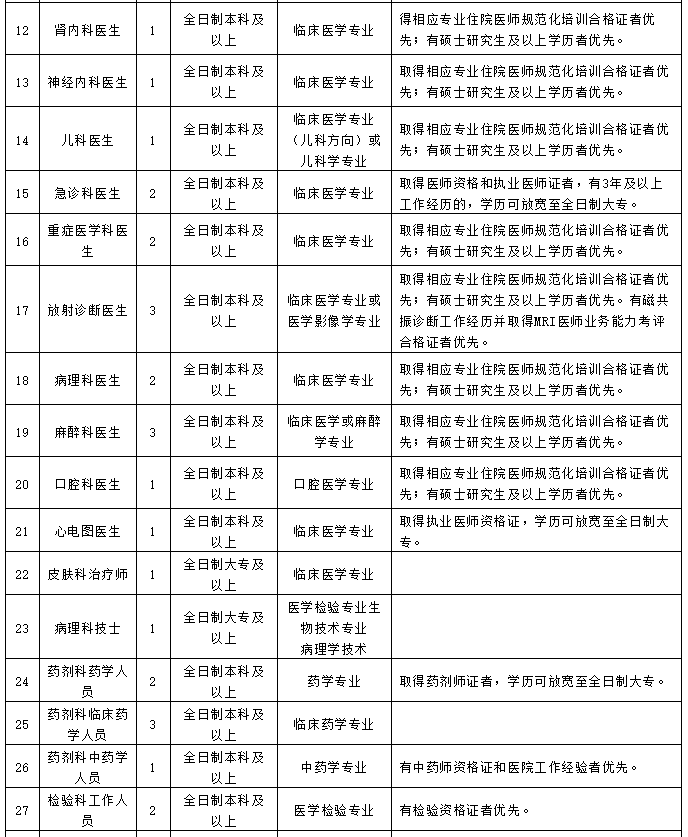
(一)对象及数量
面向全社会公开招聘67名工作人员。



二、招聘组织实施
本次招聘采取公开考核、自主招聘的方式进行。由内江市市中区人民医院人事科具体组织实施,医院纪委全程参与监督。
(一)报名
1.报名方式
(1)现场报名:本人携带简历及岗位要求的学历学位证书、身份证、相关资质证原件到现场进行报名并审核,不接受他人代交报名资料。现场报名地点:内江市市中区人民医院行政楼四楼人事科,也可在医院参加的双选会现场投递简历并报名。
(2)网上报名:简历发送至邮箱:852589950@qq.com,邮件主题命名方式:应聘岗位+姓名+学历+专业+联系方式。
2.报名时间:即日起招满即止。
(二)简历核查及资格审查
1.简历核查
报名人员根据本公告中的要求,针对年龄、专业、学历、资格证、执业证、工作经历、婚姻生育状况等,做一份真实、详尽的个人简历。简历中须含以下资料的复印件,按顺序依次装订,并带上所有资料的原件。
(1)身份证复印件1份;
(2)有效的学历与学位证书复印件各1份;
(3)学信网打印学历证书电子注册备案表1份;
(4)岗位要求的资格证、执业证及其他证书复印件1份。
2.资格审查
由医院人事科负责审核报名条件所要求的身份证、学历、学位、执业证、资格证及其他证书等。
内江市市中区人民医院
2021年11月8日
| 编辑: | 毕凯旋 |
| 责编: | 毛佳莉 |
| 审核: | 程云 |
评论
新闻推荐

