家长速看!内江公布2021年8月校外培训机构黑白名单
时间:2021-08-31 19:13:25 来源:内江市教育局官微为共同监督校外培训机构办学行为,内江市实行校外培训机构黑白名单动态管理、定期公布,接受社会监督。现公布2021年8月校外培训机构黑白名单,并温馨提示广大家长:
一、参加培训要理性。家长要理性看待校外培训的作用,以满足孩子个性发展需要为出发点,理性选择,切不可盲目跟风,加重孩子培训负担。请您不要在国家法定节假日、休息日及寒暑假期让孩子参加学科类培训(学科类培训是指对道德与法治、语文、历史、地理、数学、外语、物理、化学、生物等课程开展的培训服务)。校外培训服务是一种市场服务行为,在市场竞争中培训机构可能存在经营困难,甚至倒闭风险。
二、收费公示要清楚。根据相关政策,校外培训机构收费应当向社会公示(收费项目、收费标准、退费办法等),开具正规发票,最长交费期限不超过3个月(包含赠送课时)。在此建议各位家长交费时选择一月一结。
三、促销诱惑要抵制。请不要轻易相信机构的招生广告及口头承诺,抵制“预付费享优惠”“买一年送一年”等惯用促销诱惑,避免机构倒闭“跑路”“钱课两空”。
四、解决纠纷要依法。家长一定要与校外培训机构签订国家教育部和国家市场监管总局联合制定的《中小学生校外培训服务合同(示范文本)》。如遇纠纷,首先与该机构协商解决,如不能协商,请与相关部门取得联系进行调解,若调解不成功,建议家长采取向当地人民法院提起诉讼的方式维护自身合法权益。
五、监督举报不可少。若发现校外培训机构存在无证照开展培训活动、超期收费、教职工无相关资质、虚假宣传,在职教师违规兼职、有偿补课等问题,欢迎各位家长对其监督举报。
联系电话:
市中区教育和体育局:0832-2023034
东兴区教育和体育局:0832-2271637
隆昌市教育和体育局:0832-3900525
资中县教育和体育局:0832-5517926
威远县教育和体育局:0832-8222957,8221682
内江经开区社事局:0832-2402217
内江市教育局:0832-2025143,2110462,2028962
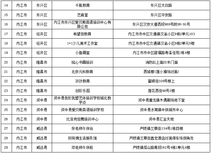
现将2021年8月校外培训机构黑名单
公布如下



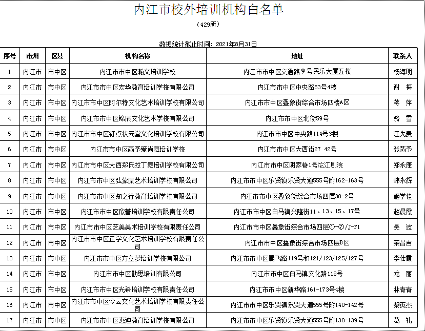
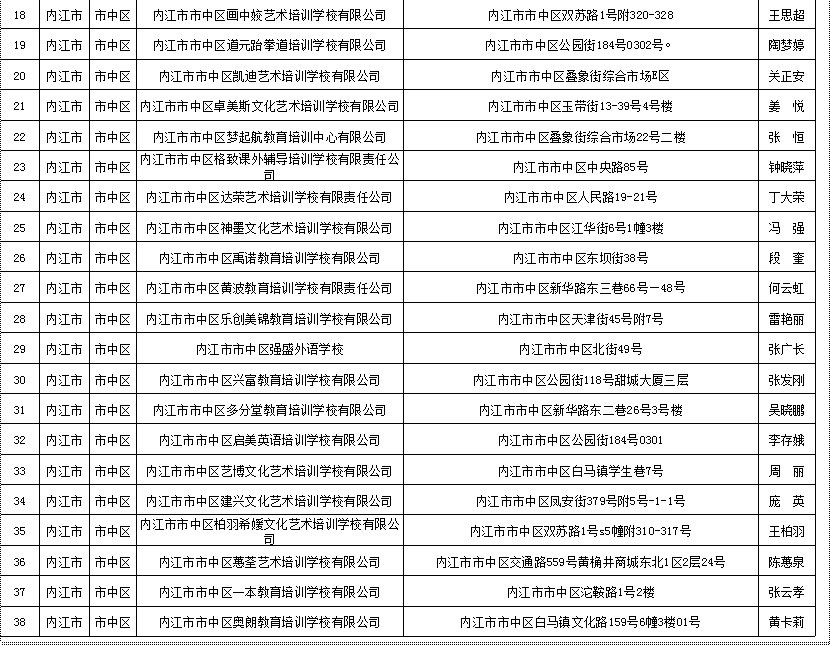
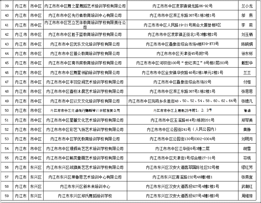
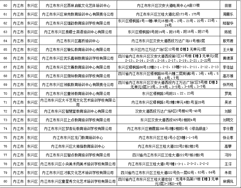
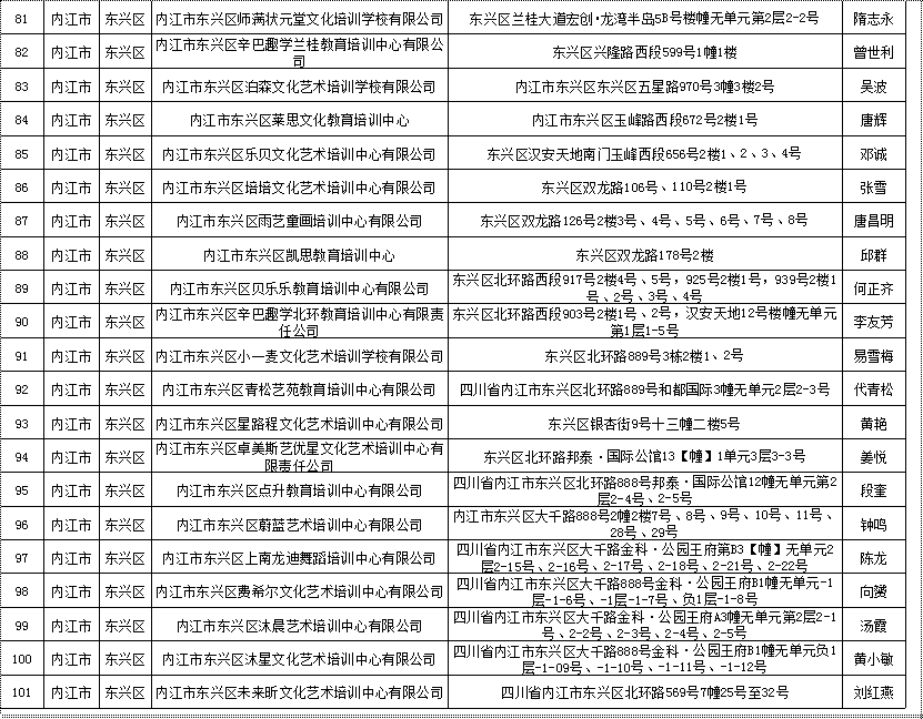
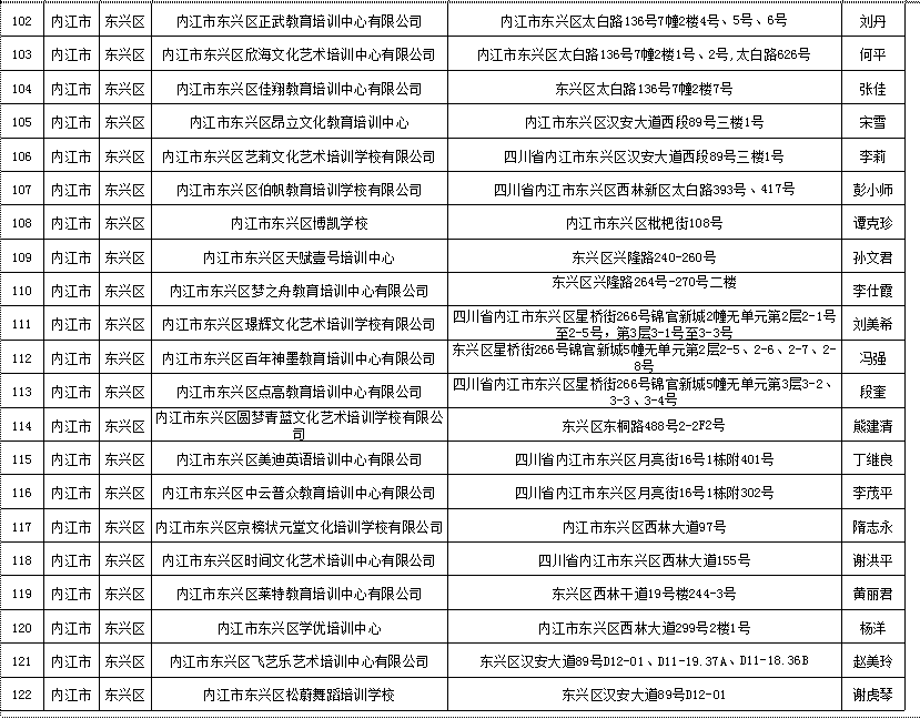
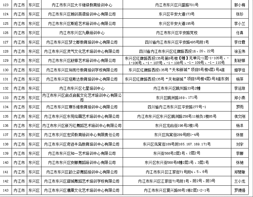
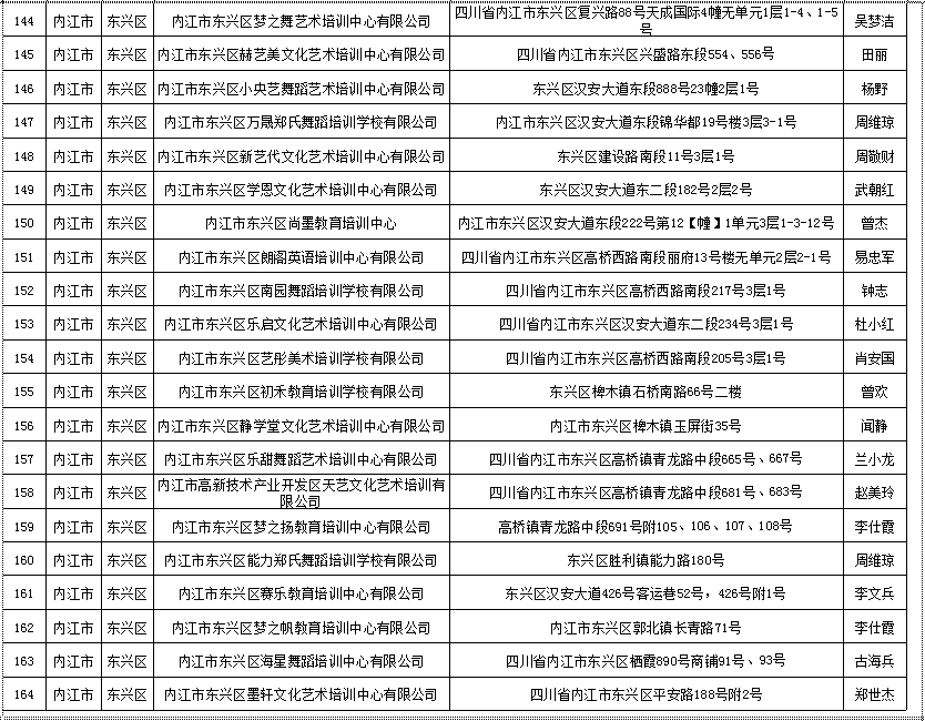
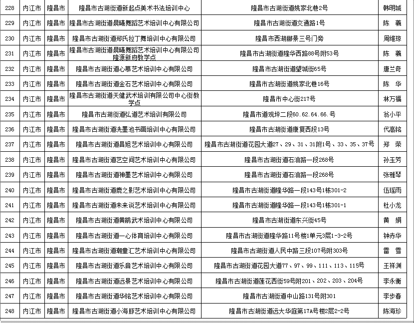
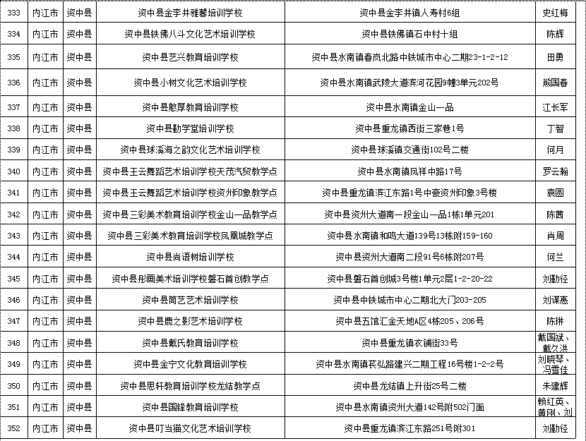
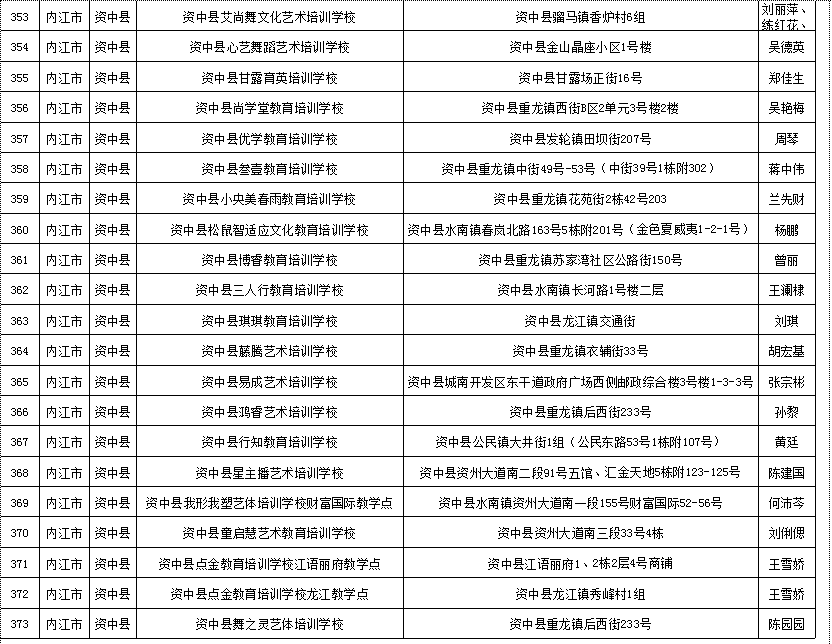
2021年8月校外培训机构白名单






















| 编辑: | 李夏娇 |
| 校对: | 毛佳莉 |
| 责编: | 程云 |

