速看!内江公布2021年7月校外培训机构黑白名单
时间:2021-08-05 21:36:36 来源:内江市教育局官微为共同监督校外培训机构办学行为,内江市实行校外培训机构黑白名单动态管理、定期公布,接受社会监督。现公布2021年7月校外培训机构黑白名单。
根据相关政策,若发现校外培训机构存在无证照开展培训活动、超期收费、教职工无相关资质、虚假宣传,在职教师违规兼职、有偿补课等问题,欢迎各位家长对其监督举报。
联系电话
市中区教育和体育局:0832-2023034
东兴区教育和体育局:0832-2271637
资中县教育和体育局:0832-5517926
隆昌市教育和体育局:0832-3900525
威远县教育和体育局:0832-8222957,8221682
内江经开区社事局:0832-2402217
内江市教育局:0832-2025143,2110462,2028962
2021年7月校外培训机构黑名单
公布如下





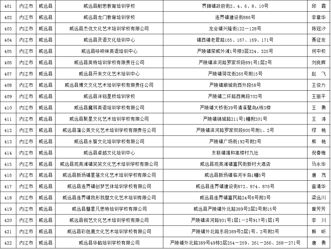
2021年7月校外培训机构白名单
公布如下










| 编辑: | 向素玉 |
| 校对: | 毛佳莉 |
| 责编: | 程云 |
评论
新闻推荐

