客户端
举报
跟帖评论自律承诺
首页
强档
看电视
听广播
热点
微视
生活
县区
专题
理论
首页
››
内江本地
为期半个月!内江这些“周末快乐体育活动”有点好玩儿!
时间:2021-07-14 13:17:28 来源:内江市人民政府网
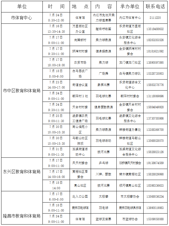
2021年7月16日—7月31日“周末快乐体育活动”公告
编辑:
李夏娇
校对:
毛佳莉
责编:
程云
上一篇:
落实“三防+”!内江东兴区筑牢新冠疫苗仓储“安全阀”
下一篇:
顺利实现“双过半”!内江东兴区紧抓项目推动服务业提质增效
扫描二维码,下载大内江APP
评论
新闻推荐
永安镇新房村:火龙果迎来甜蜜丰收
玩转内江 | 采菊东篱下!内江这里有一处新晋网红打卡地
好戏上演!内江川剧团邀你“云”享戏剧盛宴(上)
入口甘甜!内江市中区的无花果等你来吃
致敬八一,军人免费!内江这些景区给你发福利!
红彤彤、圆滚滚!内江这里的火龙果成熟啦
玩转内江|湿地公园添新彩,紫薇花开醉游人!
玩转内江 | 长势喜人!东兴区这里的葡萄等你来摘
玩转内江 | 饱满诱人!内江这里的夏黑葡萄熟啦,快来采摘
全部免费!快乐暑期行活动等你参加
热门栏目
内江高新区:首次采用无人机播种技术 农业生产从“人工栽种”迈向“指尖种地”
坐公交去春游!内江公交多条赏花线路便民
“职引未来 就在内江”2026年高校毕业生春季专场招聘会将于4月25日举行
内江市政协开展加快建设“农村基本具备现代生活条件”先行区专题协商
评论|以法治护渔、以生态兴城,让一江清水永续奔流
中国互联网不良信息举报中心
涉企虚假不实信息举报
涉未成年人网络生态乱象举报
四川省互联网举报中心
涉自媒体乱象举报专区
涉生活服务类信息内容举报专区
网上虚假宣传制售“特供酒”举报
涉病态、低俗话题侵扰热搜榜单举报
涉企侵权举报专区
网络侵权举报
川预审P4FD-R04F-062D-80J0号 | 网络视听许可证2306165号 | 新闻信息服务许可证51120210005号 | 川新备 06-090011 |
蜀ICP备08002296号
|
川公网安备 51100202000151号
@ 2005 - 2022 www.scnj.tv
关于我们
用户协议
隐私政策
跟帖评论自律管理承诺书
涉本网站违法和不良信息举报:
链接
| 电话 0832-2119960 | 邮箱 sc-njtv@qq.com