明天上线!内江这些点位可网上预约新冠疫苗接种!
时间:2021-07-08 17:36:59 来源:内江疾控天气炎热不想排队?上班太忙没有时间?担心没有疫苗白跑一趟?诸如此类的问题你肯定遇到过,为更好的服务群众,满足不同人群疫苗接种需求,在坚持采取社区(村、组)、单位等团体组织为主基础上,内江市有5个接种点将开通新冠病毒疫苗网上预约功能,并于2021年7月9日正式上线,还没接种新冠疫苗的朋友赶紧行动吧。
那么,通过天府健康通小程序预约的具体步骤有哪些呢?又有哪些需要注意的地方?请往下看。
第一步:通过支付宝或微信小程序“四川天府健康通” 进入“新冠疫苗接种服务” 小程序。

第二步:点击“我要预约”,进入知情告知书界面。勾选“阅读并知晓”,并点击“确定”后,进入“我要预约”界面。

第三步:如实填写姓名、联系方式,选择接种机构和接种时间。

第四步:核对信息填写无误,确定预约。

个人完成预约登记后,根据预约接种的时间,携带好个人有效身份证件,准时到指定接种点完成疫苗接种。
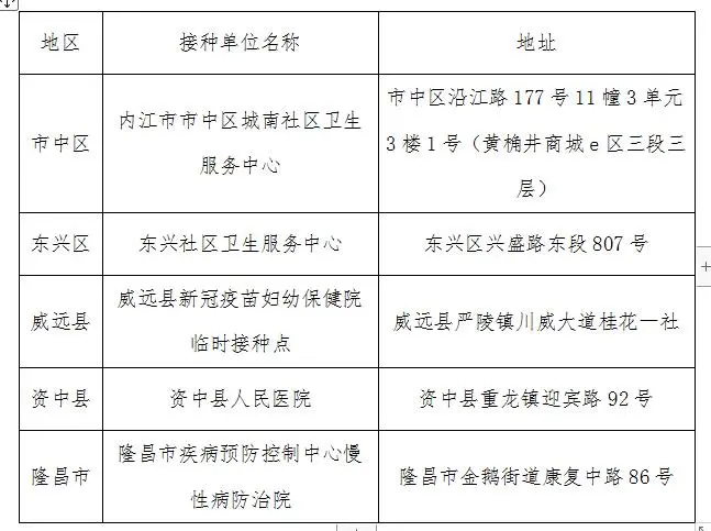
目前我市可进行新冠疫苗预约接种的单位如下:

温馨提示:如果在接种时间当天,没有按时去接种机构进行接种,系统会自动取消预约。且接种时间当天不能进行预约操作。
接种新冠疫苗是防控新冠肺炎
最有效的手段
| 编辑: | 李夏娇 |
| 校对: | 毛佳莉 |
| 责编: | 程云 |
评论
新闻推荐

