网络中国节·端午 | 不出远门耍端午!内江这些文旅活动等着你
时间:2021-06-11 11:05:23 来源:内江文化旅游端午假期来到,内江为大家准备了丰富多彩的文旅活动,来看看都有哪些吧。

#浓情端午,粽享欢乐
时间:6.12—14
地点:川南大草原
内容:互动小游戏(旱地龙舟赛、欢乐钓粽子、抓鱼大作战、粽子沙包、香囊DIY)
#永博农业公园浪漫花海
时间:6.12—7.30
地点:内江永博农业公园
内容:“乡”约永博 七彩田园浪漫花海
旅游节赏百日菊+采摘蜂糖李(园内免费吃)
#戏曲选段展演
时间:6.12—13
地点:隆昌南关景区
内容:展演经典曲目《肃庆放粮》、《红梅赞》、《粉墨人生》等
#川剧选段展演
时间:6.13
地点:隆昌南关景区
内容:展演《乱云飞》(杜鹃山选段)、《邻里相亲》(王婆骂鸡)、《别窑从军》等
#端午节民俗活动展演
时间:6.14
地点:隆昌南关景区
内容:明德孔子书院端午节传统文化教学展示
#管乐、民乐表演
时间:6.12—14
地点:隆昌北关景区
内容:展示经典民乐曲目
#端午节“粽”情重义,与爱同行
时间:6.14
地点:威远石板河旅游区
内容:凭景区门票领取祈福带;举办“闪现小黄鸭”活动;凭门票(非宣传票)领取粽子一个,数量有限,领完即止;活动期间在景区宿云山房酒店、民宿住宿的,送神秘礼物和抵用券。
#五月脆采摘
时间:6月
地点:威远县严陵镇宋埝村十组(导航搜索福润泽种养殖家庭农场)
内容:离县城近,端午期间硕果满枝,是五一休闲、度假的好去处。城区每天统一时间配送。
#文学书画摄影作品展
时间:6.8—16
地点:威远县镇西镇
内容:庆祝中国共产党成立100周年文学书画摄影作品巡展
#文化惠民演出
时间:6.8—11
地点:威远县镇西镇
内容:庆祝中国共产党成立100周年百姓大舞台文化惠民演出
#高考梦已圆,相聚石板河
时间:6.9—18
地点:石板河旅游区
内容:凭高考准考证免景区门票;凭高考准考证即可享受丛林穿越、军事射击五折优惠;凭准考证+身份证原件,可在服务台领取石板河吉祥物;活动期间在景区宿云山房酒店、民宿住宿的,送神秘礼物+抵用券。
#松山社区“学党史、迎端午、传统佳节感党恩”游园活动
时间:6.11
地点:春天公园城
内容:紧紧围绕庆祝建党100周年“学党史、强信念、跟党走”的主题,开展以“学党史、迎端午、传统佳节感党恩”游园活动,提升党组织的号召力、凝聚力和战斗力,使广大党员干部以更加饱满的热情迎接中国共产党成立100周年。
#不忘初心跟党走,启航奋进新征程
时间:6.11
地点:内铁社区俱乐部篮球场
内容:“微家队”庆祝建党100周年文艺展演
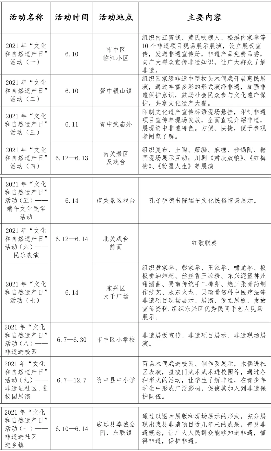
除了上述文旅活动外
最近内江还有这些
非遗宣传展示活动


| 编辑: | 陶丽萍 |
| 校对: | 毛佳莉 |
| 责编: | 程云 |

