家长速看!内江资中县城小学一年级招生公告来了
时间:2021-06-10 20:31:17 来源:弘资中
为全面落实立德树人根本任务,规范招生入学秩序,全面促进义务教育公平、均衡、优质发展,根据国家、省、市招生入学相关政策,结合城区学校实际情况,现将资中县2021年城区小学一年级招生相关事项公告如下。
招生原则
实行按户籍划片招生、免试就近入学。
招生对象
2021年8月31日前(含8月31日)年满六周岁符合城区小学入学条件且未接受过义务教育的适龄儿童。
招生办法及条件
通过网上学位申请,现场资格审验。首先安排城区户籍生和相关文件要求需优先解决的政策生入学,再根据各学校剩余学位数,按照城区小学录取办法有序和统筹解决城区购房居住生、部分政策生和城区务工经商人员随迁子女入学。从今年起,城区户籍生认定户籍迁入的截止时间为当年4月30日(含4月30日)。
报名流程及办法
(一)网上学位申请。 符合在城区小学一年级就读条件的适龄儿童监护人,可关注“资中县教育和体育局微信公众号”,点击“学位申请”→“城区小一学位申请”,通过链接的“资中县城区小学学位申请平台”完成信息填报。申请时间从2021年6月18日上午8:00时开始至6月25日17:30时结束。确因条件限制无法进行网上报名的,家长可于网上报名登记时间内,持报名登记资料到在读幼儿园或所在划片学校,由学校协助报名登记。
(二) 申请信息核实。城区各小学学位申请管理员将对网上学位申请的信息进行初步审查,已成功提交学位登记信息的家长可在平台上查询审核状态。若监护人在6月25日17:30前没有接到申请学校的驳回信息,则表示初审合格。网上学位申请结束后(系统关闭),各学校再次组织学位申请审核小组集中对申请信息逐一核实。
(三) 现场资格审验。网上学位申请初审成功后,适龄儿童监护人根据招生学校公告或短信通知的时间,持“资中县2021年城区小学现场审核必备材料”到申请就读学校出示“申请学位编号”领取“学位申请表”后进行现场资格审验。现场资格审验时间从2021年7月3日8:00开始至7月4日18:00结束,分时、分号段错峰进行。
(四)录取及统筹调剂。招生区域内户籍生、需优先解决的政策生确认学位结束后,凡现场资格审验通过后学位申请人数未超过招生学校剩余学位数的,全部登记入学,剩余招生计划数由城区各中心学校统筹安排。如现场资格审验通过后的学位申请人数超过招生学校剩余学位数,则按城区小学招生办法依次录取。未被录取的适龄儿童由县教体局或两镇中心学校统筹调剂到周边片区学校入学。其他学校也没有空余学位或不服从调剂的,回户籍所在地或自行申请民办学校就读。
(五)确认公示名单。8月23日前各招生学校公示已录取学生名单。
(六)报名注册(按内江市中小学2021-2022学年度校历规定)。在2021年秋季学期报名时,新生需持由卫生院出具的“预防接种审核报告”,根据学校分班公示表到班报名注册。
(七)建立新生电子学籍。各校在9月1日至9月30日期间按要求为新生建立好电子学籍,所注册学籍学生必须是“资中县城区小学学位申请管理系统”中经复核认定的学生,否则不予注册。
注意事项
1.资中县2021年城区小学一年级新生入学实行网上学位申报制度。网上学位申报时间从2021年6月18日上午8:00时开始至6月25日17:30时结束。逾期将关闭系统,不再进行学位申报。
2.每名适龄儿童只能申请一个学位,因多校登记扰乱招生秩序的,一律由县教体局或各镇中心学校统筹安排学校就读。凡擅自修改或伪造户籍、产权、居住、营业执照等材料的,一律取消城区学校入学资格并报送公安机关处理。若引发责任事故,将根据法律法规追究相关人员的责任。
3.填报学位申请信息时,监护人务必如实填写相关信息,仔细核对所有信息后再提交。若网上学位申请信息与现场核验时提供的材料不符,将不予通过,学位申请无效。凡因信息上报错误造成的责任由适龄儿童监护人承担。
4.网上学位申请初审成功后,招生学校会通过公告或短信方式告知现场审核的具体时间。特别提醒:网上学位申请成功并不代表已被所申请的学校录取。监护人须在规定时间内进行学位申请和现场资料审核。如未按要求办理导致无法入学的,将由各中心学校统筹安排到区域内最大空余学位数的学校就读。
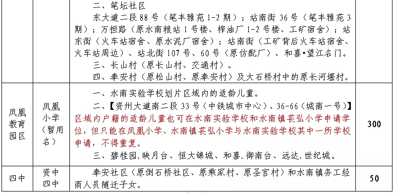
5.城区小一招生是按照生源类型和划片区域进行录取,与网上学位申请的先后顺序无关,建议尽量错峰申请。特别注意:城区单校划片区域内的适龄儿童,只能选招生区域内的相应学校进行申请;多校划片区域内的适龄儿童,可以选择多校划片区域内的其中一所学校进行申请。
6.除市教育局、县政府文件规定的政策照顾对象外,其余政策照顾对象(城区建设和棚户区改造的搬迁户子女)申请就读小学一年级,由监护人持相关证明于7月5日到招生学校进行现场资格审查和信息登记,学校审核登记后汇总报县教体局备查。
7.监护人若在网上申请学位过程中遇到问题,请及时咨询各招生学校。
现场审核必备材料
1.常住居民子女(户籍生和购房居住生):(1)适龄儿童与父母(法定监护人)同一户籍的户口簿原件及复印件1份;(2)适龄儿童与父母(法定监护人)房产证等住所证明材料原件及复印件1份(按揭的提供银行盖鲜章的房屋产权证复印件或不动产登记信息表;未取得房屋产权证的提供购房合同或网签查档表和购房发票;公租房的提供公租房证)。
2.政策照顾子女(政策生):(1)适龄儿童与父母(法定监护人)同一户籍的户口簿原件及复印件1份;(2)父母(法定监护人)住所证明材料原件及复印件1份;(3)政策照顾相关文件及证明材料原件及复印件1份。
3.外来务工及经商人员随迁子女(务工经商生):(1)适龄儿童与父母(法定监护人)同一户籍的户口簿原件及复印件1份;(2)父母(法定监护人)居住证原件及复印件各1份(县域内进城务工经商随迁子女需持有主城区社区出具的居住证明);(3)父母(法定监护人)与用人单位签订的正式劳动合同原件或工商营业执照、纳税证明材料原件及复印件1份;(4)用工单位给务工人员购买社会养老保险的证明材料原件及复印件1份。
(注:1.户主不是父母的,需提供适龄儿童出生医学证明或适龄儿童法定监护人、抚养人或监护关系变更的具有法律效力的证明材料原件及复印件1份;2.监护人户口簿户主页和学生页复印在同一张A4纸上)
资中县教育和体育局
2021年6月9日












| 编辑: | 刘桂莲 |
| 校对: | 毛佳莉 |
| 责编: | 程云 |

