网络中国节·端午 | 端午安排!内江这些地方非遗活动,你来吗?
时间:2021-06-10 11:54:13 来源:内江文化旅游6月12日是2021年“文化和自然遗产日”,为保护传承中华优秀传统文化,营造浓厚的非遗保护社会氛围,内江市文化广播电视和旅游局以“人民的非遗 人民共享”为主题,自6月初推出了一系列非遗宣传展示活动。端午节马上到,快来看看吧!
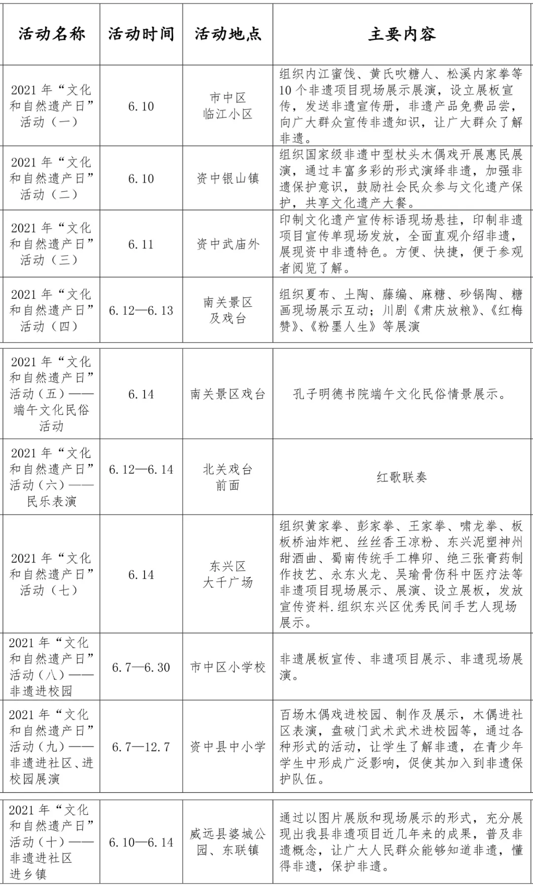
2021年“文化和自然遗产日”
非遗宣传展示活动安排表

| 编辑: | 李夏娇 |
| 校对: | 毛佳莉 |
| 责编: | 程云 |
评论
新闻推荐
6月12日是2021年“文化和自然遗产日”,为保护传承中华优秀传统文化,营造浓厚的非遗保护社会氛围,内江市文化广播电视和旅游局以“人民的非遗 人民共享”为主题,自6月初推出了一系列非遗宣传展示活动。端午节马上到,快来看看吧!
2021年“文化和自然遗产日”
非遗宣传展示活动安排表

| 编辑: | 李夏娇 |
| 校对: | 毛佳莉 |
| 责编: | 程云 |