扩散!内江城区这条路将实施交通管制
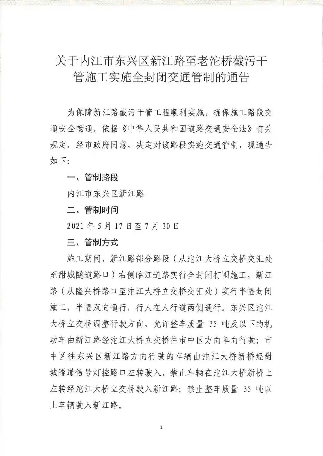
时间:2021-05-13 17:55:31 来源:内江公安交警为保障内江市东兴区新江路截污干管工程顺利实施,确保施工路段交通安全畅通,依据《中华人民共和国道路交通安全法》有关规定,经市政府同意,决定对新江路至老沱桥截污干管实施交通管制,现通告如下:




| 编辑: | 向素玉(实习) |
| 校对: | 毛佳莉 |
| 责编: | 程云 |
下一篇:郑莉任内江军分区党委第一书记
评论
新闻推荐
为保障内江市东兴区新江路截污干管工程顺利实施,确保施工路段交通安全畅通,依据《中华人民共和国道路交通安全法》有关规定,经市政府同意,决定对新江路至老沱桥截污干管实施交通管制,现通告如下:




| 编辑: | 向素玉(实习) |
| 校对: | 毛佳莉 |
| 责编: | 程云 |