最新!内江2021年3月校外培训机构黑白名单公布!
时间:2021-04-13 10:23:32 来源:内江市人民政府网今天,江粉儿从内江市教育局了解到2021年3月的内江市校外培训机构黑白名单公布,一起来看看都有哪些。
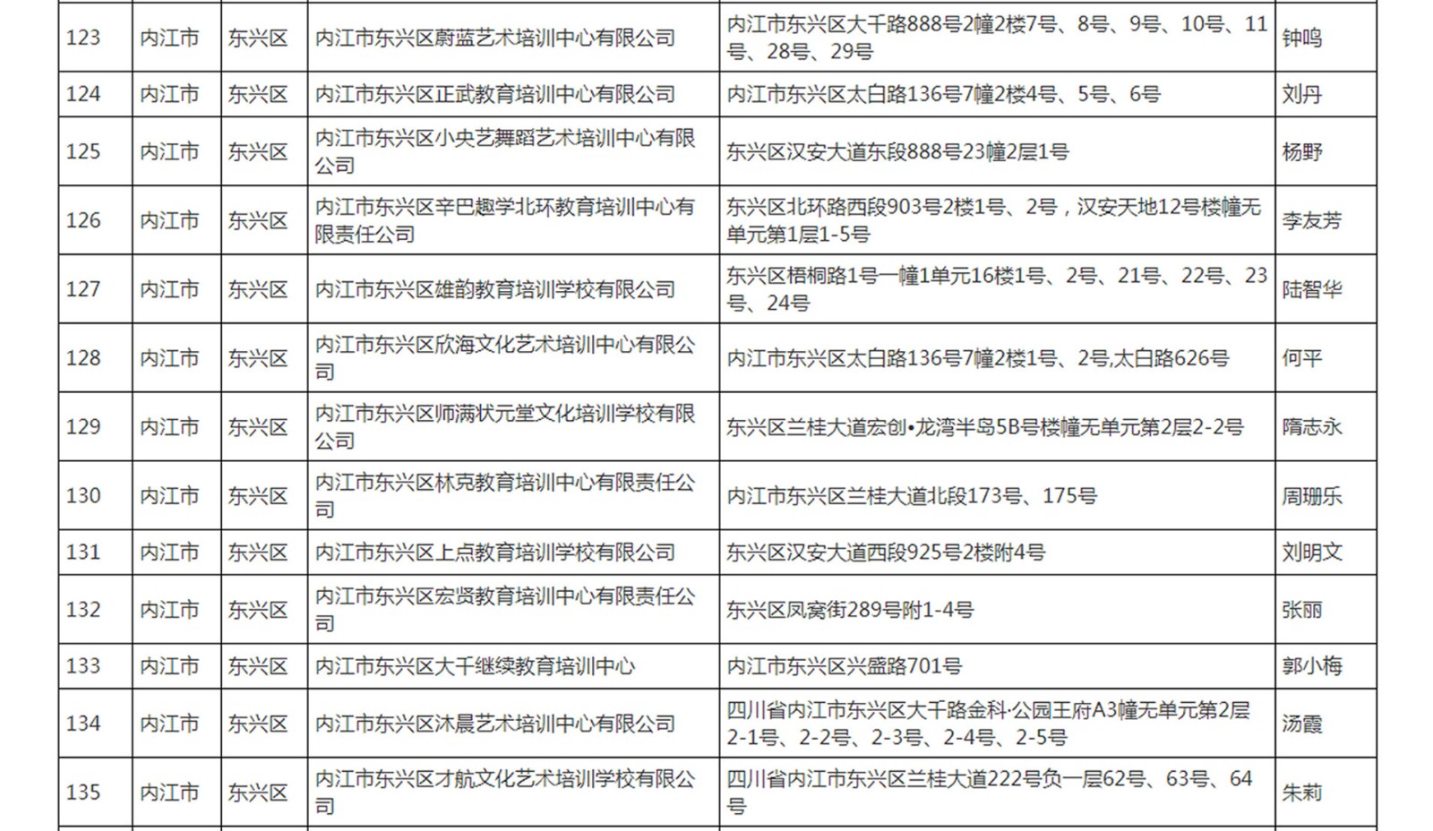
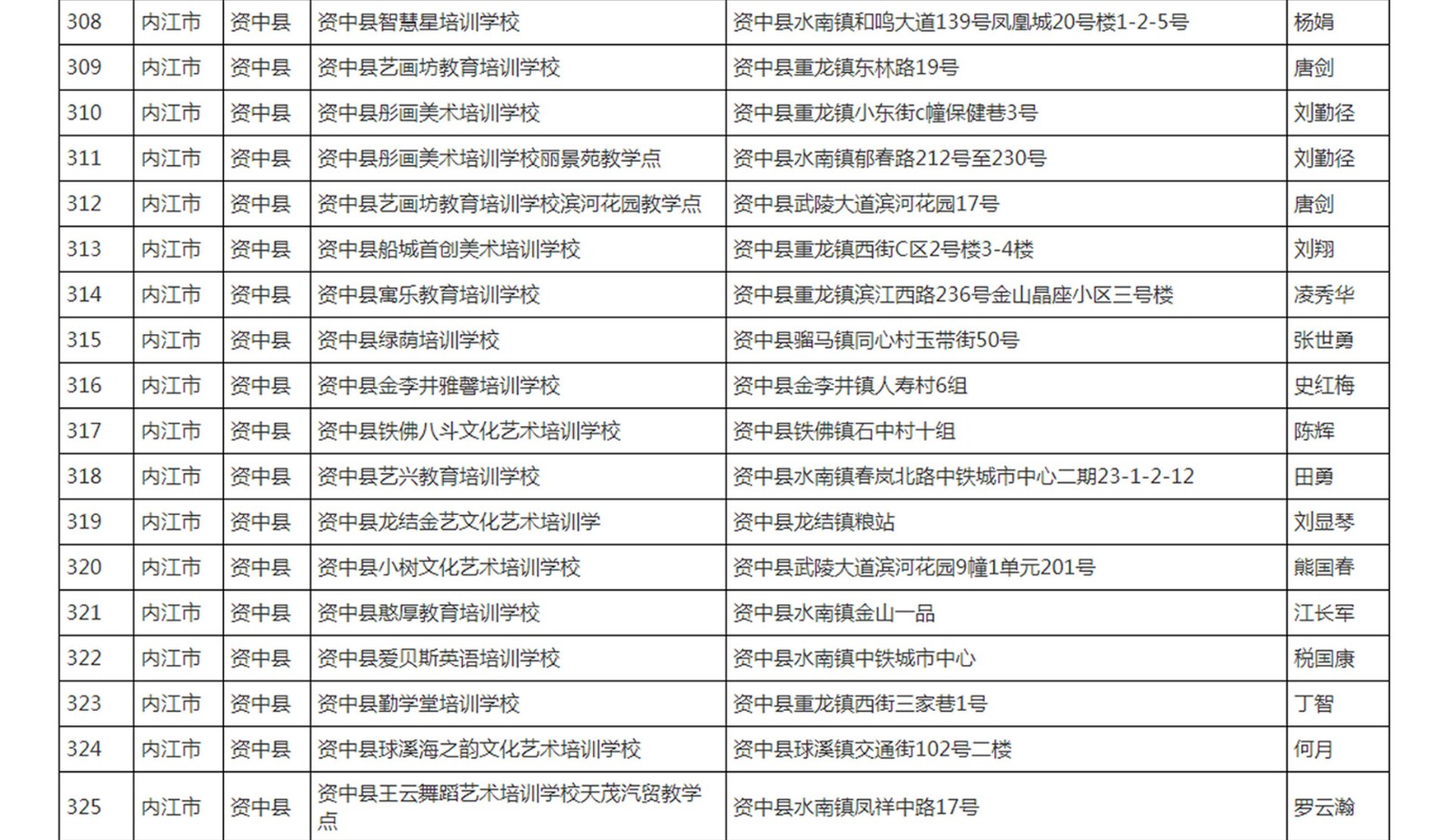
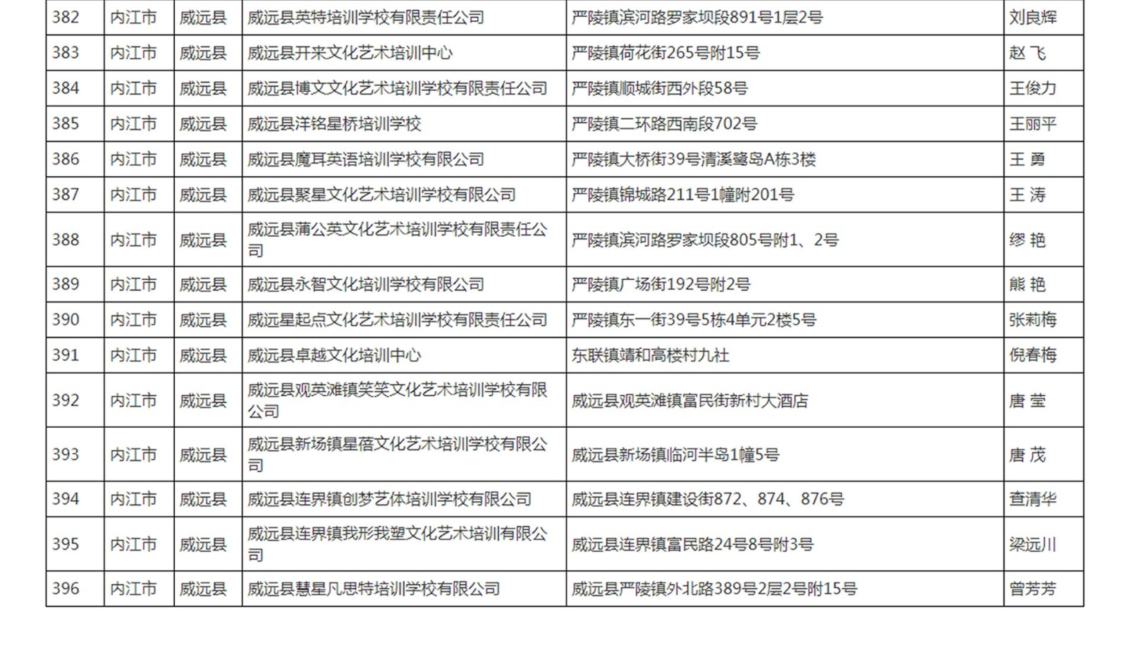
内江市校外培训机构白名单
(396所)























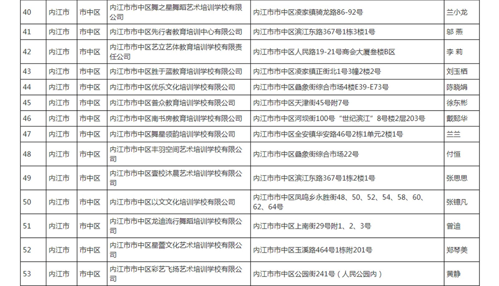
内江市校外培训机构黑名单
(54所)



监督举报电话:
内江市教育局:0832-2025143,2110462,2028962
隆昌市教育和体育局:0832-3900525
市中区教育和体育局:0832-2023034
东兴区教育和体育局:0832-2271637
资中县教育和体育局:0832-5517926
威远县教育和体育局:0832-8222957,8221682
内江经开区社事局:0832-2402217
| 编辑: | 陶丽萍 |
| 校对: | 毛佳莉 |
| 责编: | 程云 |
评论
新闻推荐

